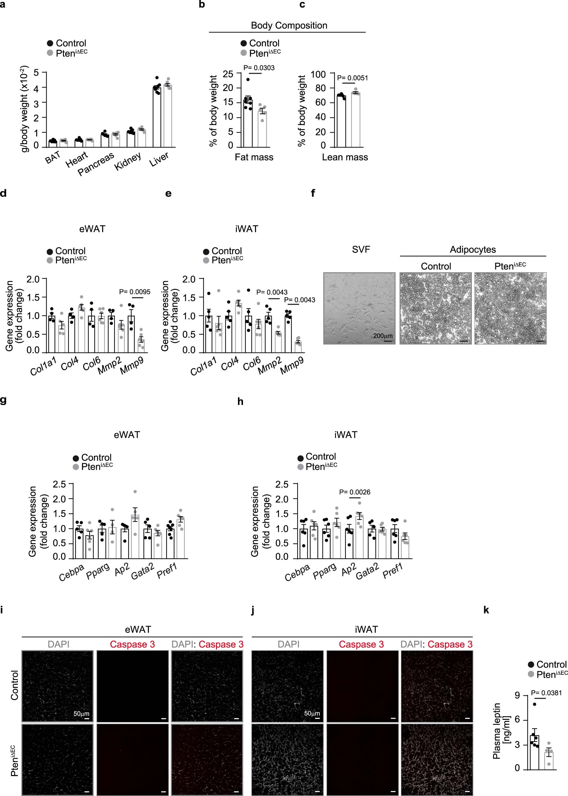
Extended Data Fig. 2: Endothelial Pten loss leads to reduced fat mass, and it is not associated with fibrosis, altered differentiation or cell death.

(a) Tissue weight in control and PteniΔEC mice at 12 weeks of age (control n = 8, PteniΔEC n = 6). (b and c) Body composition analysis of control and PteniΔEC mice at 14 weeks (control n = 7, PteniΔEC n = 5) by MRI. (d and e) Gene expression analysis of fibrosis markers in whole tissue extracts from (d) eWAT (control n = 4, PteniΔEC n = 6) and (e) iWAT (control n = 5, PteniΔEC n = 6) from control and PteniΔEC mice at 12 weeks of age. (f) Representative microscopic images showing in vitro adipocyte differentiation from preadipocytes (contained in the stromal vascular fraction (SVF) obtained from iWAT depots from 6-week-old control and PteniΔEC mice. A representative image of cultured SVF prior to differentiation is shown to the left. (g and h) Gene expression analysis of adipocyte differentiation markers in whole tissue extracts from (g) eWAT (control n = 5, PteniΔEC n = 4) and (h) iWAT (control n = 4, PteniΔEC n = 5) from control and PteniΔEC mice at 12 weeks of age. (i and j) Representative confocal images of (i) eWAT and (j) iWAT sections stained with cleaved caspase-3 (red) and DAPI (white) from 12-week-old control and PteniΔEC mice. (k) Levels of leptin in serum of control and PteniΔEC mice at 14 weeks of age (control n = 5, PteniΔEC n = 4). Data represent mean ± SEM (error bars). Samples represent biological replicates. Statistical analysis was performed by the two-sided Mann-Whitney test (Extended Data Fig. 2b, c, d, e, g, k).