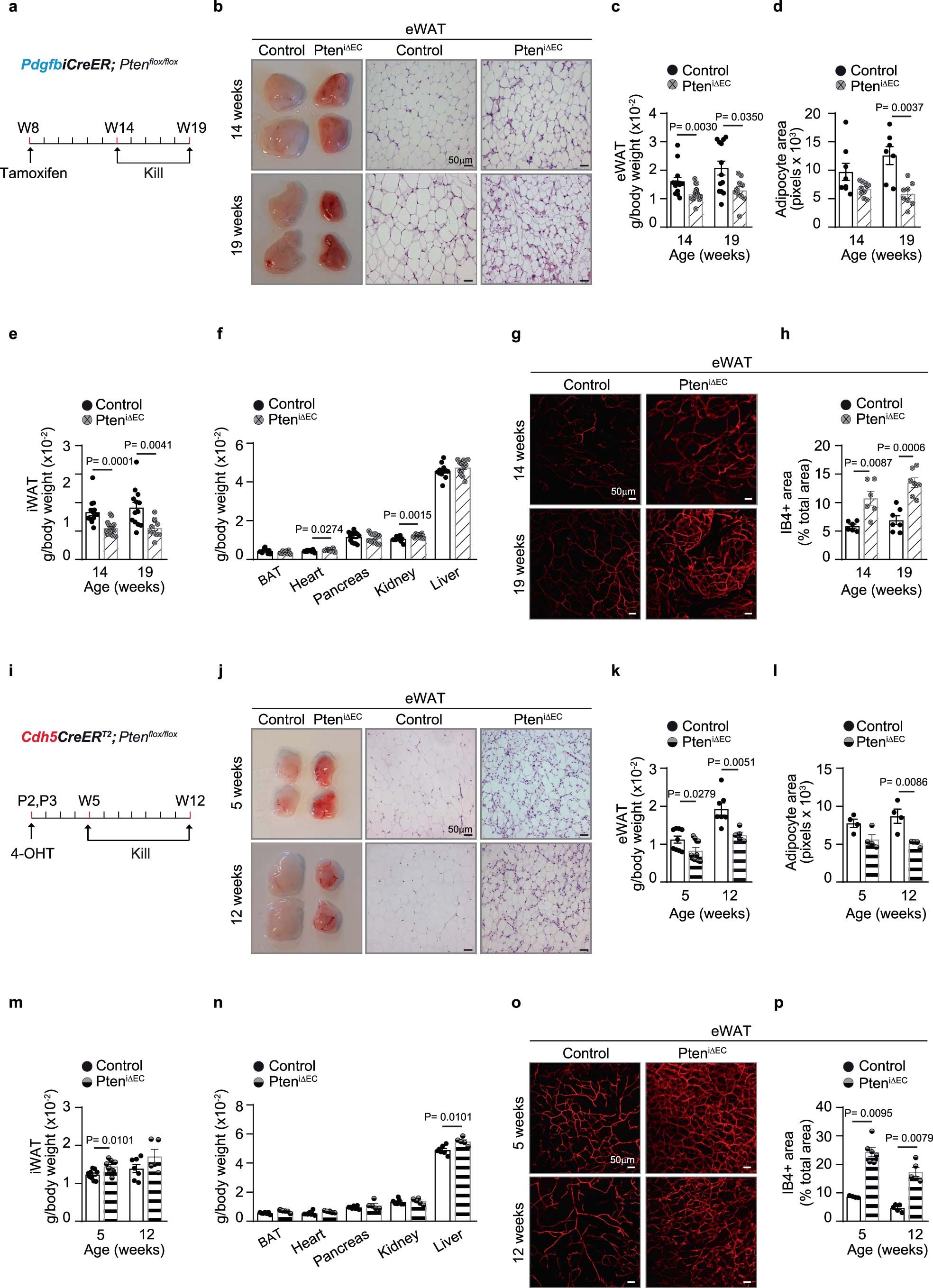
Extended Data Fig. 4: In vivo characterization upon endothelial Pten loss.

(a,i) Scheme illustrating the experimental protocol. (b) Representative images of eWAT from control and PteniΔEC mice at 14 and 19 weeks of age. (c) eWAT pad weight at 14 (control n = 15, PteniΔEC n = 16) and 19 (control n = 13, PteniΔEC n = 10) weeks of age, (d) Quantification of adipocyte area of eWAT at 14 (control n = 8, PteniΔEC n = 10) and 19 (control n = 7, PteniΔEC n = 8) weeks of age, (e) iWAT pad weight at 14 (control n = 14, PteniΔEC n = 16) and 19 (control n = 13, PteniΔEC n = 10) weeks of age from control and PteniΔEC mice. (f) Tissue weight in control and PteniΔEC mice at 14 weeks of age (n = 11). (g) Confocal images of eWAT whole-mount staining with IB4 (red) from control and PteniΔEC mice at 14 and 19 weeks of age. (h) Quantification of IB4-positive area in eWAT depots from control and PteniΔEC mice at 14 (n = 6 per group) and 19 weeks of age (n = 7 per group). (j) Representative images of eWAT from control and PteniΔEC mice at 5 and 12 weeks of age. (k) eWAT pad weight in control and PteniΔEC mice at 5 (control n = 9, PteniΔEC n = 10) and 12 (control n = 7, PteniΔEC n = 5) weeks of age. (l) Quantification of adipocyte area of eWAT from control and PteniΔEC mice at 5 (n = 4) and 12 (n = 4) weeks of age. (m) iWAT pad weight in control and PteniΔEC mice at 5 (control n = 9, PteniΔEC n = 10) and 12 (control n = 7, PteniΔEC n = 5) weeks of age. (n) Tissue weight in control and PteniΔEC mice at 12 weeks of age (control n = 7, PteniΔEC n = 5). (o) Confocal images of eWAT whole-mount staining with IB4 (red) from control and PteniΔEC mice at 5 and 12 weeks of age. (p) Quantification of IB4-positive area in eWAT depots from control and PteniΔEC mice at 5 and 12 weeks of age (control n = 7, PteniΔEC n = 5). Data represent mean ± SEM (error bars). Samples represent biological replicates. Statistical analysis was performed by the two-sided Mann-Whitney test (Extended Data Fig. 4c, d, e, f, h, k, l, m, n, p).