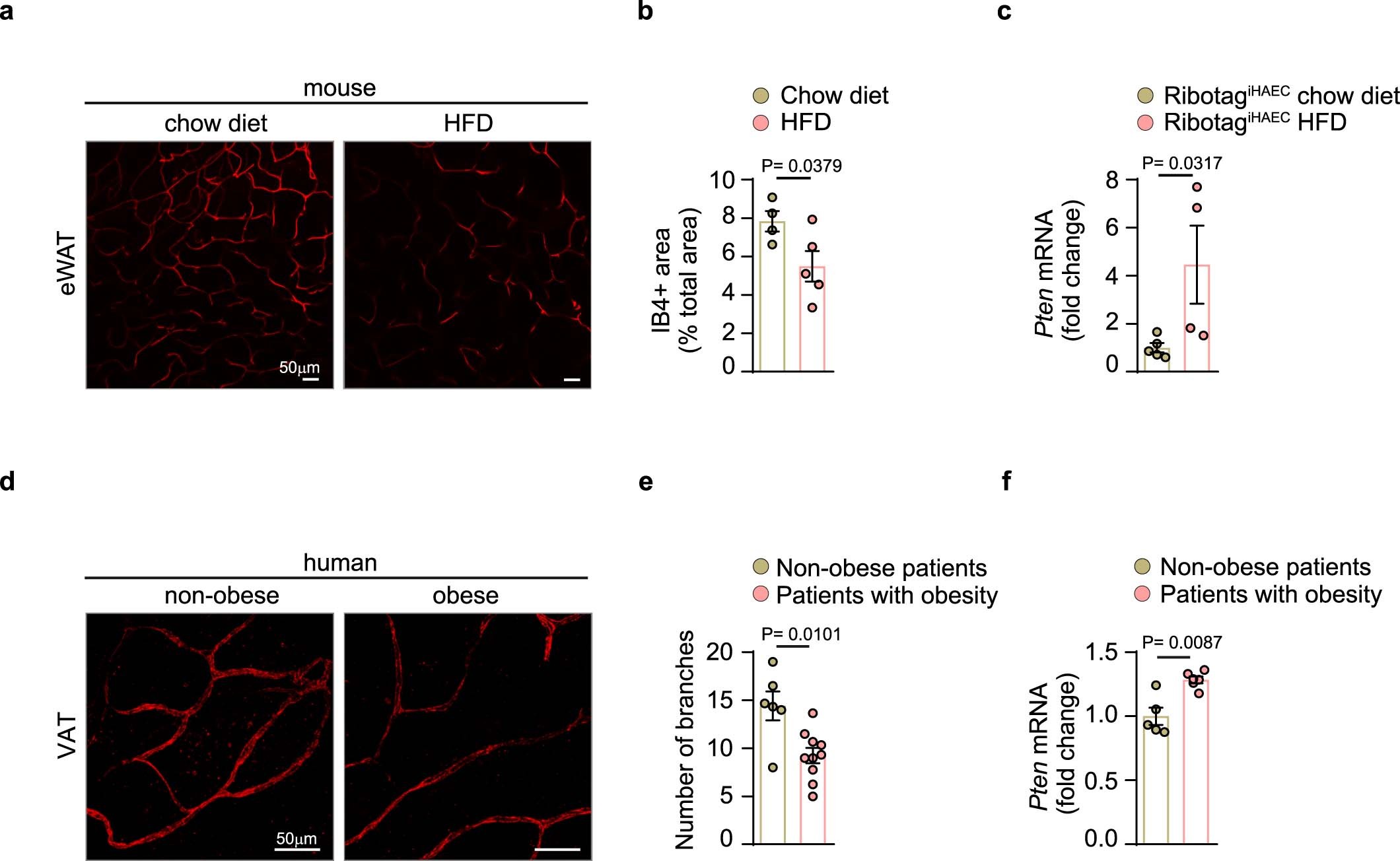
Extended Data Fig. 5: Low endothelial Pten expression correlates with high vascular content in mouse and human white adipose tissue.

(a) Representative confocal images of wild-type eWAT whole-mount staining with IB4 (red) after 12 weeks of chow diet or HFD. (b) Quantification of IB4 positive area in eWAT from wild-type mice exposed to chow diet or HFD for 12 weeks (chow diet n = 4, HFD n = 5). (c) In vivo Pten mRNA expression levels in adipose endothelial cells from wild-type RibotagiHAEC mice after exposure to chow diet or HFD for 12 weeks (chow diet n = 5, HFD n = 4). (d) Representative confocal images of visceral adipose tissue (VAT) whole-mount stained with CD31 (red) from non-obese and patients with obesity. (e) Quantification of vessel branches in VAT whole-mount stained with CD31 from non-obese and patients with obesity (non-obese n = 6, obese n = 10). (f) Pten mRNA expression levels in VAT tissue extracts from non-obese and patients with obesity (non-obese n = 5, obese n = 6). Data represent mean ± SEM (error bars). Samples represent biological replicates. Statistical analysis was performed by the two-sided Mann-Whitney test (Extended Data Fig. 5b, c, e, f).