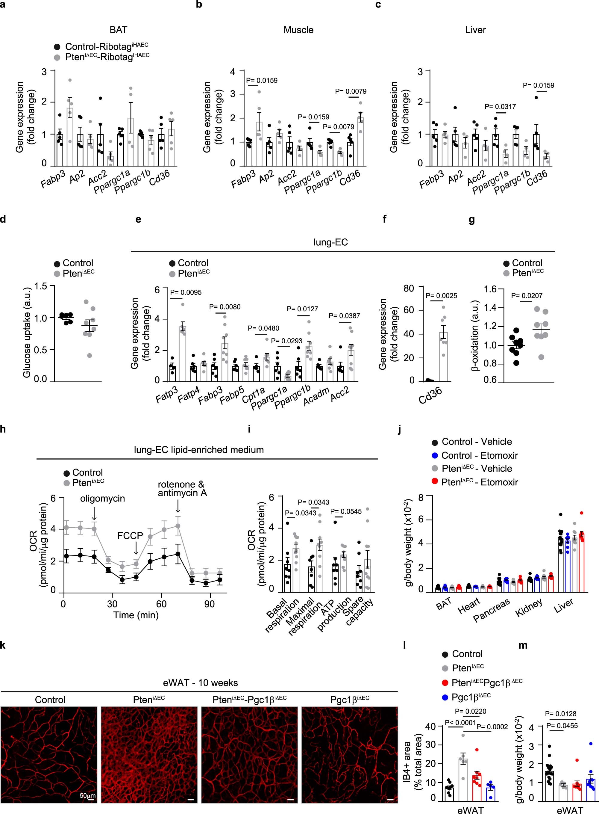
Extended Data Fig. 7: Pten-null ECs proliferation depends on lipid oxidation.

(a-c) Endothelial expression of lipid catabolic genes analysed by qPCR and normalized by mL32 gene expression in (a) BAT (control RibotagiHAEC n = 5, PteniΔEC- RibotagiHAEC n = 4), (b) muscle (control RibotagiHAEC n = 5, PteniΔEC- RibotagiHAEC n = 5), (c) and liver (control RibotagiHAEC n = 5, PteniΔEC n = 4) from control RibotagiHAEC and PteniΔEC- RibotagiHAEC mice at 5 weeks of age. (d) Glucose uptake measurement in control and PteniΔEC endothelial cells (control n = 6, PteniΔEC n = 8). (e and f) In vitro expression analysis of (e) lipid catabolic genes and (f) Cd36 by qPCR in control and PteniΔEC lung-derived primary endothelial cells (lung-EC) (control n = 4, PteniΔEC n = 6). (g) Fatty Acid β-Oxidation (FAO) in lung-EC from control and PteniΔEC mice (n = 8 per group). (h) OCR in control and PteniΔEC lung-EC in lipid-enriched medium. (i) Bars show OCR quantification from control and PteniΔEC lung-EC in lipid-enriched medium (control n = 8, PteniΔEC n = 10). (j) Tissue weight in control and PteniΔEC mice treated with vehicle or etomoxir for 5 weeks (control - vehicle n = 15, control - etomoxir n = 9, PteniΔEC - vehicle n = 11, PteniΔEC - etomoxir n = 10). (k) Representative images of IB4 stained blood vessels (red) in flat-mounted eWAT from control, PteniΔEC, PteniΔEC-Pgc1βiΔEC and Pgc1βiΔEC mice at 10 weeks of age. (l) Quantification of IB4 positive area in eWAT from control, PteniΔEC, PteniΔEC-Pgc1βiΔEC and Pgc1βiΔEC mice at 10 weeks of age (control n = 9, PteniΔEC n = 6, PteniΔEC-Pgc1βiΔEC n = 8, Pgc1βiΔEC n = 5). (m) eWAT pad weight of control PteniΔEC, PteniΔEC-Pgc1βiΔEC and Pgc1βiΔEC mice at 10 weeks of age (control n = 18, PteniΔEC n = 5, PteniΔEC - Pgc1βiΔEC n = 10, Pgc1βiΔEC n = 10). Data represent mean ± SEM (error bars). Samples represent biological replicates. All statistical analysis was performed by the two-sided Mann-Whitney test (Extended Data Fig. 7a, b, c, d, e, f, e, i, j) and one-way ANOVA with Bonferroni correction (Extended Data Fig. 7l, m).