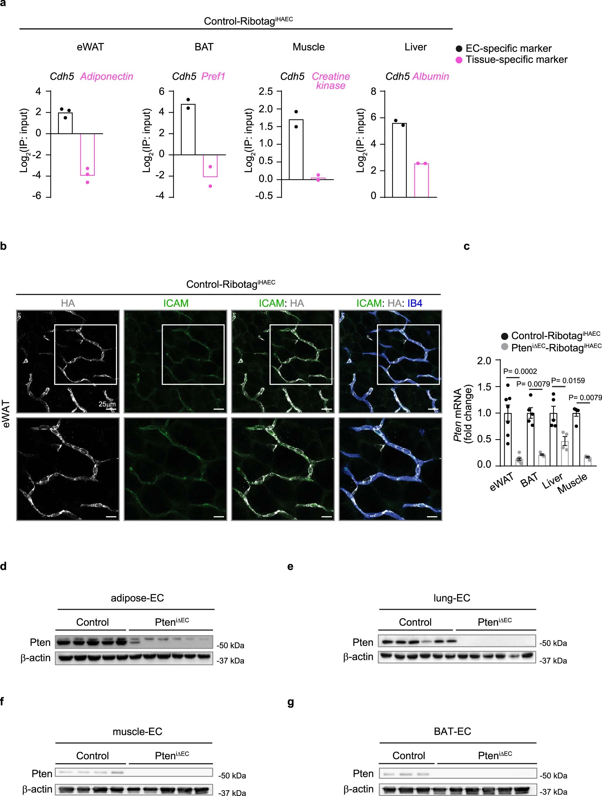
Extended Data Fig. 1: Validation of Pten deletion in PteniΔEC mice.

a) Enrichment ratios of expression of VE-cadherin (Cdh5) and tissue-specific gene in endothelial cell-specific mRNA preparations from eWAT, BAT, muscle and liver after ribosome immunoprecipitation from RibotagiHAEC mice (eWAT n = 3, BAT, muscle and liver n = 2). (b) Representative images of flat-mounted eWAT from 5-week-old control RibotagiHAEC mice stained with HA (white), ICAM2 (green) and isolectin (IB4) (blue). White islets show high magnification of selected regions shown below. (c) Quantification of Pten mRNA levels in WAT, BAT liver and muscle endothelium from RibotagiHAEC and PteniΔEC- RibotagiHAEC at 5 weeks of age (n = 6 per group). (d-g) Western blot analysis of Pten expression in (d) adipose-EC obtained from control (n = 5) and PteniΔEC mice (n = 6), (e) lung-EC obtained from control (n = 6) and PteniΔEC mice (n = 6), (f) muscle-EC obtained from control (n = 4) and PteniΔEC mice (n = 5) and (g) BAT-EC obtained from control (n = 3) and PteniΔEC mice (n = 6). Data represent mean ± SEM (error bars). Samples represent biological replicates. Statistical analysis was performed by the two-sided Mann-Whitney test (Extended Data Fig. 1c).