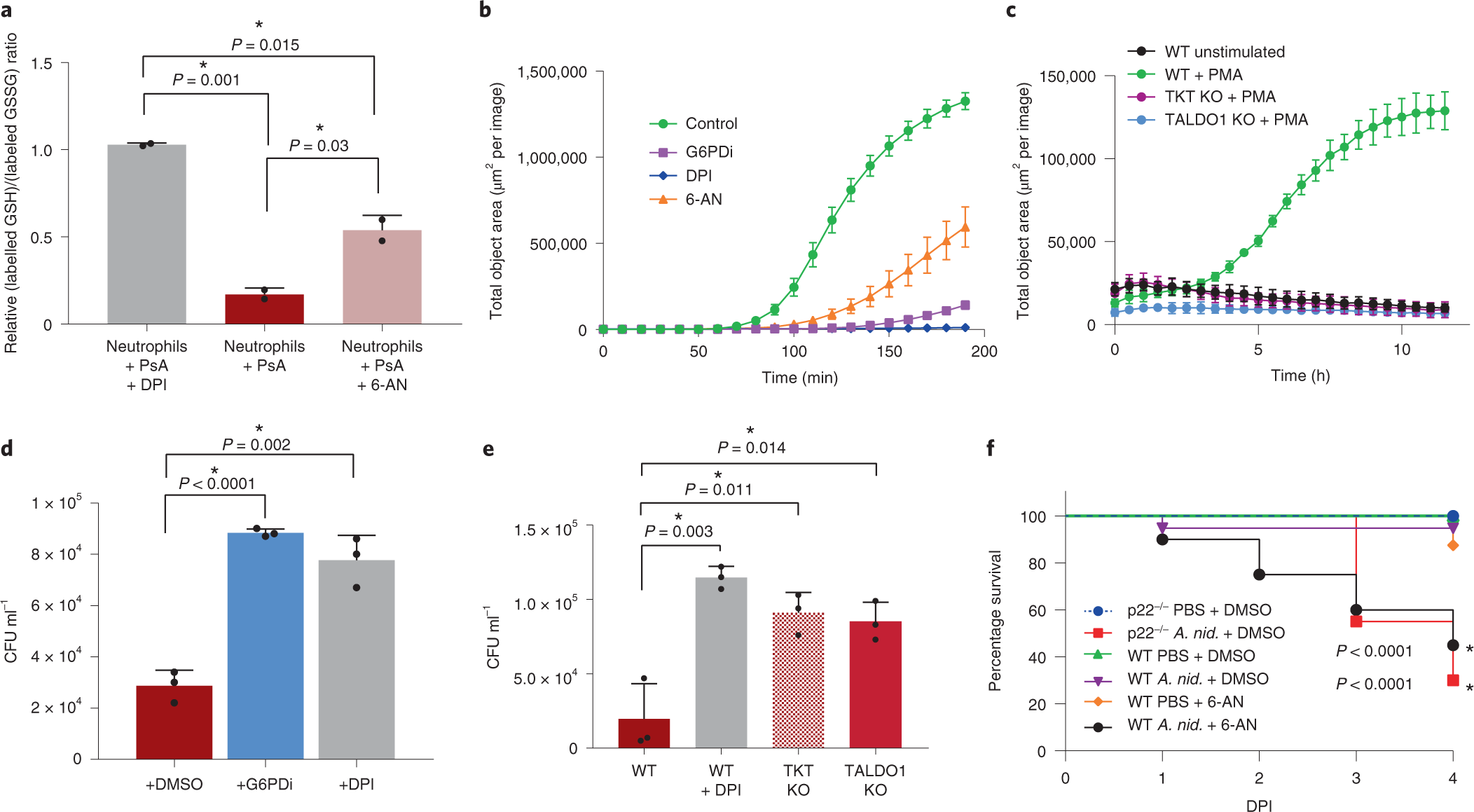
Fig. 5: Disruptions of pentose cycle limit neutrophil functions and pathogen killing.

a, Relative ratio of reduced to oxidized glutathione in PsA internalized by human peripheral blood neutrophils. Bar graph shows mean ± s.d. from n = 2 independent experiments using neutrophils from different donors (represented by individual dots). P values were determined by two-tailed, unpaired t-test. b, NET release by human peripheral blood neutrophils induced by PMA (100 nM) is suppressed by treatment with G6PDi (50 μM), 6-AN (5 mM) or DPI (10 μM). c, NET release by HL-60 cells induced by PMA stimulation (100 nM) is suppressed by TKT or TALDO1 KO. b,c, Plots show mean ± s.d. from one representative experiment with n = 6 technical replicates. Results were confirmed in three independent experiments with human peripheral blood neutrophils and in two independent experiments with HL-60 cells. d, Residual CFU of PsA following incubation with human peripheral blood neutrophils treated with G6PDi (50 μM), DPI (10 μM) or vehicle control (DMSO). e, Residual CFU of PsA following incubation with WT HL-60 cells with or without treatment by DPI (5 μM), or with TKT or TALDO1 KO HL-60 cells. d,e, Plots show mean ± s.d. from one representative experiment with n = 3 technical replicates. Results were confirmed in at least two independent experiments. P values were determined by two-tailed, unpaired t-test. f, Survival curve of zebrafish following infection with A. nidulans (A. nid.) is impacted by PPP activity and oxidative burst. WT zebrafish, or zebrafish with KO of the p22 subunit of NOX, were challenged with A. nidulans or PBS control. To test the impact of PPP, WT fish were treated with either 6-AN (1 mM) or vehicle control (DMSO); n = 17 (p22–/– PBS + DMSO); n = 20 (p22–/– A. nid. + DMSO); n = 22 (WT PBS + DMSO); n = 19 (WT A. nid. + DMSO); n = 24 (WT PBS + 6-AN); n = 20 (WT A. nid. + 6-AN) *P values were determined by log-rank (Mantel–Cox) test.