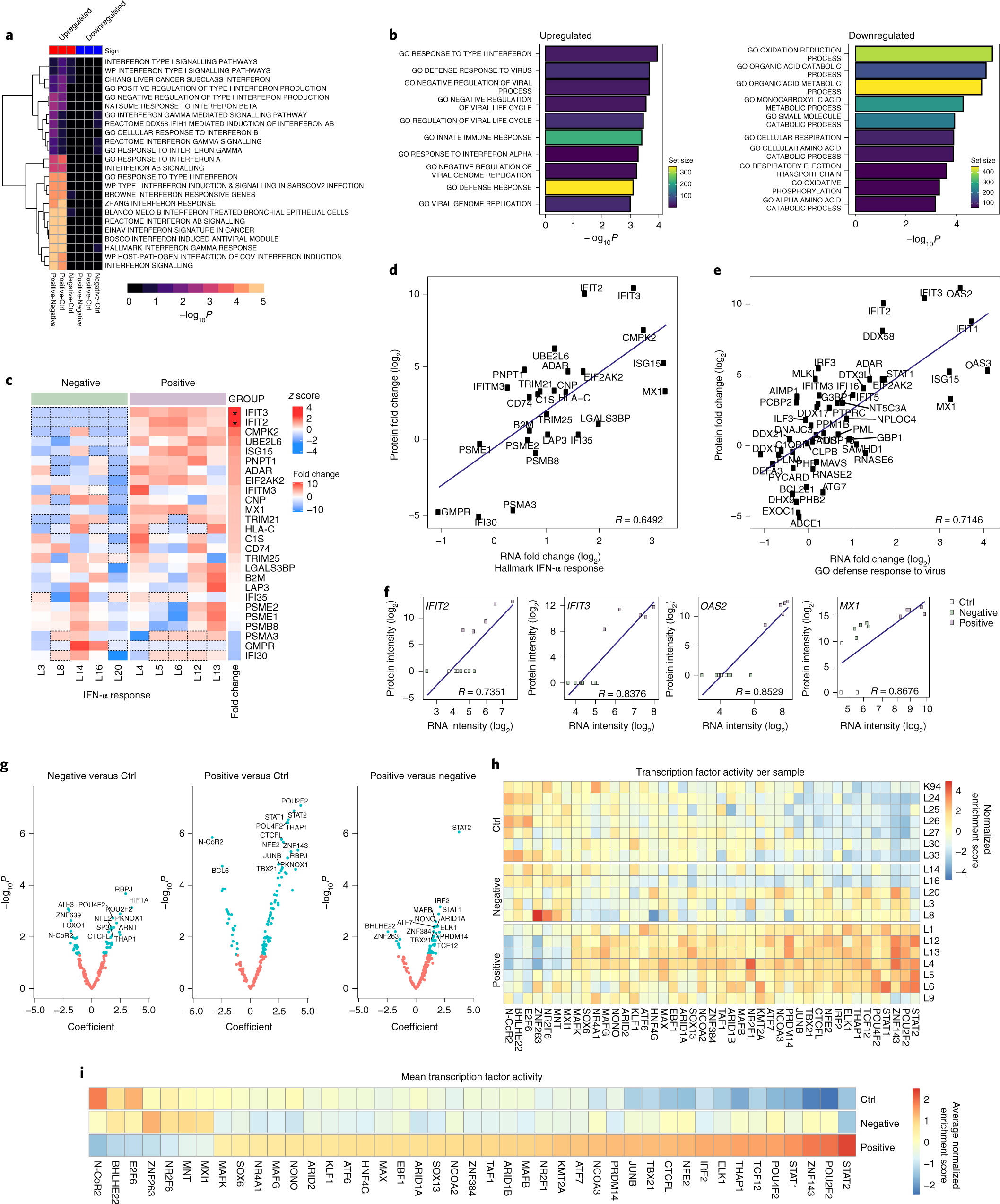
Fig. 3: SARS-CoV-2 liver tropism is associated with proteomic and transcription factor activity regulation of IFN responses.

a, GAGE analysis of gene sets significantly regulated between liver PCR-positive (n = 5), PCR-negative (n= 5) and Ctrl (n = 5) conditions. b, Bar plots showing the top 10 up- and downregulated gene sets from GO Biological Processes between positive and negative. The colour coding represents the number of genes within each gene set. c, Row-wise scaled intensity (z-score) heatmap showing genes from the ‘IFN-α response’ gene set. Genes were ranked according to the log2 fold change, which is indicated on the right. *Padj < 0.05. Within each group, samples were clustered based on Euclidean distance. d,e, mRNA versus protein-positive versus negative fold change scatter plot of gene sets ‘hallmark IFN-α response’ (d) and ‘GO defense response to virus’ (e). Each dot represents a gene that belongs to the gene set. The blue line represents the linear regression between mRNA and protein fold changes. f, mRNA versus protein intensity scatter plot of the genes IFIT2, IFIT3, OAS2 and MX1. Each dot represents a single sample, colour-coded based on the groups: white, green and purple for Ctrl, negative and positive, respectively. The blue line represents the linear regression between mRNA and protein-normalized intensities. g, Transcription factor analysis revealed differential transcription factor usage in Ctrl, COVID-19 liver negative and liver positive samples. h, Heatmap of differentially regulated transcription factors per sample (positive: n = 7; negative: n = 6; Ctrl: n = 6). i, Summary of the mean transcription factor analysis.