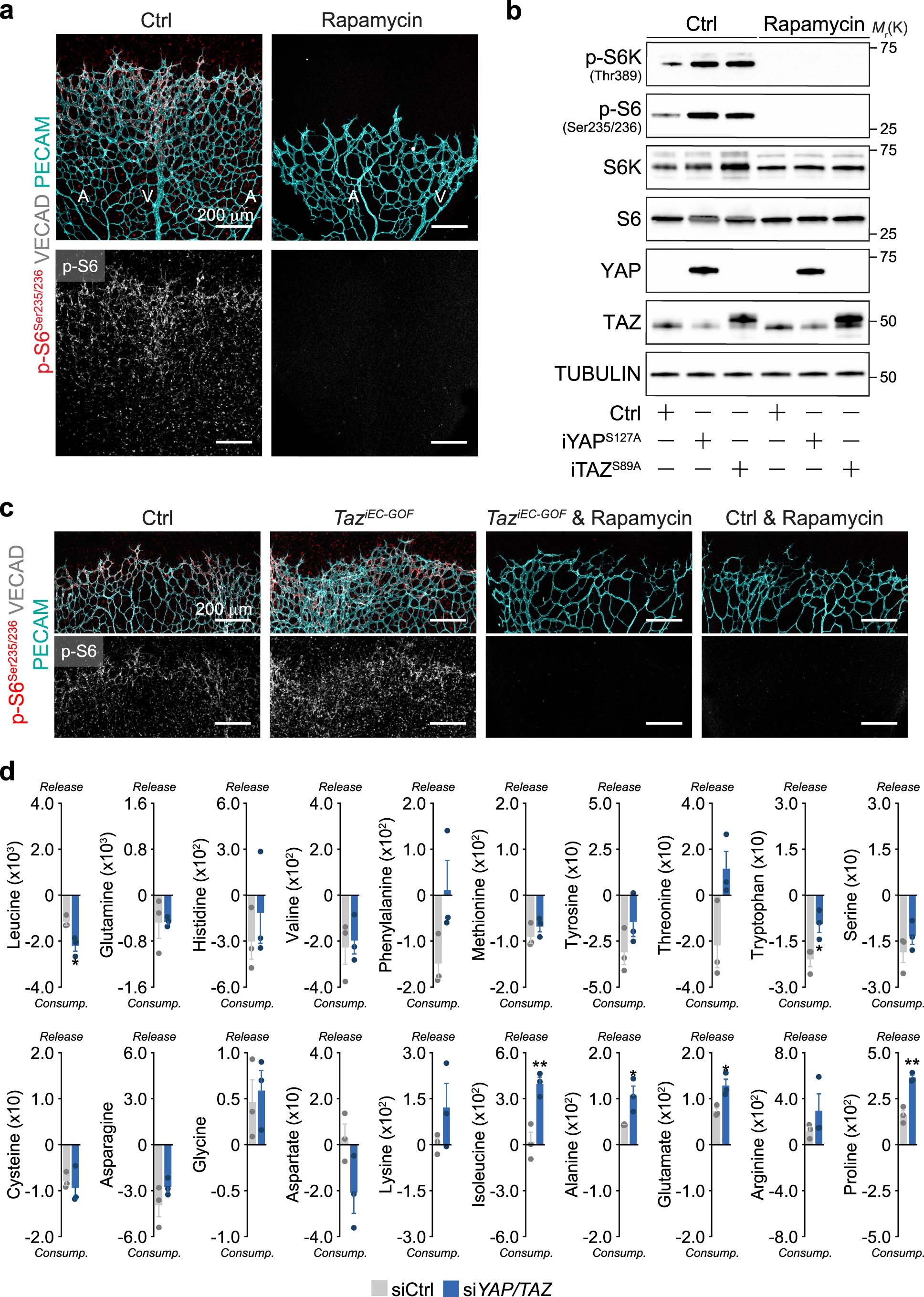
Extended Data Fig. 8: mTOR inhibition prevents TAZ-induced vascular overgrowth.
From: A YAP/TAZ-TEAD signalling module links endothelial nutrient acquisition to angiogenic growth

a, Immunolabeling of p-S6Ser235/236, VECAD and PECAM stained wild-type retinas showing reduced vascular growth and extinguished S6 phosphorylation in mice treated with the mTOR inhibitor rapamycin. Mice were treated with solvent (Ctrl) or rapamycin from P1-P5 and analyzed at P6. The isolated p-S6Ser235/236 signal is shown in grey in the lower panels. A, artery; V, vein. b, Immunoblot analysis of ECs transduced with doxycycline (Dox)-inducible YAPS127A (iYAPS127A), TAZS89A (iTAZS89A) or control (Ctrl) lentiviruses, and treated with Dox as well as rapamycin or vehicle. c, Confocal images showing p-S6Ser235/236, VECAD and PECAM stained P6 retinas in Ctrl and TaziEC-GOF mice after intraperitoneal administration of vehicle or rapamycin from P1 to P5. Mice were also injected with 4OHT (P1 to P4) to induce Cre-mediated recombination of the TazGOF allele. The isolated p-S6Ser235/236 signal is shown in grey in the lower panels. d, Analysis of amino acid consumption and release in control (siCtrl) and YAP/TAZ-deficient (siYAP/TAZ) HUVECs as determined by LC-MS/MS (n = 3 independent samples). Western blot data in b are from the respective experiment, processed in parallel, and are representative of at least three independent experiments. For d, data represent mean ± s.e.m.; two-tailed unpaired t-test, *P < 0.05. **P < 0.01. The numerical data, unprocessed western blots and P values are provided as source data.