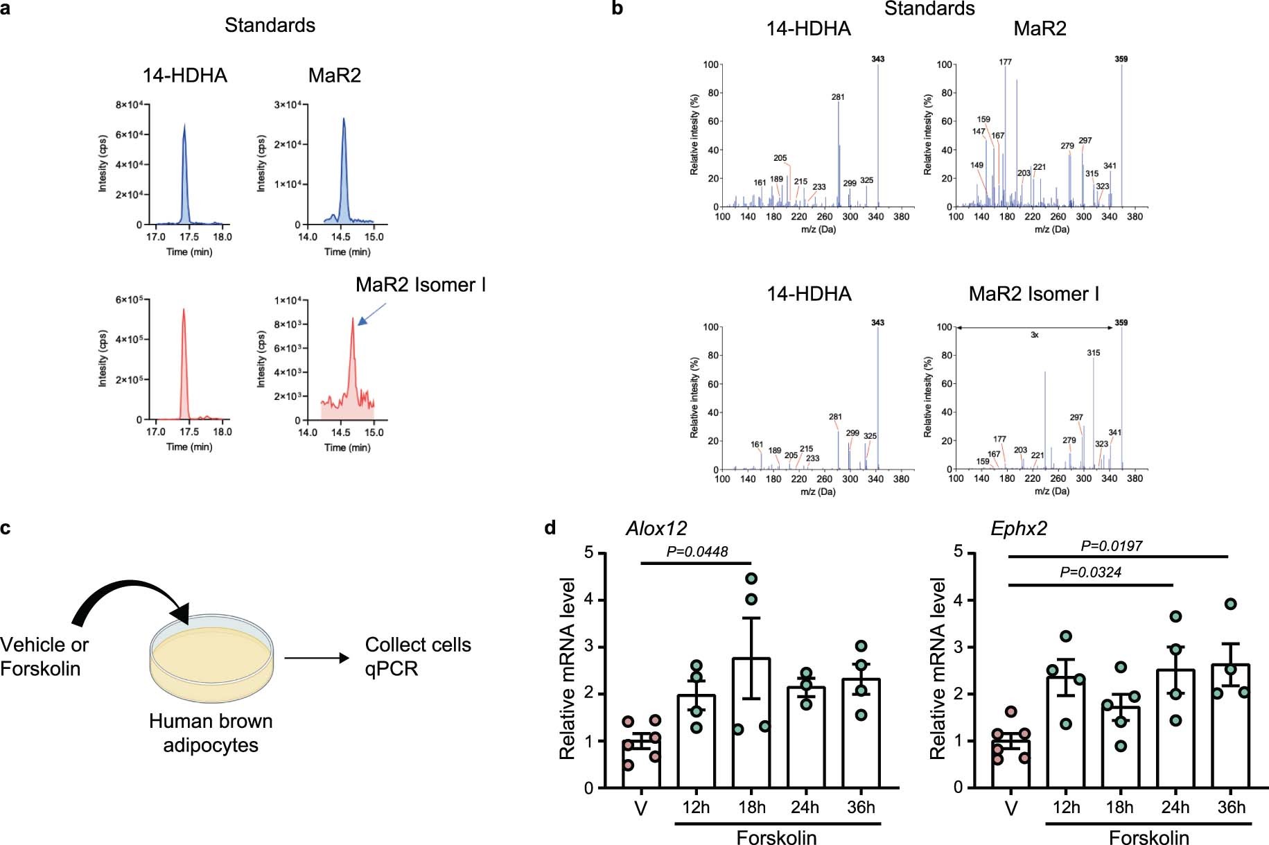
Extended Data Fig. 7: Identification of maresin pathway products in plasma of humans and expression of 12-LOX and sEH in human brown adipocytes, related to Fig. 6.
From: Brown adipose tissue-derived MaR2 contributes to cold-induced resolution of inflammation

(a, b) MRM peaks (a) and MS/MS spectra with diagnostic ions labeled (b) of authentic 14-HDHA and MaR2 standards (top) and of 14-HDHA and MaR2 Isomer I identified in a selected sample of human plasma (bottom) following mirabegron administration. (c) Schematic of the treatment of human brown adipocytes with vehicle control or Forskolin (10μM), followed by the collection of the cells for qPCR (d) Relative mRNA expression of Alox12 and Ephx2 in human brown adipocytes treated with vehicle or Forskolin for indicated times (Alox12: n = 6 biologically independent cells for Vehicle, n = 4 biologically independent cells for 12 h, 18 h and 36 h, n = 3 biologically independent cells for 24 h, Ephx2: n = 6 biologically independent cells for Vehicle, n = 4 biologically independent cells for 12 h, 24 h and 36 h, n = 5 biologically independent cells for 18 h). One-Way ANOVA followed by a Tukey’s post hoc test. Data are presented as mean ± SEM.