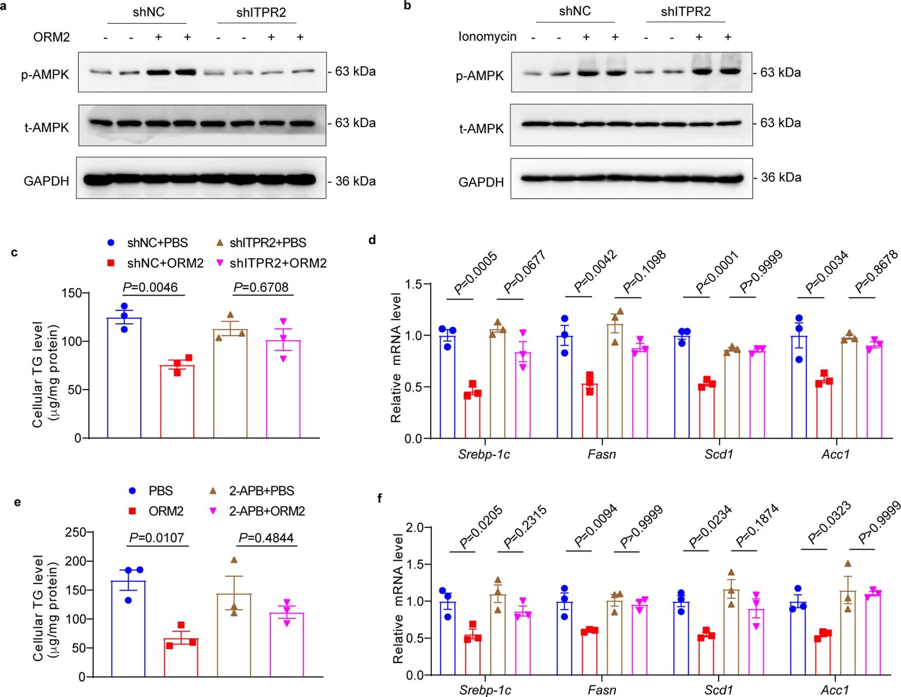
Extended Data Fig. 6: ITPR2 is required for the anti-lipogenic role of ORM2 in hepatocytes.
From: Orosomucoid 2 maintains hepatic lipid homeostasis through suppression of de novo lipogenesis

Related to Fig. 7. a, b, Immunoblots of AMPK signaling in MPHs. a, MPHs were transfected with adenoviral shRNA targeting ITPR2 or negative control for 24 hr, and then treated with ORM2 protein (100 ng/ml) or vehicle control (PBS) for 6 hr. b, MPHs were transfected with adenoviral shRNA targeting ITPR2 or negative control for 24 hr, then treated with Ca2+ ionophore (Ionomycin, 0.5 μM) or vehicle control (DMSO) for 3 hr. c, Cellular TG contents in MPHs. n = 3 independent samples per condition. d, Relative mRNA levels of genes related to de novo lipogenesis in MPHs. n = 3 independent samples per condition. e, f, Cells were exposed to palmitic acid (200 μM) for 12 hr, and then treated with ORM2 protein (100 ng/ml) or vehicle control (PBS) for 6 hr, in the presence or absence of an ITPR2 inhibitor (2-APB, 50 μM). e, Cellular TG contents. n = 3 independent samples per condition. f, Relative mRNA levels of genes related to de novo lipogenesis. n = 3 independent samples per condition. Data are shown as mean ± SEM (c-f). P values are determined by one-way ANOVA followed by Bonferroni’s multiple comparisons test (c-f).