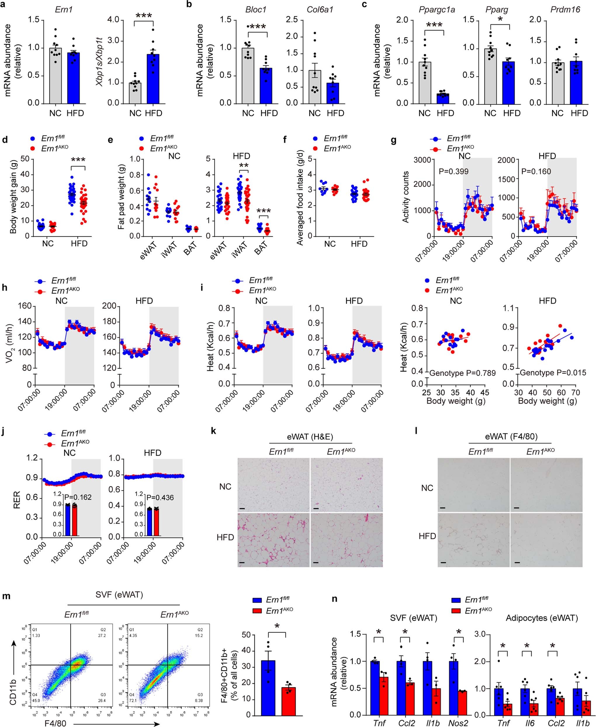
Extended Data Fig. 9: Adipocyte IRE1α abrogation promotes energy expenditure and ameliorates dietary obesity and metabolic inflammation.
From: Adipocyte IRE1α promotes PGC1α mRNA decay and restrains adaptive thermogenesis

a-c, Hyperactivation of adipocyte IRE1α RNase is accompanied by decreased mRNA level of Ppargc1a and RIDD targets in HFD-fed mice. Male Ern1fl/fl mice were fed a normal chow (NC, 10% fat) or a high-fat diet (HFD, 60% fat) for 14 weeks, starting at 8 weeks of age. Total RNA was extracted from fractionated adipocytes prepared from iWAT, followed by qRT-PCR analysis (n = 10 for NC; n = 9 for HFD). (a) Relative levels of Ern1 mRNA and Xbp1 mRNA splicing. (b) Relative mRNA levels of two typical RIDD target genes. (c) Relative mRNA levels of the indicated thermogenic regulators. d-n, Metabolic effects of adipocyte IRE1α abrogation in HFD-fed mice. Male Ern1fl/fl and Ern1AKO mice at 8 weeks of age were maintained on a normal chow (NC, 10% fat) diet or fed a high-fat diet (HFD, 60% fat) for 14 weeks. (d-f) Body weight gain (d) (NC, n = 20 per genotype; HFD, n = 33 for Ern1fl/fl littermates and n = 31 for Ern1AKO), fat pad weight (e) (NC, n = 12 per genotype; HFD, n = 30 per genotype) and averaged daily food intake (f) (NC, n = 9 for Ern1fl/fl littermates and n = 12 for Ern1AKO; HFD, n = 23 for Ern1fl/fl and n = 21 for Ern1AKO). (g-j) Physical activity (g), oxygen consumption (VO2) (h), heat production (i) and RER (j) were monitored over a 24-hour period (NC, n = 12 per genotype; HFD, n = 19 for Ern1fl/fl and n = 18 for Ern1AKO). Shown also in (i) is the regression-based analysis of heat production against body weight, with P values representing the effect of genotype upon heat production. (k,l) Representative H&E staining (k) and F4/80 IHC staining (l) of eWAT sections. Scale bar, 100 μm. (m) Representative flow cytometry histograms for CD11b- and F4/80-expressing SVF cells from eWAT of HFD-fed animals. Bars represent percentages of CD11b+F4/80+ cells (n = 4 per genotype). (n) qRT-PCR analysis of mRNA abundance of the indicated inflammatory genes in SVF or adipocytes from eWAT (SVF, n = 4 for Ern1fl/fl and n = 3 for Ern1AKO; Adipocytes, n = 6 per genotype). Data are shown as mean ± s.e.m.; *P < 0.05, **P < 0.01, ***P < 0.001 by two-tailed Student’s t-test (a,b,c,e,m,n) or two-way ANOVA (d).