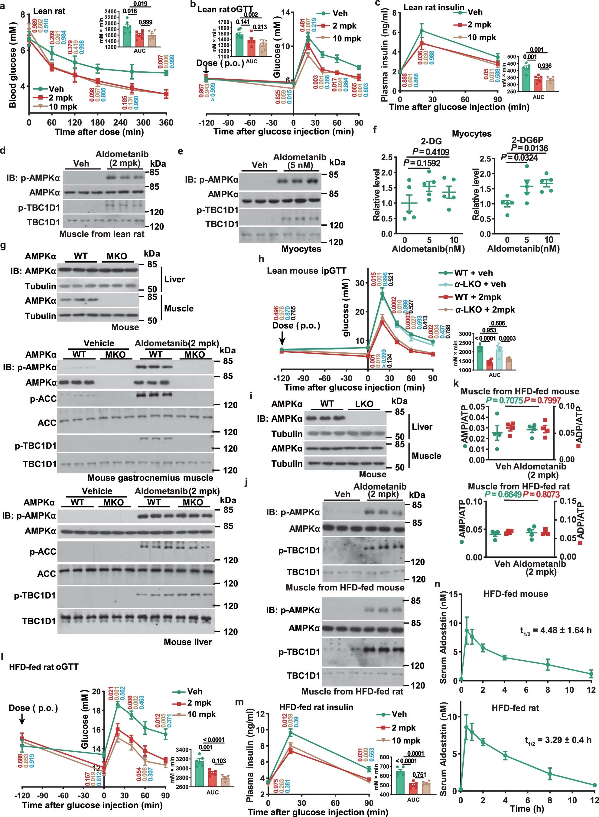
Extended Data Fig. 5: Aldometanib increases muscular glucose uptake to lower blood glucose.
From: The aldolase inhibitor aldometanib mimics glucose starvation to activate lysosomal AMPK

a-c, Acute aldometanib administration lowers blood glucose in normoglyceamic rats. Rats were fasted for 6 h, followed by gavaging of 2 mpk or 10 mpk aldometanib. Blood glucose levels in fasted rats or in rats undergo oral glucose tolerance test (oGTT) were measured and shown as mean ± s.e.m., n = 6 (a), 7 (vehicle of b), 5 (2 mpk of b; c) or 8 (10 mpk of b) rats for each treatment; P value by two-way RM (glucose) or one-way ANOVA (AUC) ANOVA, followed by Tukey (labelled as in Fig. 3a). d-f, j, aldometanib promotes glucose uptake. Levels of p-TBC1D1 in rat muscle (d), myocytes (e, treated as in Extended Data Fig. 3c) and HFD-induced obese mouse (j, upper) or rat (j, lower) muscle, and levels of 2-DG and 2-DG6P in myocytes (f) were determined. In d, j, rats were gavaged with 2 mpk aldometanib, and tissues were excised 2 h after gavaging. In f, primary myocytes were treated with 5 nM or 10 nM aldometanib for 2 h, followed by incubating with 0.1 mM 2-DG for another 10 min. Results of f are mean ± s.e.m.; n = 5 dishes of cells for each treatment, and P value by one-way ANOVA followed by Dunn (left panel) or Tukey (right panel). g, i, Validation of knockout efficiency and specificity of knockout in α-MKO (g) and α-LKO (i) mice. Tissue samples were collected (in the middle and lower panels of g, mice were treated as in d), followed by immunoblotting. h, aldometanib can lower blood glucose without hepatic AMPK. Experiments were performed as in Fig. 3i, except that liver-specific AMPKα knockout (LKO) mice were used. Results are shown as mean ± s.e.m.; n = 6 (WT, and LKO + aldometanib) or 7 (others) mice, and P values by two-way RM (glucose) or two-way (AUC) ANOVA, followed by Tukey (labelled as in Fig. 3i). k, aldometanib does not elevate AMP in obese rodent muscle. HFD-induced obese mice (upper panel) or rats (lower panel) were gavaged with aldometanib. At 2 h post-gavaging, muscular AMP:ATP and ADP:ATP ratios were determined. Results are mean ± s.e.m.; n = 4 mice/rats for each treatment, and P value by two-sided Student’s t-test. l, m, The 1-week treatment of aldometanib decreases blood glucose in HFD-induced obese rats. Experiments were performed as in b, except that rats fed with HFD for 12 weeks were used, and that aldometanib was gavaged twice a day for a week. Results are mean ± s.e.m.; n = 5 rats for each treatment, and P values by two-way RM (glucose) or one-way (AUC) ANOVA followed by Tukey (labelled as in Fig. 3a). n, Serum aldometanib concentrations in obese mice and rats. Experiment were performed as in Extended Data Fig. 4a; data are mean ± s.d.; n = 5 mice/rats. See also half-life (t1/2) of aldometanib on each panel. Experiments in this figure were performed three times.