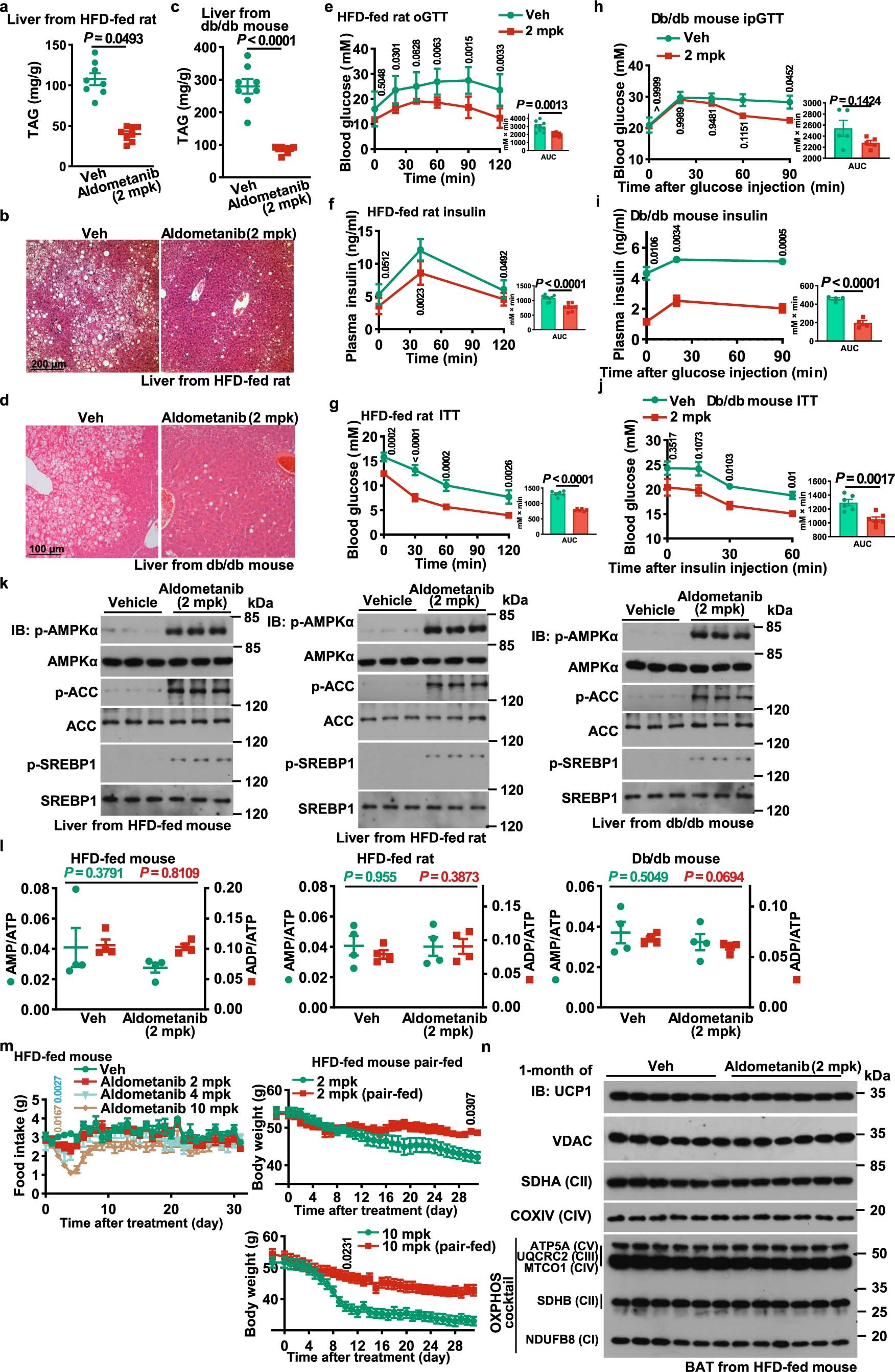
Extended Data Fig. 6: Aldometanib alleviates fatty liver.
From: The aldolase inhibitor aldometanib mimics glucose starvation to activate lysosomal AMPK

a-d, The 1-month treatment of aldometanib reduces alleviates fatty liver in obese rodents. Rats (a, b) and Db/db (c, d) mice were fed with HFD and standard diet, respectively, for 12 weeks. aldometanib was administered twice-daily for a month, followed by determining hepatic TAG levels. In a, c, data are mean ± s.e.m.; n = 8 mice/rats for each treatment, P value by two-sided Student’s t-test with Welch’s correction. See also representative images from hepatic H&E staining in b, d. e-j, The 1-month treatment of aldometanib improves insulin sensitivity in obese rodents. Rats and db/db mice were treated as in a, followed by performing oGTT (e, for rats; see also insulin levels in f), ipGTT (h, for db/db mice, insulin levels in i) and ITT (g, j). Data are mean ± s.d. (rats) or s.e.m. (db/db mice), n = 9 (e), 6 (f, g, j), 5 (h), or 4 (i) mice/rats for each treatment, and P value by two-way RM ANOVA followed by Sidak (glucose), by two-sided Student’s t-test (AUC of f, g, j, i), or by two-sided Student’s t-test with Welch’s correction (AUC of e, h). k, l, aldometanib promotes hepatic ACC and SREBP1 phosphorylation in obese rodents without elevating AMP. HFD-induced obese mice (left), HFD-induced obese rats (middle) or db/db mice (right) were gavaged with aldometanib, followed by determining p-ACC, p-SREBP, and adenylate ratios [mean ± s.e.m.; n = 4 mice/rats for each treatment, and P value by two-sided Student’s t-test with Welch’s correction (AMP:ATP of HFD mice) or two-sided Student’s t-test (others)] in liver tissues 2 h after gavaging. m, n, The 1-month treatment of aldometanib does not affect food intake, unless high doses are administered. Mice were treated as in Fig. 6a, and the daily food intake (m, left panel) and mitochondrial contents of BAT (n) were determined. See also body weight of mice in the pair-feeding experiments on the right panel of m. Data are shown as mean ± s.e.m.; n = 11 (4 mpk of food intake), 12 (10 mpk of food intake) or 10 (others) mice for each treatment; and P values by two-way RM ANOVA, followed by Tukey. Experiments in this figure were performed three times.