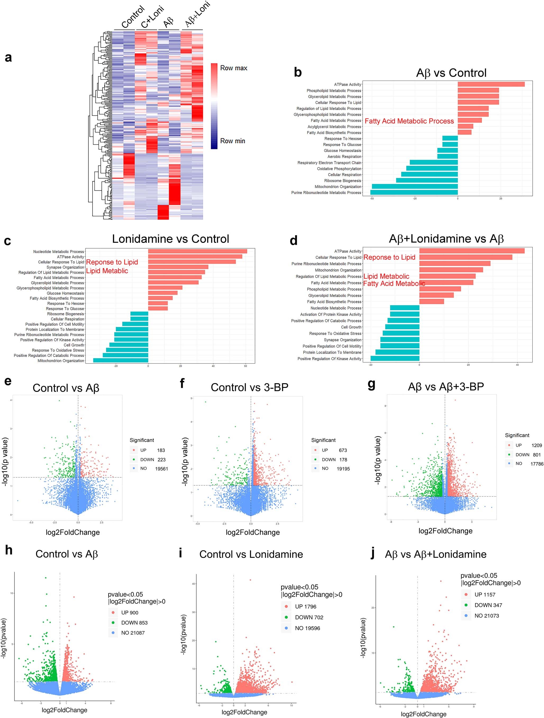
Extended Data Fig. 5: The volcano plots of DEGs of microglia treated with Aβ or 3-BP.

(a) RNA-Seq based transcriptome analysis of microglia treated with Aβ or lonidamine. Heatmap of differentially expressed genes (DEGs) are shown. (b-d) The DEGs were sub-grouped into three comparations, and the analyses of gene ontology of biological functions for these DEGs were presented: (b) Aβ vs control; (c) lonidamine vs control; (d) Aβ+ Lonidamine vs Aβ. The lipid metabolism pathway was significantly enriched (red). The volcano plots of DEGs are shown in e-j. The analysis was sub-grouped to three comparations: (e) Control vs Aβ; (f) Control vs 3-BP; (g) Aβ vs Aβ + 3-BP; (h) Control vs Aβ; (i) Control vs Lonidamine; (j) Aβ vs Ab+ Lonidamine. Red plots represent upregulated genes (p < 0.05). Green plots represent downregulated genes (p < 0.05). Blue points represent no significant differentially expressed genes (p > 0.05), one-way ANOVA with Tukey’s post hoc analysis.