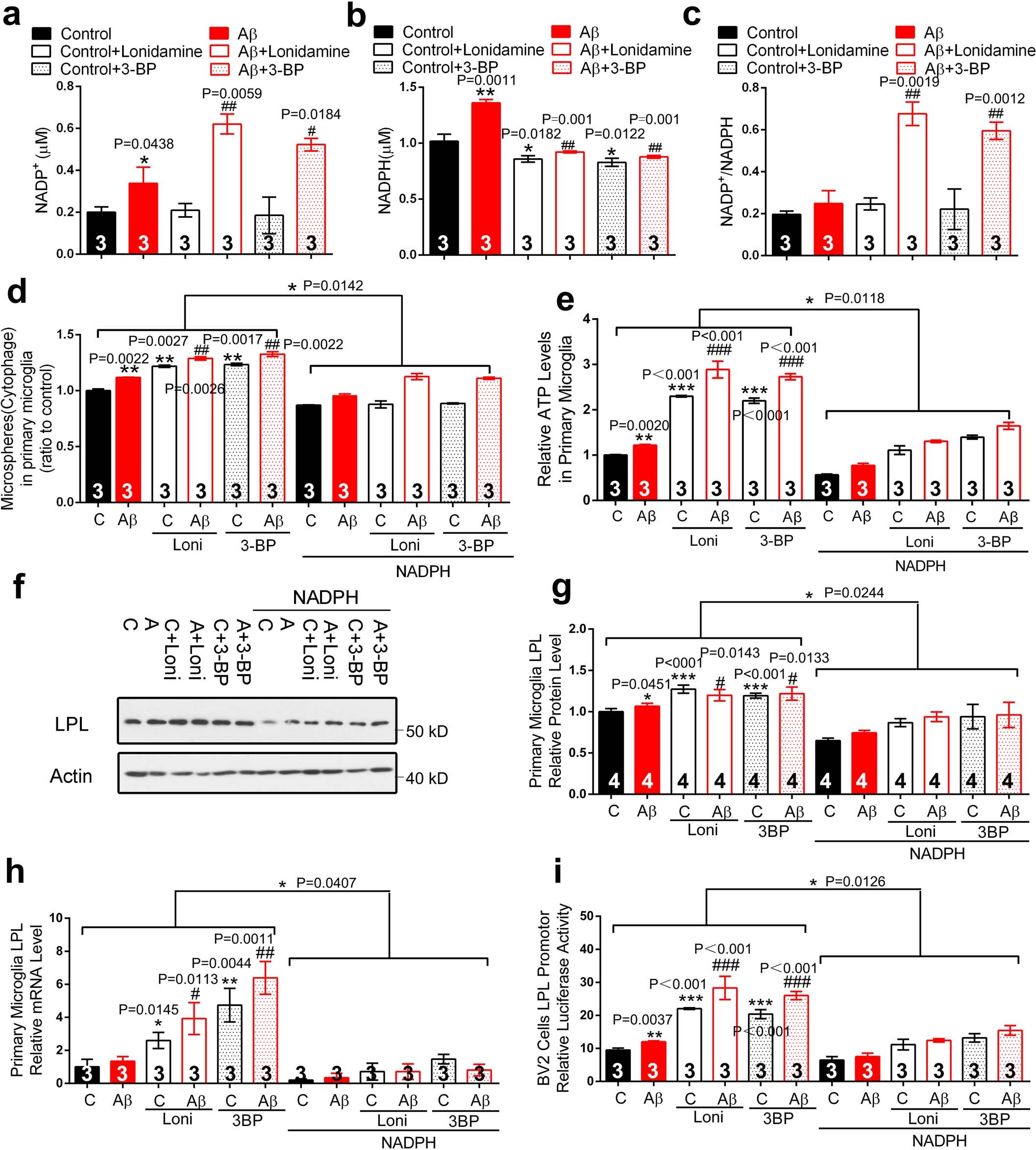
Extended Data Fig. 10: HK2 inhibitors decreased NAPDH production, and NAPDH blocked the phagocytosis, ATP production, and LPL expression induced by HK2 inhibition.

NADP+ (a), NADPH (b), and ratio of total NADP+/NADPH (c) in primary microglia after treated with HK2 inhibitors with or without Aβ were measured, n = 3 independent experiments. (d) The flow cytometry of FAM-microspheres uptake experiments was performed to test the phagocytosis of primary microglia treated by HK2 inhibitors (48 h) with or without NADPH (24 h). Values were normalized to the vehicle control, n = 3 independent experiments. (e) The ATP production of microglia treated by HK2 inhibitors (48 h) with or without NADPH (24 h), n = 3 independent experiments. (f) The protein level of LPL in primary microglia were measured by western blotting. Immunoblots were probed with antibodies against the indicated proteins. Quantification of proteins levels are showed in (g), n = 4 independent experiments. Actin served as a loading control. (h) Real-time PCR was performed to test the level of LPL in primary microglia after treating NAPDH, n = 3 independent experiments. (i) LPL-mediated transactivation in BV2 cells treated with NADPH, n = 3 independent experiments. Data represent mean ± SEM. When compared with control group or compared with the specific group indicated, *p < 0.05, **p < 0.01, ***p < 0.001. When compared with Aβ group, #p < 0.05, ##p < 0.01, ###p < 0.001, one-way ANOVA with Tukey’s post hoc analysis.