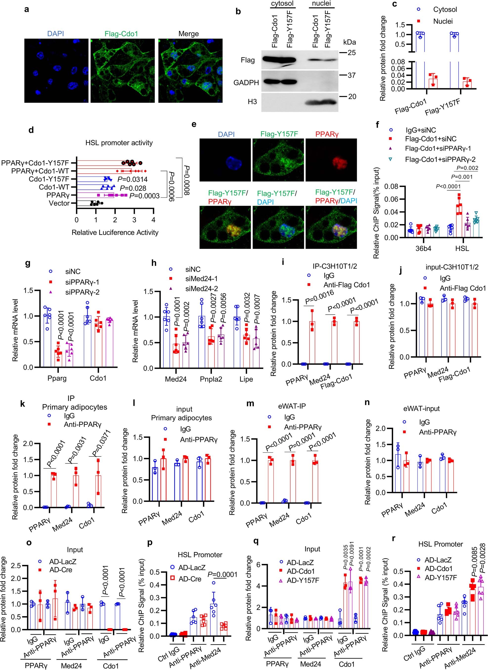
Extended Data Fig. 7: Cdo1 interacts with PPARγ and Med24 to transactivate HSL.
From: Cdo1 promotes PPARγ-mediated adipose tissue lipolysis in male mice

a: Immunofluorescence of Flag-Cdo1 in C3H10T1/2 adipocytes (n = 3 biological replicates). b: Immunoblot of Flag-Cdo1 or Flag-Y157F in C3H10T1/2 adipocytes. c: Relative exogenous Cdo1 protein level in b (n = 3 biological replicates). d: The HSL promoter (−2100 to 1 bp from the transcription start site) luciferase reporter analysis in HEK293T cells (n = 6 biological replicates). Data were compared to Vector group, or as indicated. e: Immunofluorescence of Flag-Y157F and PPARγ in C3H10T1/2 adipocytes (n = 3 biological replicates). f: Flag-Cdo1 enrichment on the indicated promoters in C3H10T1/2 adipocytes (n = 6 biological replicates). g: The PPARγ knockdown efficiency in C3H10T1/2 adipocytes (n = 6 biological replicates). h: The effect of Med24 knockdown on the indicated genes expression in C3H10T1/2 adipocytes (n = 6 biological replicates). i-j: Relative protein fold change in Fig. 6k for IP (i) and input (j) (n = 3 biological replicates). IP means immunoprecipitation. k-l: Relative protein fold change in Fig. 6l for endogenous IP (k) and input (l) in primary adipocytes (n = 3 biological replicates). m-n: Relative protein fold change in Fig. 6l for endogenous IP (m) and input (n) in eWAT (n = 3 biological replicates). o: Relative protein fold change of input in Fig. 6m (n = 3 biological replicates). p: Enrichment of PPARγ or Med24 on HSL promoterin primary adipocytes (n = 6 biological replicates). q: Relative protein fold change of input in Fig. 6p (n = 3 biological replicates). r: The enrichment of PPARγ or Med24 on HSL promoter of HSL in C3H10T1/2 adipocytes (n = 6 biological replicates). For statistical analysis, one-way ANOVAs were performed in d, f, g, h, q and r. Unpaired two-tailed Student’s tests were performed in i, k, m, o and p. Data were compared with siNC group in g and h, and compared with AD-LacZ group in q and r. All data show the means ± SD.