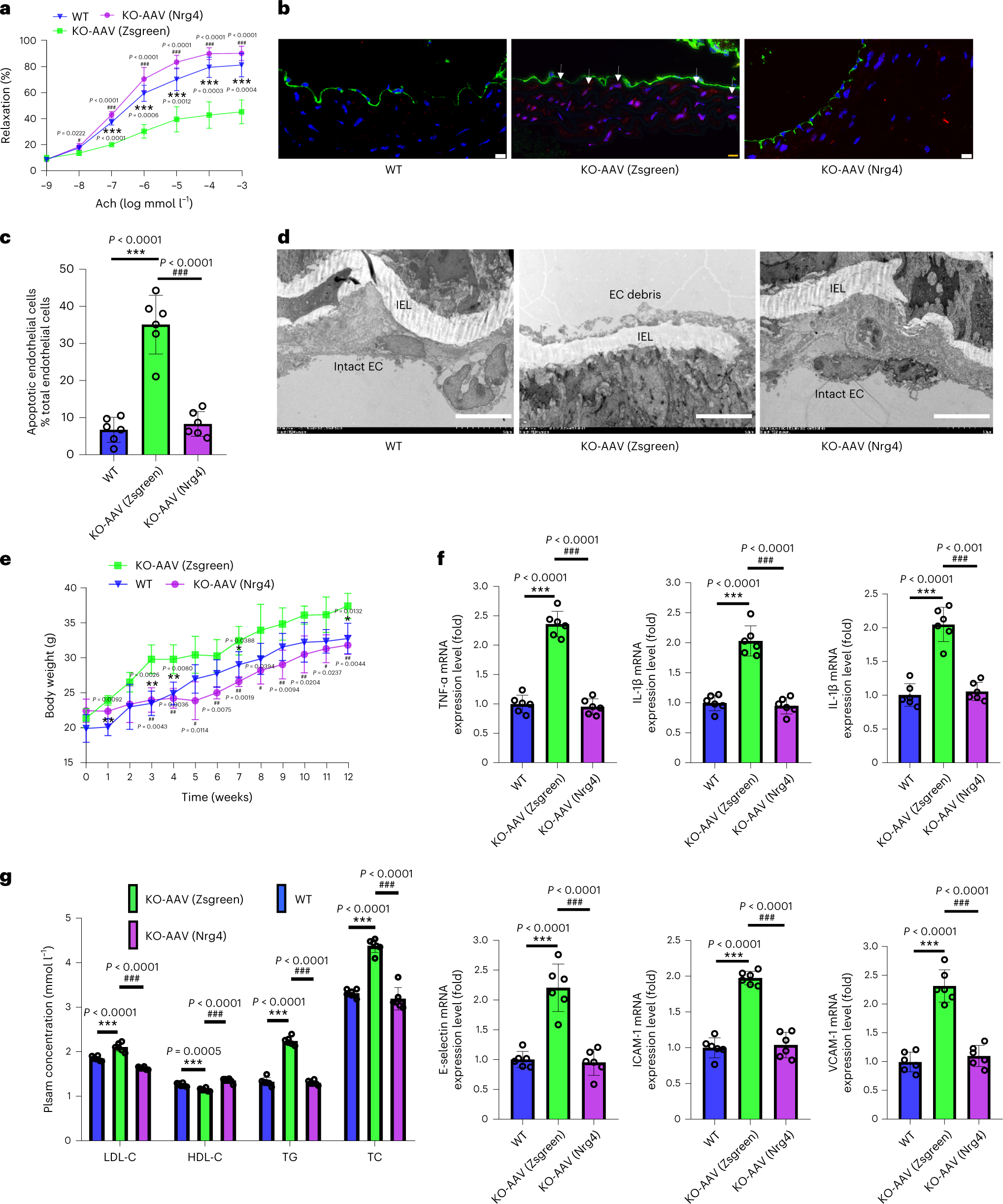
Fig. 4: Nrg4 overexpression alleviated endothelial injury and inflammation and improved metabolic profiles in KO mice.

AAV-Nrg4 or AAV-Zsgreen at a dose of 1 × 1012 viral genomes were injected into the BAT in the interscapular region of KO mice at aged 6 weeks. a, Aortic vasodilatation induced by Ach in KO mice (n = 4). b, Representative images of TUNEL staining in sections of thoracic aortas. TUNEL (apoptotic cells, red), anti-CD31 (endothelial cells, green) and DAPI (nuclei, blue). Scale bars, 10 μm. c, The percentage of apoptotic endothelial cells (n = 6 biologically independent samples). d, Representative electron microscopy images of endothelium in KO mice (n = 6). Scale bars, 5 μm. e, The body weight of mice in different groups (n = 4). f, The mRNA levels of adhesion molecules (VCAM-1, ICAM-1 and E-selectin) and inflammation (TNF-α, IL-1β and IL-6) in MAECs of mice aged 18 weeks (n = 6). g, The lipid profiles in mice aged 18 weeks (n = 6). Statistical significance was calculated using two-sided Student’s t-tests or one-way ANOVA (Tukey’s multiple-comparison test). Data are shown as mean ± s.e.m. *P < 0.05 versus KO-AAV (Zsgreen); **P < 0.01 versus KO-AAV (Zsgreen); ***P < 0.001 versus KO-AAV (Zsgreen); #P < 0.05 versus KO-AAV (Zsgreen); ##P < 0.01 versus KO-AAV (Zsgreen); ###P < 0.001 versus KO-AAV (Zsgreen).