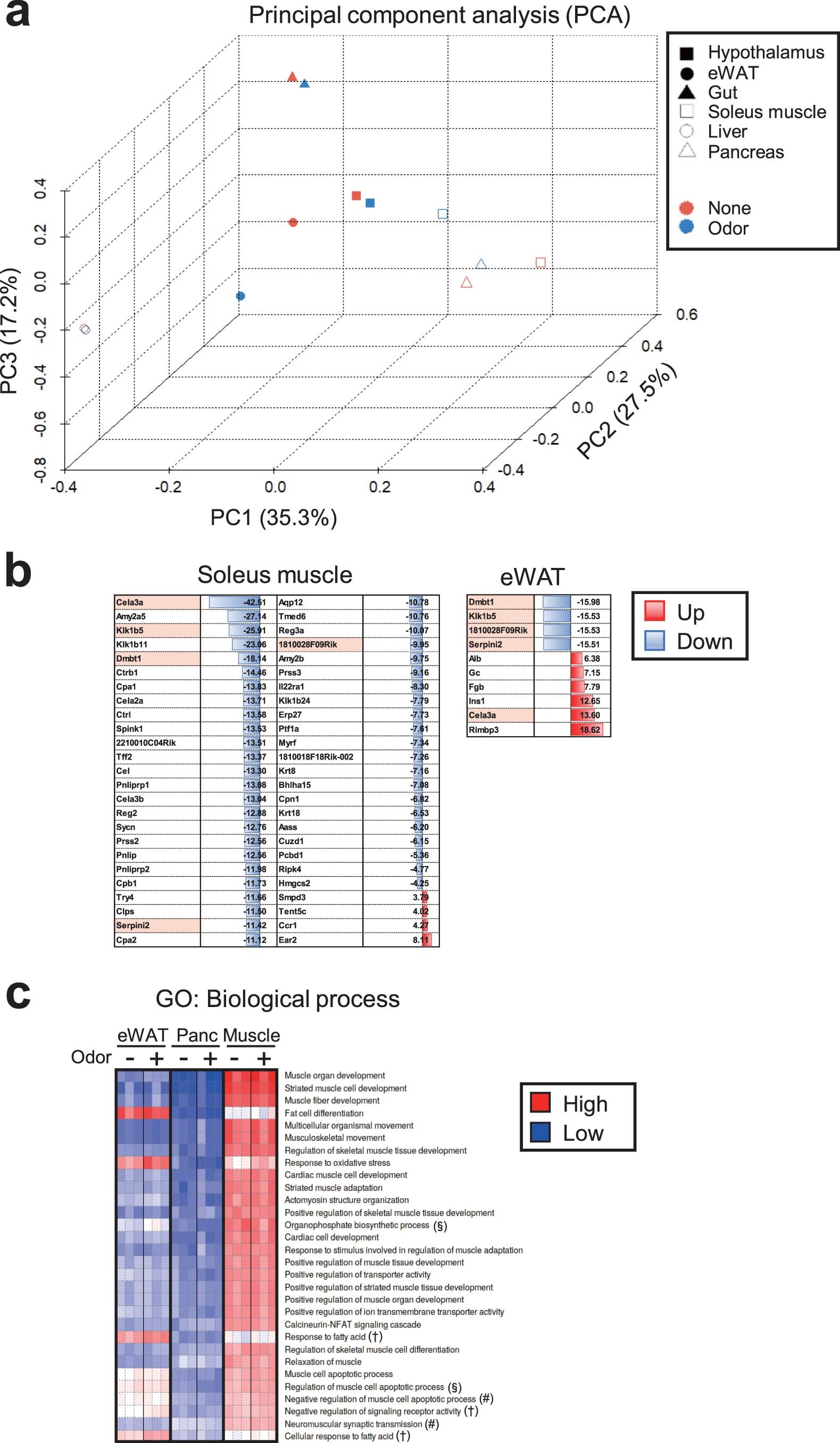
Extended Data Fig. 4: RNA-seq analysis of gene expression profiles in mice stimulated with food odor during fasting.
From: Food odor perception promotes systemic lipid utilization

C57BL/6 J mice fasted for 24 h were stimulated with or without NCD odor for 1 h in the SOS1 cage. Gene expression profiles were determined by RNA-seq data analysis. a, Principal component analysis (PCA) of RNA-seq data for the hypothalamus, epididymal white adipose tissue (eWAT), small intestine (gut), soleus muscle, liver, and pancreas in odor-stimulated and control mice (n = 1 for each). b, Lists of DEGs in the transcriptome data of the soleus muscle and eWAT between the odor-stimulated and control mice. These DEGs were identified at a false discovery rate (FDR) < 0.05 and fold change > 1.5 (n = 3 biological replicates). The same DEGs between the soleus muscle and eWAT are highlighted in orange. c, Parametric analysis of gene set enrichment (PGGE) for group-on-group comparison into one-on-one comparison between DEGs and the related Gene Ontology (GO) biological process annotations of eWAT, pancreas (Panc), and soleus muscle in the odor-stimulated and control mice. The significantly different GO terms (P < 0.05) in terms of eWAT, pancreas, and soleus muscle transcriptome data between the odor-stimulated and control mice are labeled with †, §, and #, respectively.