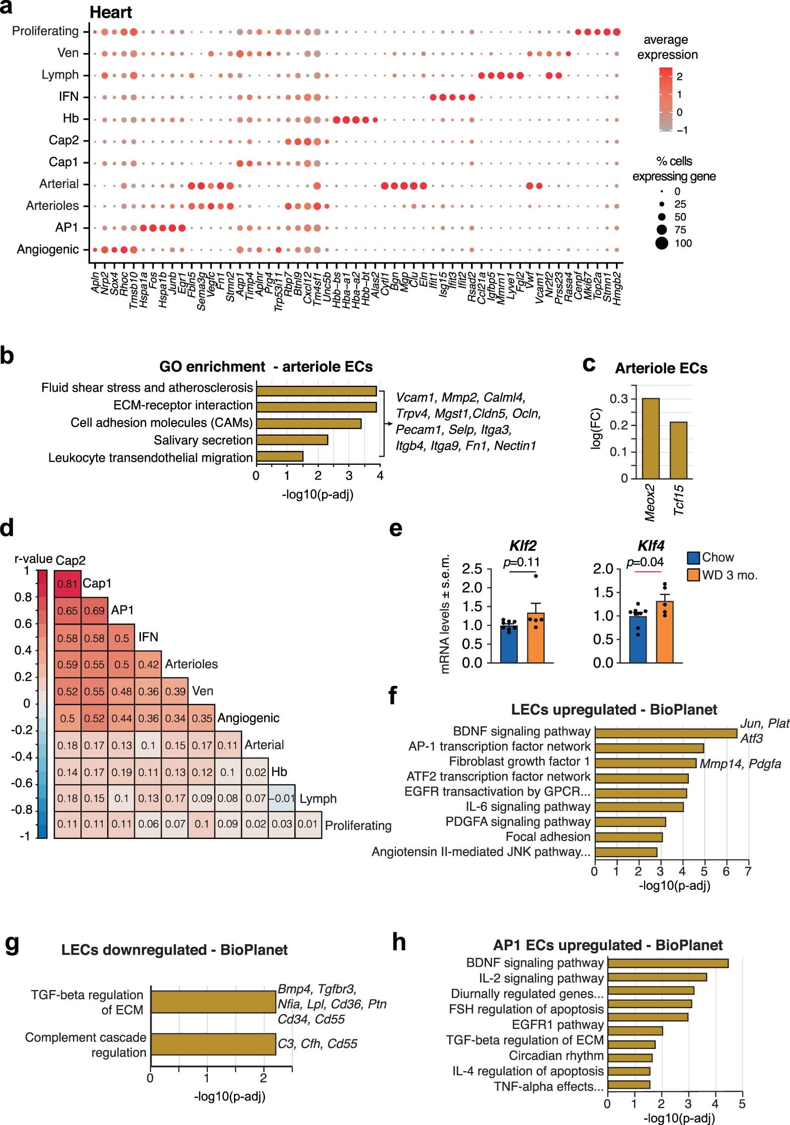
Extended Data Fig. 5: Leukocyte migration and inflammation networks are activated by obesity in cardiac ECs.

(a) Top 5 enriched genes in each of the heart EC clusters. (b) GO terms for genes significantly enriched in arteriole ECs relative to other cardiac ECs. Data are expressed as -log10(p-adj). Exemplary genes found across all listed GO categories are provided. Genes significantly enriched (p-adj < 0.05) in the arteriole EC population relative to other cardiac ECs were used for this analysis. (c) Obesity-associated gene expression changes in Meox2 and Tcf15 in cardiac arteriole ECs. (d) Comparison of obesity-associated gene expression changes across cardiac EC clusters. Any gene showing a |log(FC)| > 0.1 in any cluster was used to collate the list of genes used for these analyses. Pearson’s r-value for each comparison is provided. (e) Relative Klf2 and Klf4 mRNA levels in bulk FACS-isolated CD31+ CD45− cells from hearts of control and obese animals. N = 8 animals in chow group; 5 in WD group. Data were standardized to Rplp0 expression and analyzed using a two-sided Student’s t-test. Data are presented as mean ± SEM. (f-g) BioPlanet-annotated terms significantly (f) upregulated and (g) downregulated in cardiac LECs in obesity. Data are expressed as -log10(p-adj). Top 100 (f) up- and (g) downregulated genes, ranked by log(FC), were used for these analyses. Exemplary genes for select pathways are listed. (h) BioPlanet annotated pathways significantly upregulated in AP1 ECs in obesity. Data are expressed as -log10(p-adj). Top 100 upregulated genes, ranked by log(FC), were used for these analyses. p-adj indicates adjustments for multiple comparisons using the Benjamini-Hochberg method, FC – fold change. Differential expression from scRNA-seq data is expressed on a natural log (loge) scale.