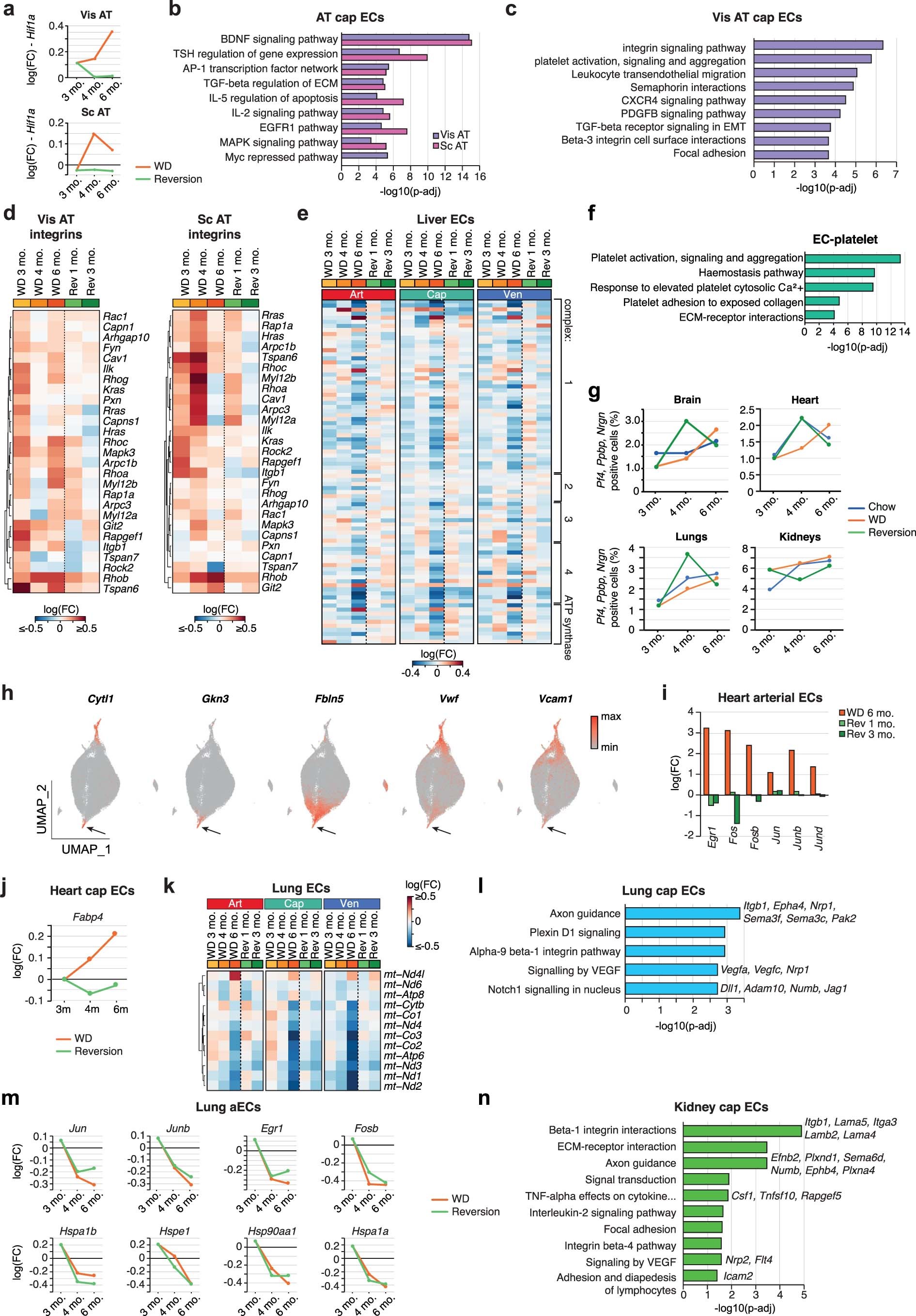
Extended Data Fig. 10: Changes in trajectories of EC transcriptome following a reversion diet.

(a) Changes in the expression levels of Hif1a in AT cap ECs. (b) BioPlanet pathways enriched in visceral and sc AT cap ECs. Analysis was done on genes significantly downregulated by sustained obesity (6 m WD, p-adj < 0.05, |log(FC)| > 0.1), which recover towards control levels in the dietary reversion group. (c) BioPlanet terms upregulated by sustained obesity (6 m WD, p-adj < 0.05, |log(FC)| > 0.1) in visceral AT ECs, which recover towards control levels in the dietary reversion group. (d) Gene expression changes of integrin signaling network in cap ECs of visceral and subcutaneous (sc) AT. (e) Gene expression changes in mitochondrial respiratory network in liver art, cap and ven EC clusters. Respiratory complex identities are marked on the right side. (f) BioPlanet terms enriched in the brain EC-platelet population relative to other ECs. Genes significantly enriched (p-adj < 0.05) in the EC-platelet population were used for these analyses. (g) Quantification of platelet marker-positive ECs in the brain, heart, lungs, and kidneys as a proportion of all ECs in the respective organ. (h) UMAPs showing enrichment of large vessel and arterial markers in heart ECs. The arrow denotes arterial ECs, where all the tested markers overlap. (i) Gene expression changes in AP1 transcription factor subunits in cardiac arteries. (j) Expression of Fabp4 in heart cap ECs. (k) Obesity-associated gene expression changes in mitochondria-encoded genes in lung art, cap and ven EC populations. (l) BioPlanet terms significantly upregulated by sustained obesity (6 m WD, p-adj < 0.05, |log(FC)| > 0.1) in lung cap ECs, which do not recover towards control levels in the dietary reversion group. (m) Changes in expression levels of AP1 transcription factor subunits and Hsp genes in the lung aEC population. (n) BioPlanet pathways upregulated by sustained obesity (6 m WD, p-adj < 0.05, |log(FC)| > 0.1) in the kidney cap population, which do not recover towards control levels in the dietary reversion group. p-adj indicates adjustments for multiple comparisons using the Benjamini-Hochberg method, FC – fold change. Differential expression from scRNA-seq data is expressed on a natural log (loge) scale.