Extended Data Fig. 6: Loss of Irg1 enhances anti-tumor immunity of CD8 + T cells.
From: Myeloid-derived itaconate suppresses cytotoxic CD8+ T cells and promotes tumour growth

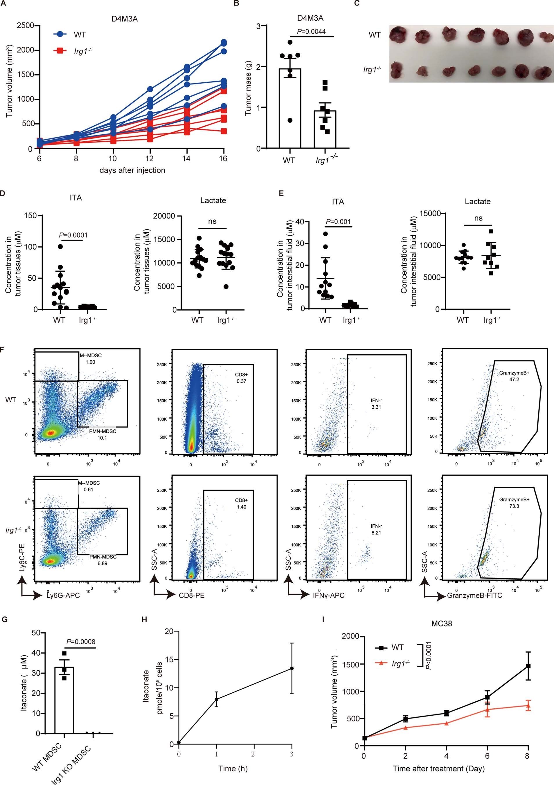
(A) Spider plot of D4M3A syngeneic tumors grown in WT and Irg1-/- mice (n = 7 mice). (B) Tumor mass of D4M3A syngeneic tumors grown in WT and Irg1-/- mice (n = 7 mice). (C) Pictures of D4M3A syngeneic tumors grown in WT and Irg1-/- mice. (D-E) Measurement of itaconate and lactate in tumor tissues (D) and interstitial fluids (E) showed measurable amounts of itaconate only in tumors grown in WT animals (n = 14 for tumor tissues from both groups, n = 12 for interstitial fluid samples from WT mice, n = 9 interstitial fluid samples from for Irg1-/- mice). (F) Representative flow plots of MDSCs and CD8 + T cells from D4M3A tumors grown in WT and Irg1-/- mice. (G) Secretion of itaconate by WT BM-MDSCs versus Irg1-/- BM-MDSCs (n = 3 biologically independent samples). (H) Uptake of itaconate from the culture media of WT BM-MDSCs by CD3/CD28 activated CD8 + T cells (n = 3 biologically independent samples). (I) MC38 syngeneic tumors grown in Irg1-/- mice exhibited significantly slower grow compared to those in WT mice (n = 8 mice). p values were calculated by unpaired two-tailed t-test (B,D,E,G), two-way ANOVA (I). Data are represented as mean ± SEM.