Extended Data Fig. 6: JAK2 or PI3K inhibition blocks the effects of leptin on AgRP neurons.
From: Hypothalamic Grb10 enhances leptin signalling and promotes weight loss

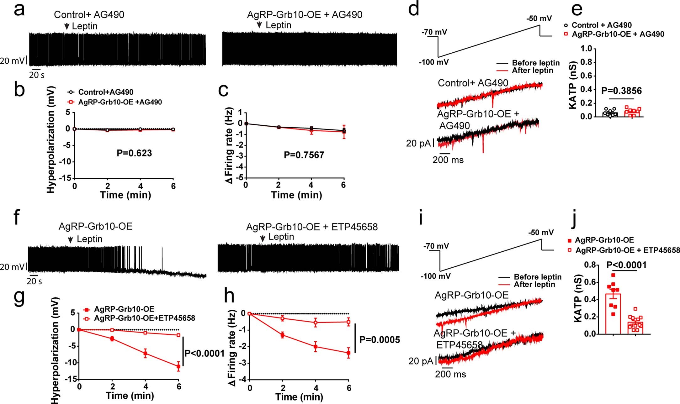
a. Representative traces of leptin-induced hyperpolarization in control or Grb10 overexpressed AgRP neurons in the presence of AG490. b-c. Quantification of resting membrane potential (b) and firing rate (c) in the two groups. Hyperpolarization is defined as > 2 mV decrease in resting membrane potential. d. Representative traces of KATP conductance in control or Grb10 overexpressed AgRP neurons in the presence of AG490 (n = 3 per group). e. Quantification of KATP conductance in these groups (n = 3 per group). f. Representative traces of leptin-induced hyperpolarization in Grb10 overexpressed AgRP neurons in the presence or absence of ETP45658. g-h. Quantification of resting membrane potential (g) and firing rate (h) in the two groups. i. Representative traces of KATP conductance in Grb10 overexpressed AgRP neurons (n = 4 per group). KATP currents from Grb10 overexpressed AgRP neurons were recorded in the presence or absence of ETP35658. j. Quantification of KATP conductance in the two groups (n = 4 per group). Data are expressed as mean ± SEM and were collected from both male and female mice. Two-way ANOVA with Sidak’s or Tukey’s test (b, c, g, h) or two-tailed Student’s t test (e, j).