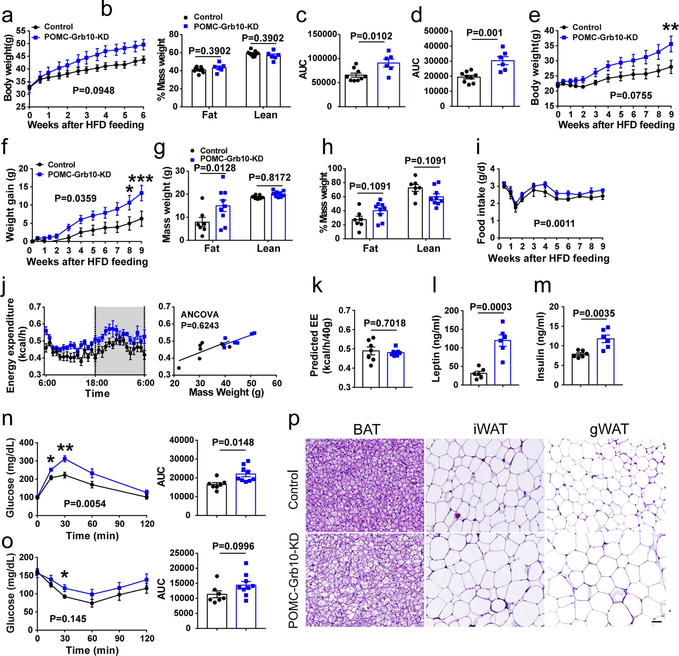
Extended Data Fig. 8: Grb10 deletion in POMC neurons accelerates the development of obesity in HFD-fed male and female mice.
From: Hypothalamic Grb10 enhances leptin signalling and promotes weight loss

a-b. Body weight (a) and percentage of mass weight (b) in HFD-fed male control (n = 9) and POMC-Grb10-KD (n = 6) mice. c-d. Area under curve (AUC) for GTT (c) and ITT (d) in HFD-fed male control (n = 9) and POMC-Grb10-KD (n = 6) mice. e-i. Body weight (e), weight gain (f), body composition (g-h) and cumulative food intake (i) in HFD-fed female control (n = 7) and POMC-Grb10-KD (n = 9) mice. j. Temporal changes in energy expenditure and the regression of energy expenditure with body mass in HFD-fed female control (n = 7) and POMC-Grb10-KD (n = 7) mice over a 24 hr period in the TSE PhenoMaster metabolic cages. k. Predicted energy expenditure with 40 g body mass for each individual mouse calculated by the regression lines in HFD-fed female control (n = 7) and POMC-Grb10-KD (n = 7) mice. l-m. Serum leptin (l) and insulin (m) levels in HFD-fed female control (n = 6) and POMC-Grb10-KD mice (n = 6). n-o. GTT and its AUC (n) and ITT and its AUC (o) in HFD-fed female control (n = 7) and POMC-Grb10-KD (n = 9) mice. p. Representative BAT, iWAT and gWAT histology in HFD-fed female control and POMC-Grb10-KD mice (n = 4 per group), scale bar=50 µm. Data are expressed as mean ± SEM. Two-way ANOVA with Sidak’s or Tukey’s test (a, b, e-i, n, o) or two sided regression-based ANCOVA (j) or two-tailed Student’s t test (c, d, k-o). *p < 0.05, **p < 0.01, ***p < 0.001.