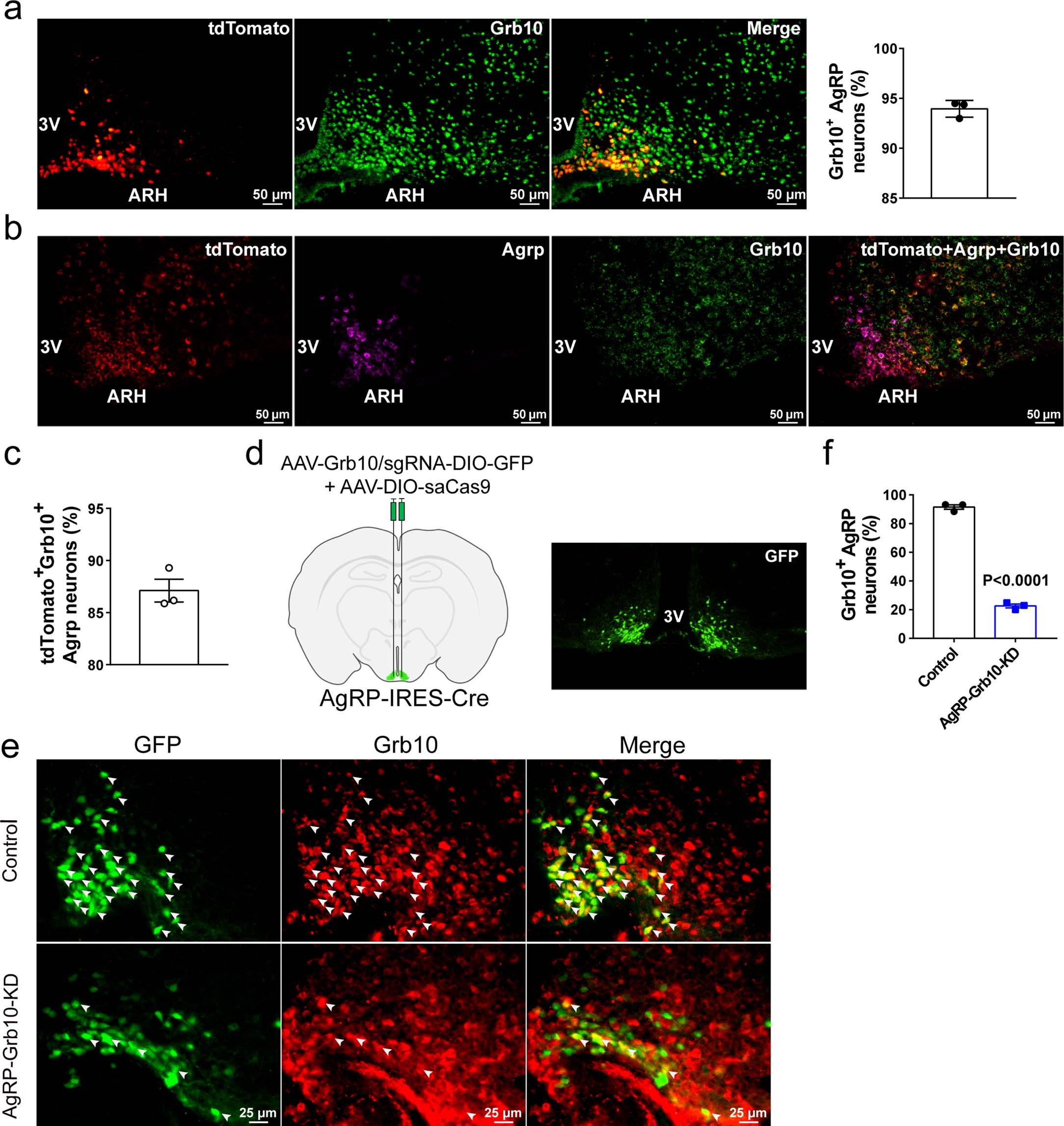
Extended Data Fig. 1: Generation and validation of AgRP-Grb10-KD mice.
From: Hypothalamic Grb10 enhances leptin signalling and promotes weight loss

a. Representative immunofluorescence images and quantification of Grb10 in the ARH of AgRP-IRES-Cre/Rosa26-LSL-tdTomato mice (n = 3). b. Representative RNAscope images showing tdTomato, Agrp, Grb10 mRNAs and their co-localization in the ARH of LepR-IRES-Cre/Rosa26-LSL-tdTomato mice. c. Quantification for the percentage of tdTomato+Grb10+ AgRP neurons (n = 3). d. Schematic diagram of virus injection and representative validation of GFP expression in the ARH of 11 mice. e-f. Representative immunofluorescence images (e) and quantification (f) of Grb10 in the ARH of control and AgRP-Grb10-KD mice (n = 3 per group). Data are expressed as mean ± SEM. Two-tailed Student’s t test (f).