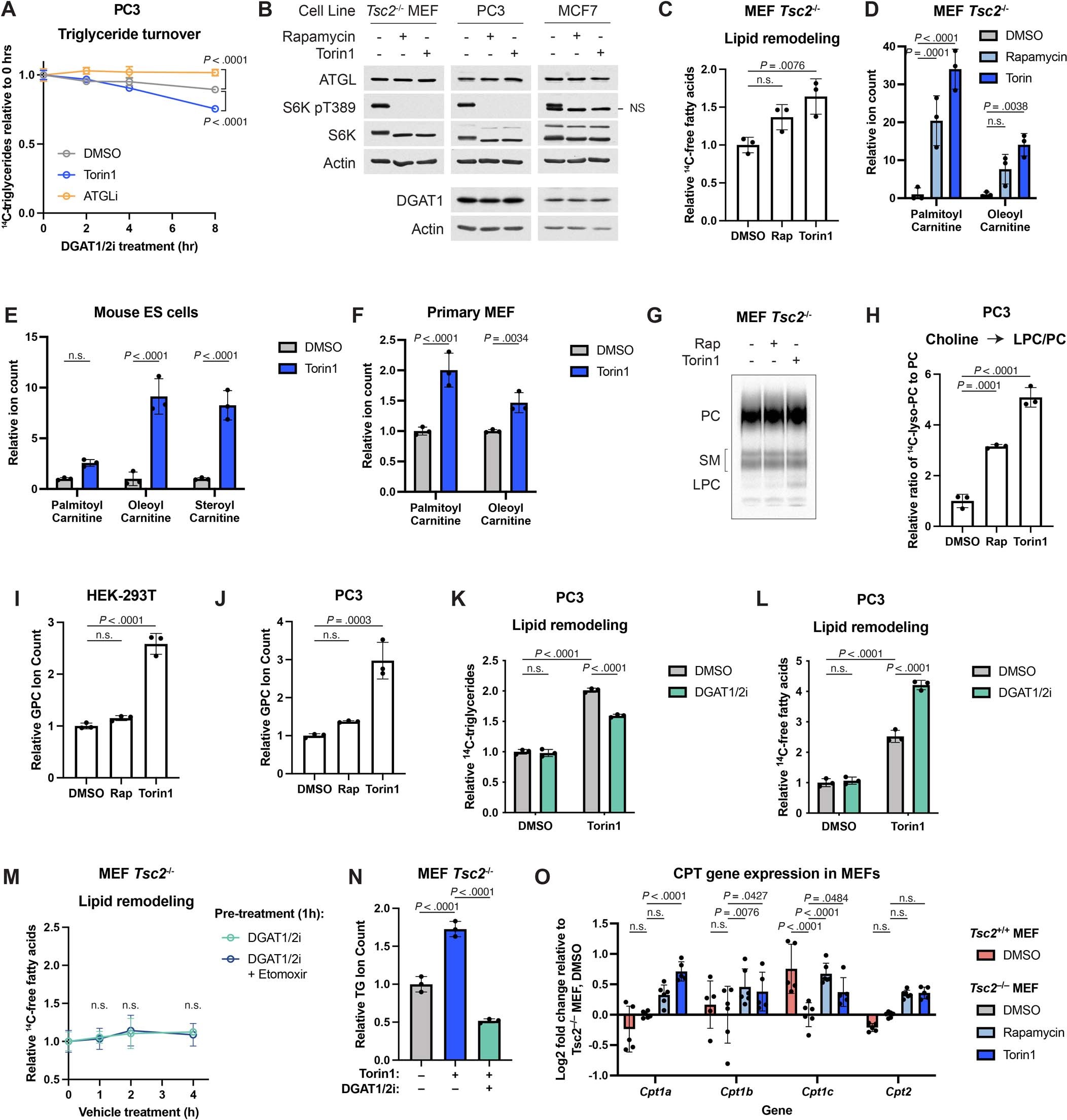
Extended Data Fig. 4 : TG accumulation is linked to other changes in lipid metabolism.
From: mTORC1 regulates a lysosome-dependent adaptive shift in intracellular lipid species

(a) 14C-TG turnover in PC3 cells treated with vehicle, torin1, or ATGLi, measured as in Fig. 4c. 14C-TG abundance is graphed over time as mean ± SD relative to 0 hrs, n = 3. (b) Immunoblots for ATGL and DGAT1 levels from two separate experiments in cell lines treated with vehicle, rapamycin, or torin1 for 16 hrs. NS denotes a non-specific band. (c) 14C-Fatty acid levels in Tsc2−/− MEFs labeled with [1-14C]-palmitate, treated with vehicle, rapamycin, or torin1 for 16 hrs, graphed as mean ± SD relative to vehicle, n = 3. (d) Acyl-carnitine species in Tsc2−/− MEFs in the experiment in Fig. 1d, graphed as mean ± SD relative to vehicle, n = 3. (e, f) Acyl-carnitine species detected in mouse embryonic stem (ES) cells (e) and wild-type, primary MEFs (f) in the experiments in Fig. 1h, j, graphed as mean ± SD relative to vehicle, n = 3. (g) Representative thin layer chromatogram for Tsc2−/− MEFs traced with [methyl-14C]-choline and treated with vehicle, rapamycin, or torin1 for 16 hrs, developed to separate phospholipids. PC, phosphatidylcholine; SM, sphingomyelin; LPC, lysophosphatidylcholine. (h) Ratio of lysophosphatidylcholine to phosphatidylcholine in PC3 cells pulse-labeled with [methyl-14C]-choline as in (g); mean ± SD relative to vehicle, n = 3. (i,j) Glycerophosphocholine levels in HEK-293T (i) and PC3 (j) cells treated for 16 hrs with vehicle, rapamycin, or torin1, graphed as mean ± SD relative to vehicle, n = 3. (k, l) 14C-TG (k) and 14C-fatty acids (L) in PC3 cells measured as in Fig. 4i, j and graphed as mean ± SD, n = 3. (m) Fatty acid accumulation in Tsc2−/− MEFs labeled with [1-14C]-oleate following vehicle (DMSO) treatment with 1 hr pretreatment with DGAT inhibitors and/or etomoxir; mean ± SD relative to 0 hrs, n = 3. (n) Triglyceride ion counts in the experiment shown in Fig. 4l, m; mean ± SD relative to vehicle, n = 3. (o) Carnitine palmitoyl transferase (CPT) gene expression in MEFs treated for 16 hrs with inhibitors, graphed as mean ± SD relative to vehicle, n = 6. Statistics: by one-way ANOVA (c, h–j, n), two-way ANOVA (d–f, k–m, o), and extra sum-of-squares F-test (A). n.s., not significant.