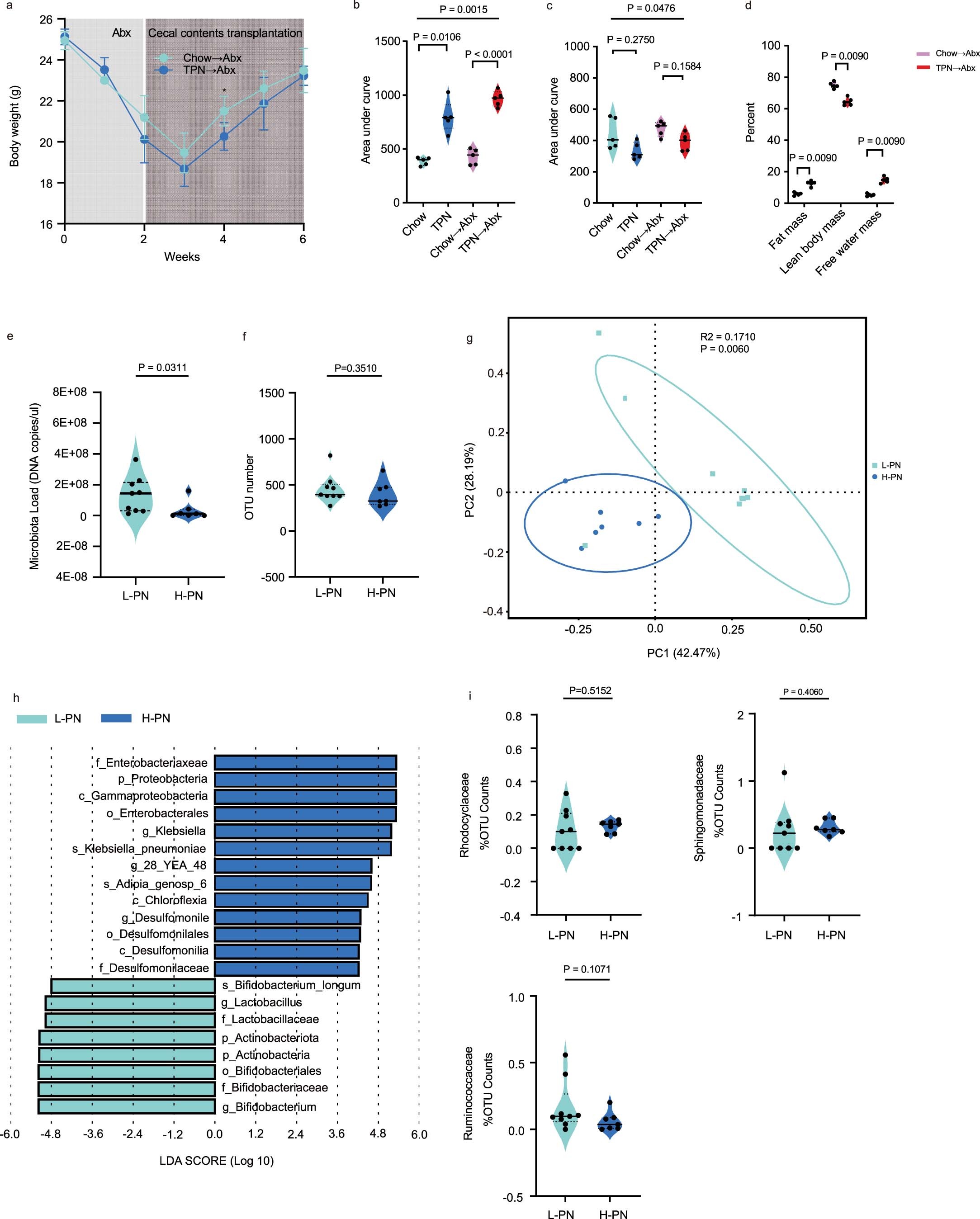
Extended Data Fig. 4: Cecal contents transplantation can induce glucose metabolism disorders and microbiome of patients with IF.
From: Total parenteral nutrition impairs glucose metabolism by modifying the gut microbiome

(a) Body weight changes in mice following cecal contents transplantation (P = 0.0283 at 4th week). b-c. Area under the curve values for IPGTTs (b, P = 1.5E-05 for Chow→Abx vs TPN → Abx), and for IPITTs (c). (d) Body composition of different groups of mice. (n = 5 animals over 3 independent experiments for a-d). (e), Microbiota load in 7 H-PN and 9 L-PN patients. (f), The observed OTU numbers in 7 H-PN and 9 L-PN patients. (g), Analysis of principal components of microbiome of 7 H-PN and 9 L-PN patients. (h), Bacterial discriminant analysis based on the linear discriminant analysis (LDA) score between 7 H-PN and 9 L-PN patients. (i), The abundances of Rhodocyclaceae, Ruminococcaceae, and Sphingomonadaceae in patients. (n = 9 in L-PN group; n = 7 in H-PN group for e-i). Data are shown as mean ± S.D. (a), median (solid line) with 1st (lower dotted line) and 3rd (upper dotted line) quartiles in violin plot (b-f, i). P-Values are determined by Kruskal-Wallis test with correction by Dunnett’s t test (b, c), Mann-Whitney test (a, d-f, i), Adosin based Bray-Curtis (g), Linear discriminant analysis Effect Size (h). All statistical tests are two-sided.