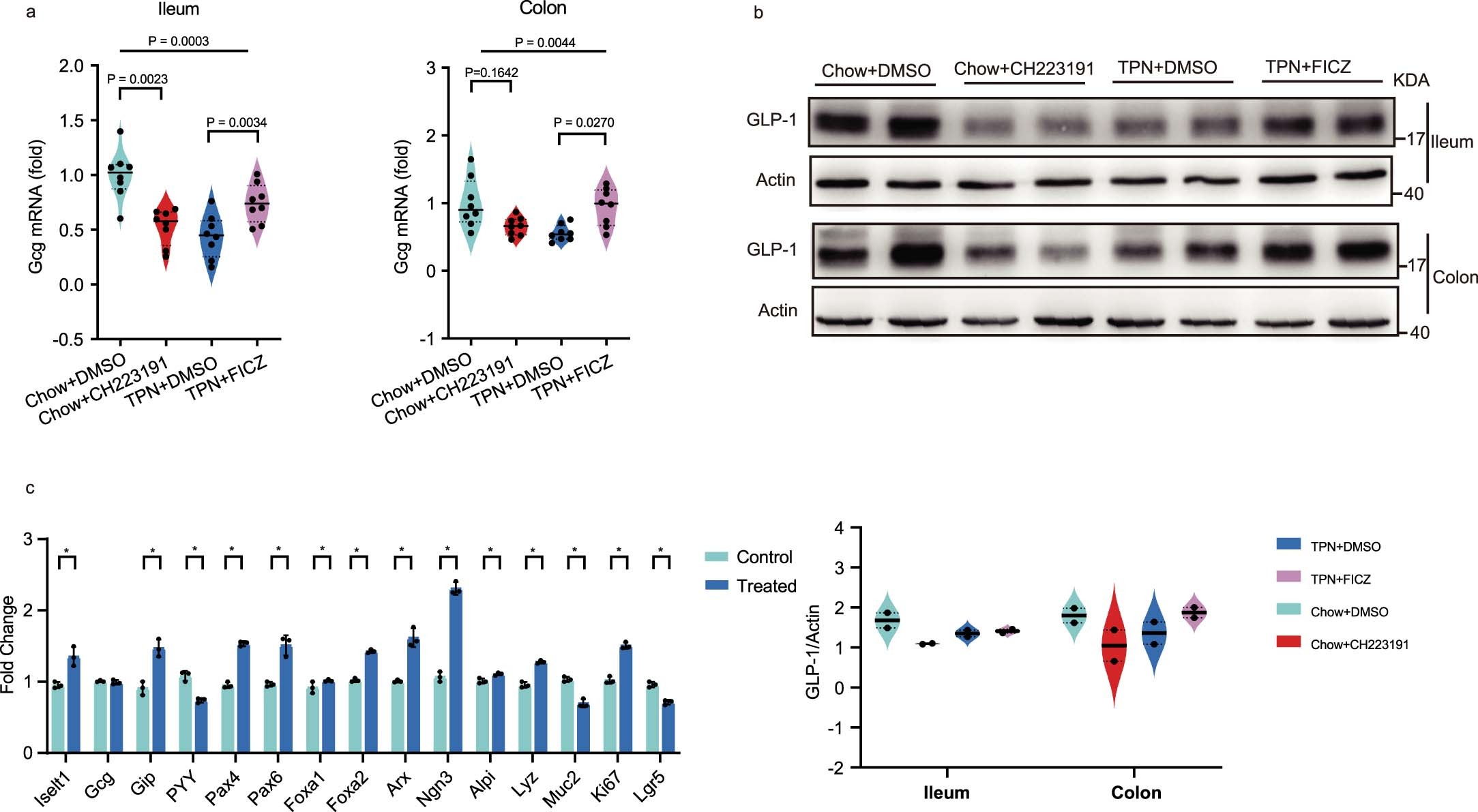
Extended Data Fig. 8: AhR ligand can influence the ability of L cells to secrete GLP-1 through multiple pathways.
From: Total parenteral nutrition impairs glucose metabolism by modifying the gut microbiome

(a) Expression of Gcg mRNA in the terminal ileum and colon. (b) Western blot analysis of GLP-1 expression in the terminal ileum and colon. (n = 8 animals over 3 independent experiments). (c) Level of expression of genes associated with GLP-1 secretion and switch towards L-Cells phenotype in human organoids cultured with IAA for 5 days (n = 3 samples over 2 independent experiments, * means P < 0.05. P-values were 0.0495, 0.0495, 0.0495, 0.0495, 0.0495, 0.0495, 0.0495, 0.0495, 0.0495, 0.0495, 0.0495, 0.0463, 0.0495, 0.0495 from left to right). Data are shown as median (solid line) with 1st (lower dotted line) and 3rd (upper dotted line) quartiles in violin plot (a, b), mean ± S.D. (c). P-Values are determined by Kruskal-Wallis test with correction by Dunnett’s t test (a), Mann-Whitney test (b), Students’ t test (c). All statistical tests are two-sided.