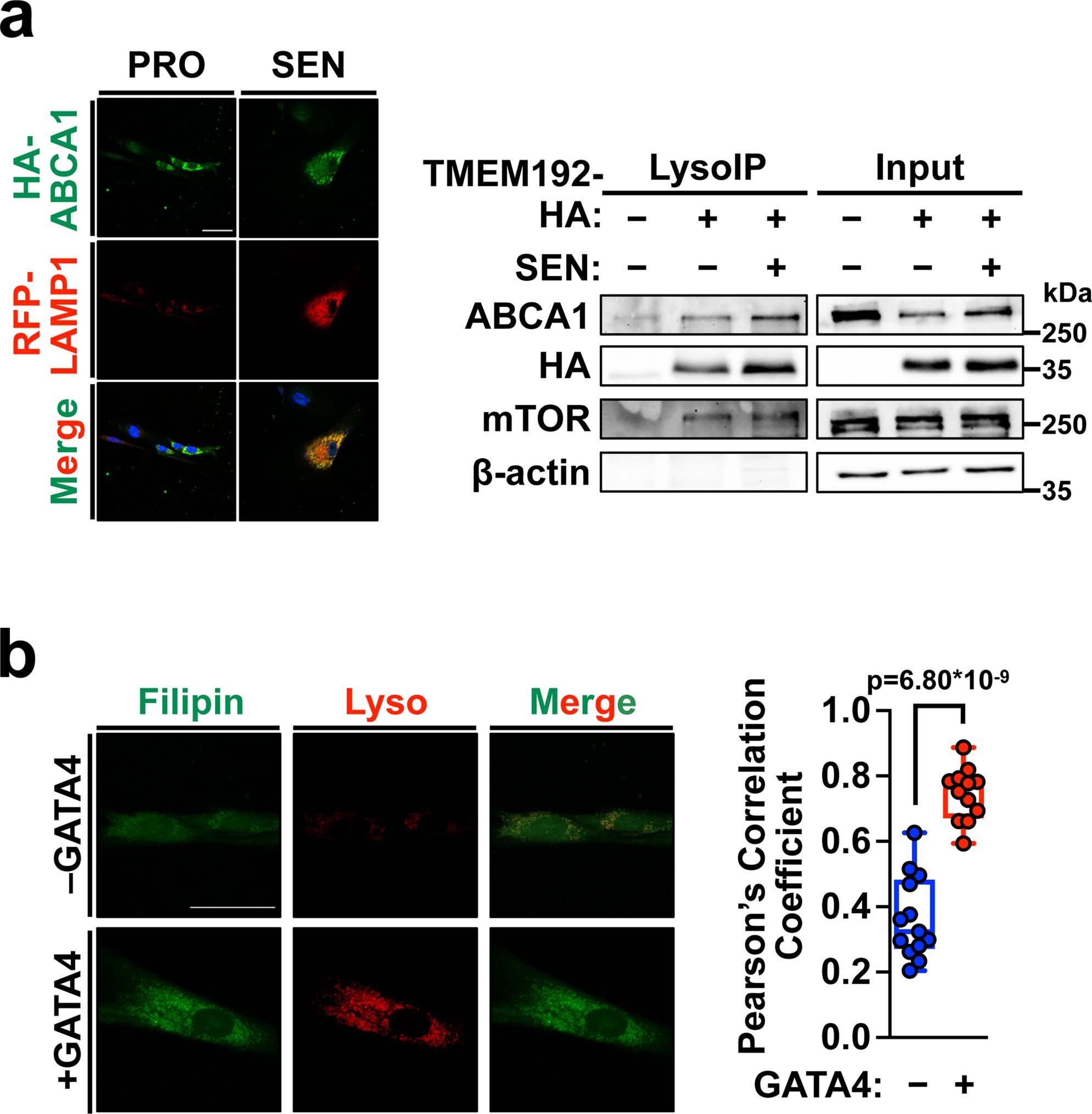
Extended Data Fig. 5: ABCA1 is localized in the lysosome.
From: Lysosomal control of senescence and inflammation through cholesterol partitioning

a, Immunocytochemistry of the indicated proteins (left, n = 2 biologically independent experiments). Scale bar, 50 μm. Abundance of the indicated proteins analyzed by immunoblotting upon LysoIP (right, n = 2 biologically independent experiments). PRO and SEN denote sham-treated proliferating and senescent cells. b, Representative images of cellular cholesterol and lysosome staining with filipin and lysotracker red (Lyso), respectively, upon GATA4 induction (left). Scale bar, 50 μm. Pearson’s correlation coefficient for colocalization of cellular cholesterol and lysosome (right, n = 2 biologically independent experiments, 5-7 randomly chosen fields from each experiment, box plots show the 1st and 3rd quartiles; whiskers show the minimum and maximum values, two-sided unpaired t test).