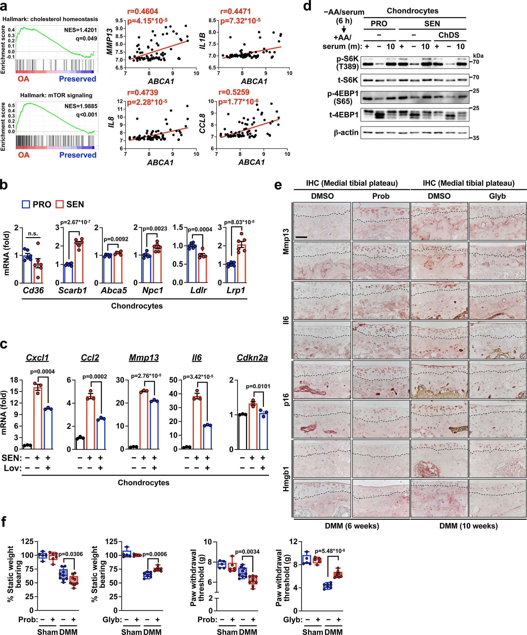
Extended Data Fig. 9: Cholesterol metabolism and ABCA1 modulate chondrocyte senescence and OA progression.
From: Lysosomal control of senescence and inflammation through cholesterol partitioning

a, GSEA of differentially expressed genes in human OA for the cholesterol homeostasis pathway (left, top) and the mTOR signaling pathway (left, bottom). False discovery rate (q-value) and normalized enrichment score (NES) calculated by GSEA. Pearson’s correlation analysis of expression of ABCA1 and the indicated genes in human OA (right, n = 73 biologically independent individuals). b, Abundance of the indicated mRNAs analyzed by qRT-PCR (n = 6 biologically independent samples, mean ± SEM, two-sided unpaired t test). PRO and SEN denote proliferating and senescent chondrocytes, respectively. c, Abundance of the indicated mRNAs analyzed by qRT-PCR (n = 3 biologically independent samples, mean ± SEM, one-way ANOVA test with Tukey’s multiple comparisons test). Lov denotes lovastatin. d, Abundance of the indicated proteins analyzed by immunoblotting (n = 2 biologically independent experiments). ChDS denotes cholesterol depletion by incubating the cells with DMEM supplemented with charcoal-stripped FBS. The cells were starved for amino acids and serum, and then restimulated for the indicated time. e, Representative images of immunohistochemistry of the indicated proteins in cartilage sections of male mice. Scale bar, 50 μm. Tidemarks were represented by dotted lines. f, The percentage of weight placed on the DMM-operated limb versus the contralateral limb of sham- and DMM-operated mice treated with or without probucol or glyburide determined using a static weight bearing test (left). Paw withdrawal threshold in response to von Frey filaments in sham-operated and DMM-operated mice treated with or without probucol or glyburide (right). n = 5, 6, 9, 9, 5, 5, 7, and 8 biologically independent animals for Sham w/o Prob, Sham w/ Prob, DMM w/o Prob, DMM w/ Prob, Sham w/o Glyb, Sham w/ Glyb, DMM w/o Glyb, and DMM w/ Glyb, box plots show the 1st and 3rd quartiles; whisker show the minimum and maximum values, two-way ANOVA test with Holm-Sidak’s multiple comparisons test.