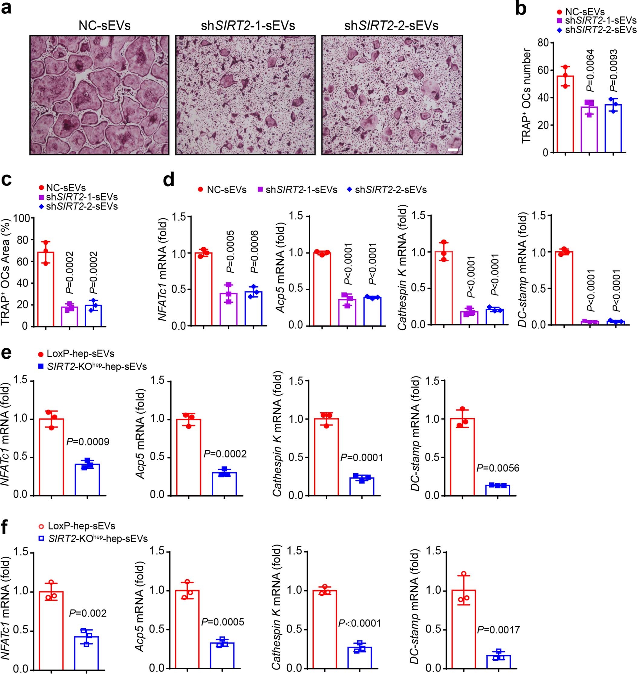
Extended Data Fig. 4: SIRT2-knockdown AML12 hepatocytes and aged SIRT2-/- hepatocyte-derived sEVs inhibit osteoclastogenesis.
From: SIRT2 regulates extracellular vesicle-mediated liver–bone communication

a, Representative TRAP staining images of osteoclasts treated with the sEVs (4 μg/ml) derived from control AML12 hepatocytes (NC-sEVs) or SIRT2-knockdown AML12 hepatocytes (shSIRT2-1-sEVs or shSIRT2-2-sEVs) (scale bar, 200 µm). b,c, Number and area of multi-nucleated TRAP+ cells with indicated treatment were measured. d, The mRNA expression of osteoclast-specific genes in the corresponding treated osteoclasts was measured by real-time PCR. (a-d, n = 3 biologically independent experiments). e,f, The osteoclast-specific genes NFATc1, Acp5, Cathespin K and DC-stamp mRNA expression in osteoclasts treated with aged female(e) or male (f) LoxP-hep-sEVs or SIRT2-KOhep-hep-sEVs measured by real-time PCR. n = 3 biologically independent experiments. Data are presented as mean ± SD. with biologically individual data points shown. P values are determined by one-way ANOVA followed by Tukey’s test (b-d), unpaired two-tailed Student’s t-test with Welch’s correction (DC-stamp group of e) and unpaired two-tailed Student’st-test (e, others; f).