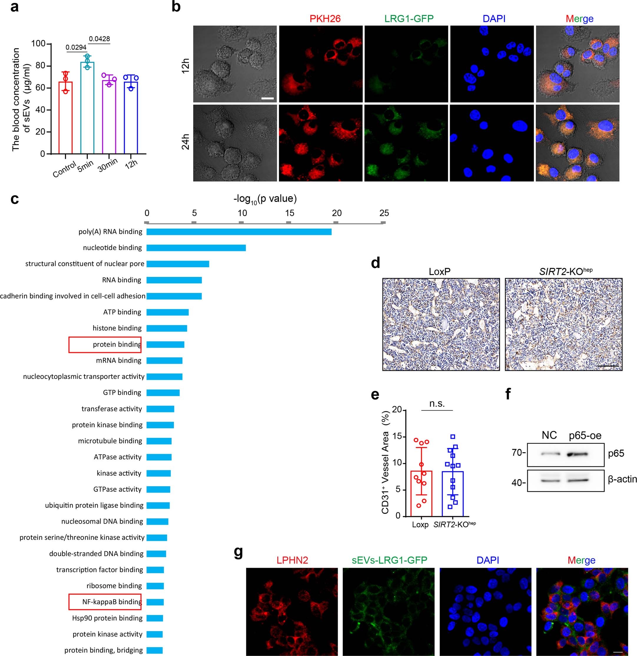
Extended Data Fig. 7: Hepatocyte-derived sEV-LRG1 suppresses osteoclast differentiation by inhibiting NF-κB p65 nuclear translocation, independently of angiogenesis.
From: SIRT2 regulates extracellular vesicle-mediated liver–bone communication

a, The blood concentration of sEVs at different time points after tail vein injection of sEVs. n = 3 mice. One technical replicate of 3 biological replicates. b, Immunofluorescence analysis of the distribution of sEV-LRG1-GFP (green) in RANKL-induced BMDMs at 12 h and 24 h after supplementing sEVs labeled with PKH26 (red) in supernatant (scale bar, 20 µm). c, Enrichment of signaling pathway of sEV-LRG1 binding proteins in DAVID Bioinformatics database. d, IHC detection of CD31 in the paraffin-embedded bone section of distal femur of aged LoxP and SIRT2-KOhep mice (scale bar, 100μm). e, Quantification of CD31 positive vessels area (aged LoxP mice: n = 10 and aged SIRT2-KOhep mice: n = 12). One technical replicate of 10 (LoxP mice) or 12 (SIRT2-KOhep mice) biological replicates for each group. f, Western blot analysis of p65 protein levels in the RAW 264.7 cells overexpressed p65. n = 3 biologically independent experiments. g, HEK293T cells transfected with LPHN2 plasmid were treated with LRG1-sEVs (4 μg/ml) and then immunofluorescence colocalization analysis of sEV-LRG1 and LPNH2 was shown (scale bar, 20 µm). n = 2 biologically independent experiments. Data are presented as mean ± SD. with biologically individual data points shown. P values are determined by one-way ANOVA followed by Tukey’s test (a) and unpaired two-tailed Student’s t-test (e). n.s., not significant.