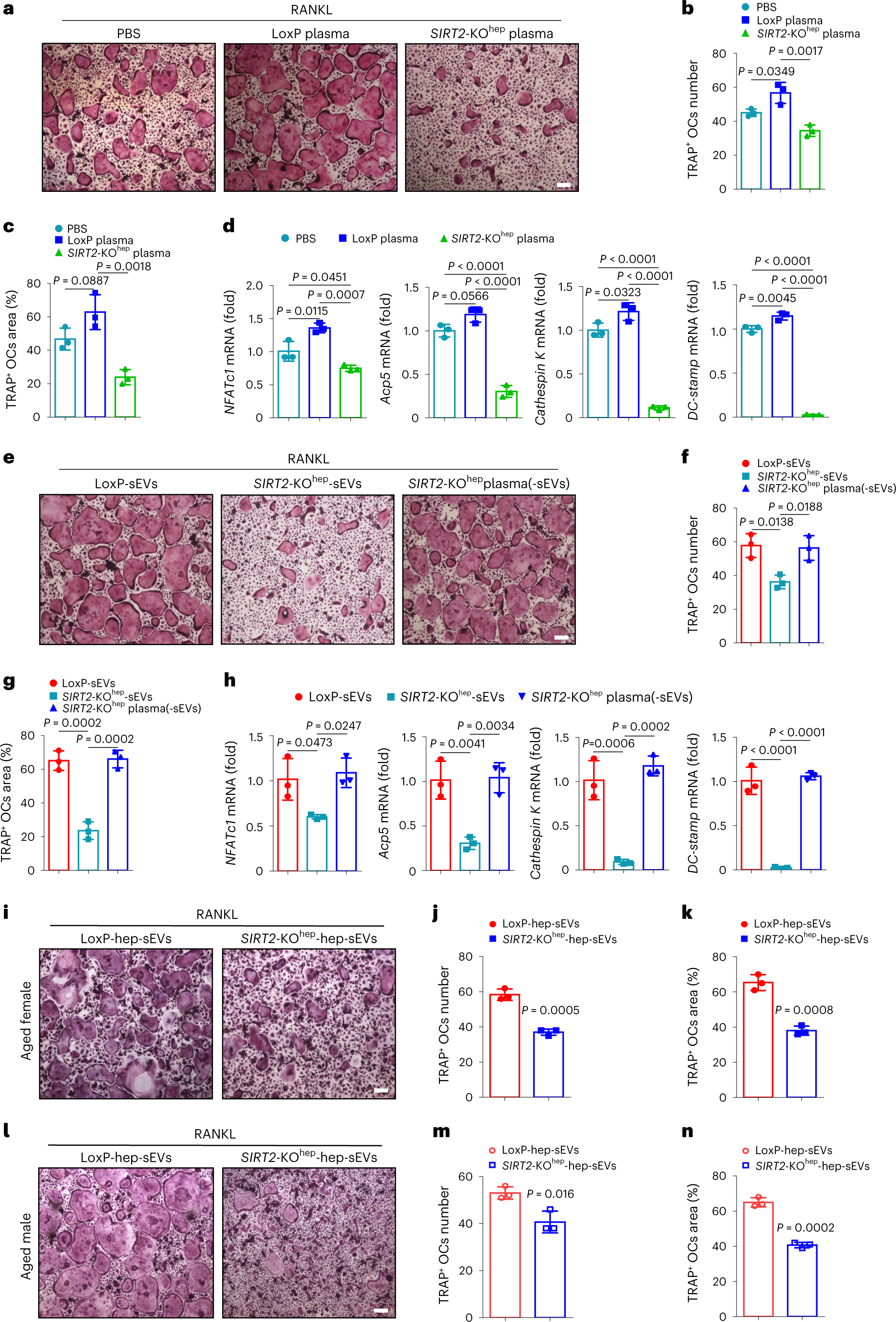
Fig. 2: Aged SIRT2−/− hepatocyte-derived sEVs inhibit osteoclastogenesis.
From: SIRT2 regulates extracellular vesicle-mediated liver–bone communication

BMDMs were isolated and cultured with murine M-CSF and RANKL stimulation for 7 d to generate osteoclasts, combined with the corresponding treatments. a, Representative TRAP staining images of osteoclasts administered with the plasma (100 µl) of aged LoxP or SIRT2-KOhep male mice (LoxP plasma or SIRT2-KOhep plasma) (scale bar, 200 µm). b,c, Number and area of multi-nucleated TRAP+ cells with indicated treatment were measured. OC, osteoclast. d, Osteoclast-specific genes NFATc1, Acp5, cathespin K and DC-STAMP mRNA levels in LoxP-plasma- or SIRT2-KOhep-plasma-treated osteoclasts were measured by real-time PCR; n = 3 biologically independent experiments (a–d). e, Representative TRAP staining images of osteoclasts treated with sEVs (derived from 100 µl plasma) derived from LoxP plasma or SIRT2-KOhep plasma (LoxP-sEVs or SIRT2-KOhep-sEVs), as well as with SIRT2-KOhep-plasma-depleted sEVs (SIRT2-KOhep-plasma(-sEVs), 100 µl) (scale bar, 200 µm). f,g, Number and area of multi-nucleated TRAP+ cells with indicated treatment were measured. h, The mRNA expression of osteoclast-specific genes in the corresponding treated osteoclasts was measured by real-time PCR; n = 3 biologically independent experiments (e–h). i,l, Representative TRAP staining images of osteoclasts treated with sEVs (4 µg ml−1) derived from the medium of the primary hepatocytes of aged female (i) and male (l) LoxP mice or SIRT2-KOhep mice (LoxP-hep-sEVs or SIRT2-KOhep-hep-sEVs) (scale bar, 200 µm). j,k,m,n, Number and area of multi-nucleated TRAP+ cells of female (j,k) and male (m,n) mice with indicated treatment were measured, respectively; n = 3 biologically independent experiments (i–n). Data are presented as mean ± s.d., with biologically individual data points shown. P values were determined by one-way analysis of variance (ANOVA) followed by Tukey’s test (b–d,f–h) and an unpaired two-tailed Student’s t-test (j,k,m,n).