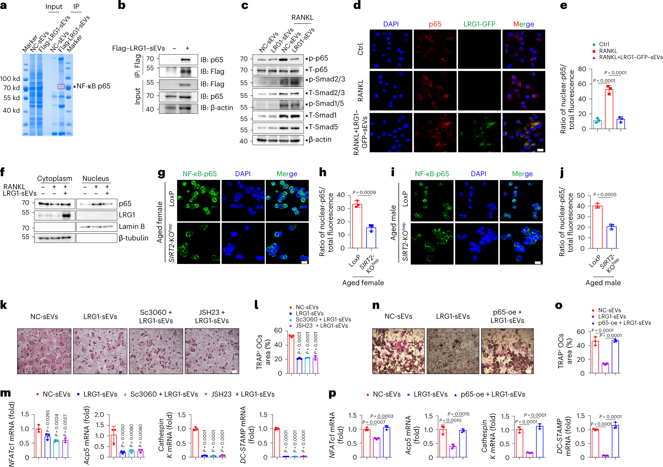
Fig. 5: Hepatocyte-derived sEV-LRG1 inhibits osteoclastogenesis by repressing RANKL-induced NF-κB p65 nuclear translocation.
From: SIRT2 regulates extracellular vesicle-mediated liver–bone communication

a, Western blot (IB) of the hepatocyte-derived sEV-LRG1 binding proteins identified by IP assays in BMDMs, followed by LC–MS. b, Endogenous sEV-LRG1-NF-κB p65 interaction was analyzed by the amount of NF-κB p65 co-immunoprecipitated with sEVs–Flag–LRG1 (4 µg ml−1) in primary BMDMs. Representative from two independent biological experiments. c, Western blot analysis of phosphorylation of p65 and the activities of TGF-β signaling in osteoclasts treated with LRG1-sEVs (4 µg ml−1). Representative result from two independent biological experiments. d,e, Immunofluorescence analysis of p65 (red) location in RANKL-induced BMDMs treated with LRG1–GFP–sEVs (4 µg ml−1) (green) (scale bar, 20 µm) and quantitation of ratio of nuclear p65 to total p65 was measured by ImageJ. Representative result from three independent biological experiments. f, BMDMs were treated with RANKL or LRG1-sEVs (4 µg ml−1) for 24 h followed by nucleocytoplasmic separation analysis with western blot. Lamin B and β-tubulin served as internal controls for the nucleus and cytoplasm, respectively. Representative results from two independent biological experiments. g,i, Represented immunofluorescence images of primary BMDMs isolated from aged female (g) or male (i) LoxP (n = 3, 18 months of age) and SIRT2-KOhep mice (n = 3, 18 months of age) (scale bar, 20 µm). h,j, Quantitation of ratio of nuclear p65 to total p65 in BMDMs of female (h) or male (j) LoxP and SIRT2-KOhep mice was measured by ImageJ. (g–j, one technical replicate of three biological replicates for each group). k, TRAP staining of osteoclasts treated with LRG1-sEVs (4 µg ml−1) and the inhibitors of p65 nuclear translocation, Sc-3060 (10 µM) and JSH-23 (6 µM) (scale bar, 200 µm). l, Quantitation of the area of multi-nucleated TRAP+ cells with indicated treatment. m, The mRNA expression of osteoclast-specific genes in each group osteoclast was measured by real-time PCR. (k–m, n = 3 biologically independent experiments). n, TRAP staining of RAW 264.7 cells overexpressing p65 and treated with LRG1-sEVs (4 µg ml−1) (scale bar, 200 µm). o, Quantitation of the area of multi-nucleated TRAP+ cells with indicated treatment. p, The mRNA expression of osteoclast-specific genes in each indicated osteoclast group was measured by real-time PCR. (n–p, n = 3 biologically independent experiments). Data are presented as mean ± s.d., with biologically individual data points shown. P values were determined by unpaired two-tailed Student’s t-test (h,j) and one-way ANOVA followed by Tukey’s test (e,l,m,o,p).