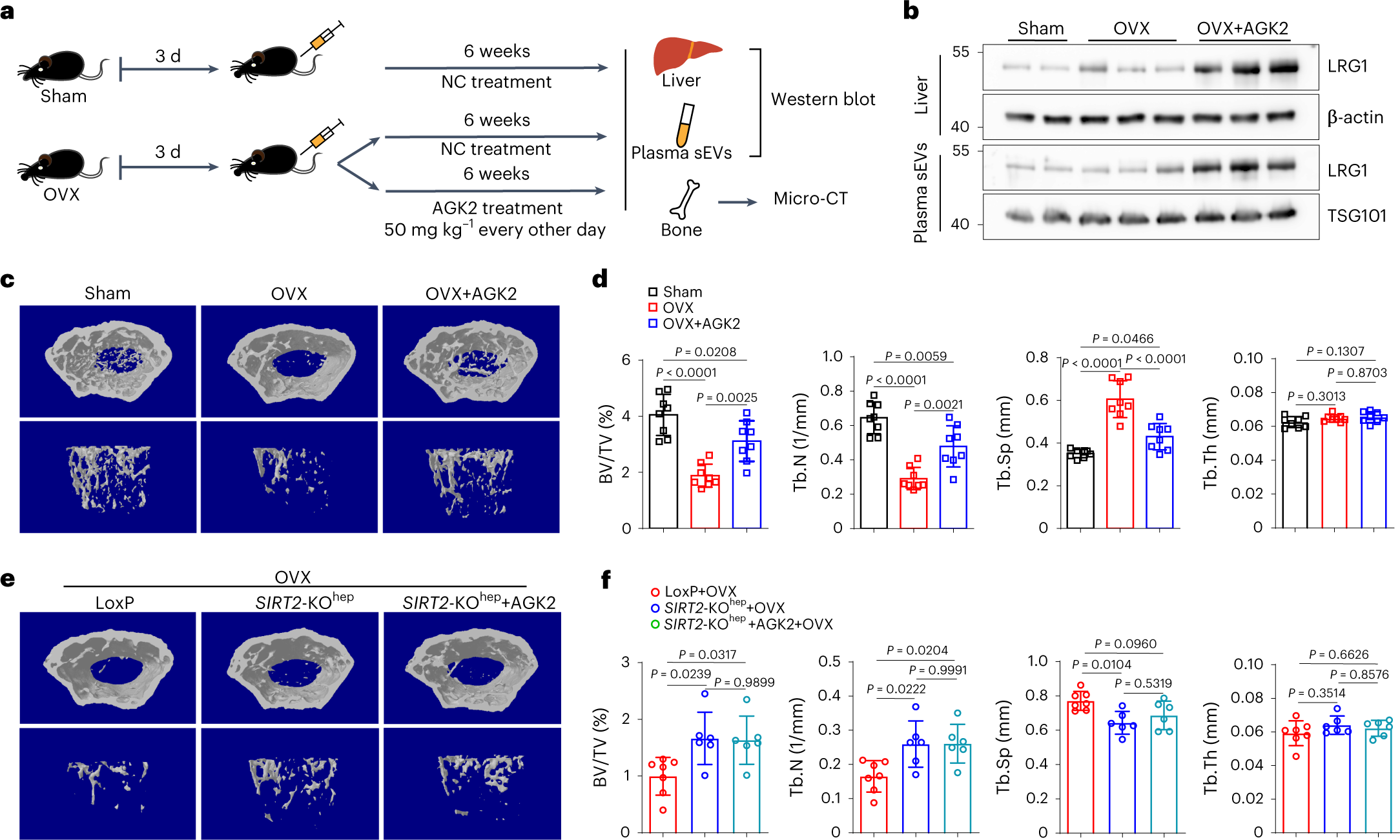
Fig. 6: SIRT2 inhibitor AGK2 significantly suppresses OVX-induced bone loss in vivo.
From: SIRT2 regulates extracellular vesicle-mediated liver–bone communication

a, The experimental procedure for AGK2 treatment on OVX mouse model. b, Western blot analysis of LRG1 protein expression in the livers and plasma sEVs of OVX C57BL/6J mice treated with AGK2. (Two technical replicates of two (sham mice), three (OVX mice) and three (OVX + AGK2 mice) biological replicates for each group). c,d, Represented images of 3D restoration and quantification of trabecular BV/TV, Tb.N, Tb.Sp and Tb.Th of distal femurs of OVX C57BL/6J mice after 6 weeks of intraperitoneal injection of AGK2 (50 mg kg−1, every other day), as measured by μ-CT (n = 8, sham mice; n = 8, OVX mice; n = 8, OVX + AGK2 mice). (c,d, one technical replicate of eight biological replicates for each group). e,f, Micro-CT analysis of 3D restoration and quantification of trabecular BV/TV, Tb.N, Tb.Sp and Tb.Th of distal femurs of OVX-SIRT2-KOhep mice after 6 weeks of treatment of AGK2 (n = 7, LoxP + OVX mice; n = 6, SIRT2-KOhep + OVX mice and n = 6, SIRT2-KOhep + OVX + AGK2 mice). (e,f. one technical replicate of seven (LoxP + OVX mice), six (SIRT2-KOhep + OVX mice) and six (SIRT2-KOhep + OVX + AGK2 mice) biological replicates for each group). Data are presented as mean ± s.d., with biologically individual data points shown. P values were determined by one-way ANOVA followed by Tukey’s test (d,f).