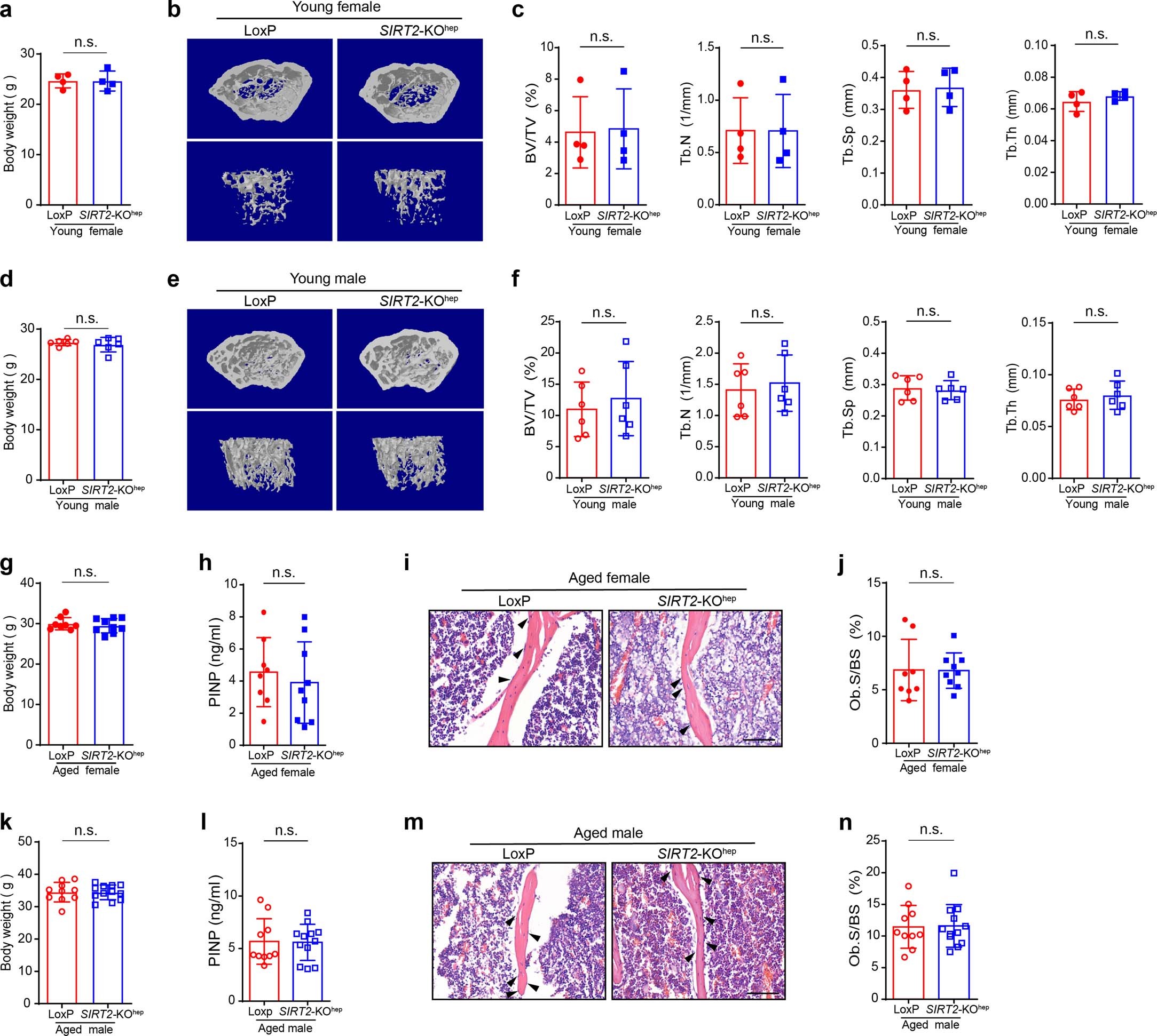
Extended Data Fig. 1: Young SIRT2-KOhep mice have normal body weight, bone mass and aged SIRT2-KOhep mice have normal body weight and osteoblastogenesis.
From: SIRT2 regulates extracellular vesicle-mediated liver–bone communication

Young LoxP and SIRT2-KOhep mice in both sexes were compared (3 months of age). a, Body weight of the young female LoxP (n = 4) and SIRT2-KOhep (n = 4) mice. b,c, Represented images of 3D restoration and quantification of trabecular BV/TV, Tb.N., Tb.Sp. and Tb.Th. of distal femur of the young female LoxP (n = 4) and SIRT2-KOhep (n = 4) mice, as measured by micro-CT.(a-c. one technical replicate of 4 biological replicates for each group). d, Body weight of the young male LoxP (n = 6) and SIRT2-KOhep (n = 6) mice. e,f, Represented images of 3D restoration and quantification of trabecular BV/TV, Tb.N., Tb.Sp. and Tb.Th. of distal femur of the young male LoxP (n = 6) and SIRT2-KOhep (n = 6) mice, as measured by micro-CT.(d-f, one technical replicate of 6 biological replicates for each group). Aged LoxP and SIRT2-KOhep mice in both sexes were compared (18 months of age). g, Body weight of the aged female LoxP (n = 8) and SIRT2-KOhep (n = 9) mice. h, PINP in aged female LoxP (n = 8) and SIRT2-KOhep (n = 9) mice were detected by ELISA. k, Body weight of the aged male LoxP (n = 10) and SIRT2-KOhep (n = 12) mice. l, PINP in aged male LoxP (n = 10) and SIRT2-KOhep (n = 12) mice. i, m, H&E staining on paraffin-embedded femur sections in aged female and male LoxP and SIRT2-KOhep mice (scale bar, 100 µm; black arrowheads point to osteoblasts). j, n, Quantification of osteoblast surface/bone surface ratios (Ob.S/BS) are shown on the right (j, aged female LoxP mice, n = 8 and aged female SIRT2-KOhepmice,n = 9;n, aged male LoxP mice, n = 10 and aged male SIRT2-KOhepmice, n = 12). (g-j. one technical replicate of 8 (LoxP mice) or 9 (SIRT2-KOhep mice) biological replicates for each group. k-n. one technical replicate of 10 (LoxP mice) or 12 (SIRT2-KOhep mice) biological replicates for each group). Data are presented as mean ± SD. with biologically individual data points shown. P values are determined by unpaired two-tailed Student’s t-test (a, c, d, f, g, h, j, k, l, n). n.s., not significant.