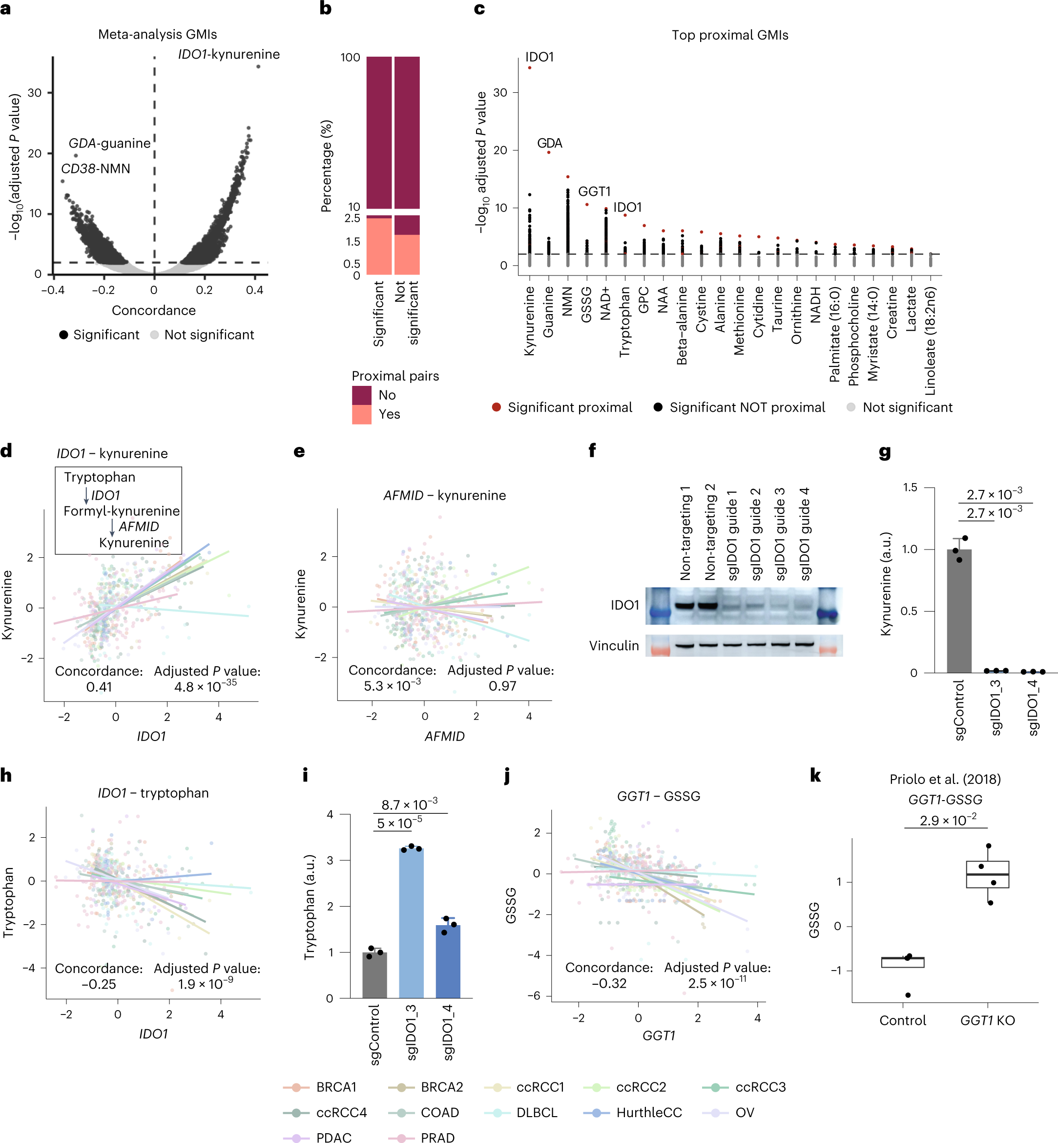
Fig. 2: Meta-analysis across the CAMP captures lineage-transcending gene–metabolite interactions.
From: A multimodal atlas of tumour metabolism reveals the architecture of gene–metabolite covariation

a, Volcano plot of the GMIs computed between the 16,082 genes present in all datasets, and the 276 metabolites present in at least 8 of our 15 tumour cohorts. The x axis indicates the scaled concordance value, where values above 0 indicate positive association and values below 0 indicate negative association. The y axis represents the corresponding −log10 FDR-adjusted P value. Two-tailed P values were estimated from the unscaled concordance value’s z-score (Methods) and were corrected for multiple testing using the Benjamini–Hochberg method. The horizontal line indicates the significance cut-off of 0.01 FDR. Light grey dots indicate nonsignificant gene–metabolite pairs, and black dots indicate significant pairs. Three top hits have been highlighted. b, Statistically significant GMIs are enriched for proximal interactions, but proximal interactions nevertheless constitute a minority of all statistically significant GMIs. Of all significant gene–metabolite pairs in our concordance meta-analysis, 3,304/22,619 pairs had a defined distance (~14.61%), but only 565/22,619 (~2.50%) of these were proximal. c, Proximal GMI prioritization. GMIs for the 22 metabolites whose strongest GMI was proximal (distance less or equal 2). For each metabolite, we ranked genes by their statistical significance. Two-tailed P values were estimated from the unscaled concordance value’s z-score (Methods) and were corrected for multiple testing using the Benjamini–Hochberg method. Red and black dots indicate proximal and non-proximal genes significantly associated with the corresponding metabolite, respectively, while grey dots indicate genes with nonsignificant associations. Bold metabolites exhibit a large gap between the dominant GMI and all other GMIs for a metabolite. d,e, Scatterplots of the association between kynurenine levels and two proximal genes (IDO1, d; AFMID, e). Metabolite abundances were scaled within each dataset to be displayed together. Two-tailed P values were estimated from the unscaled concordance value’s z-score (Methods) and were corrected for multiple testing using the Benjamini–Hochberg method. f, CRISPR–CAS9-mediated knockout of IDO1 depleted IDO1 protein levels in HCT116 cells. Western blot was performed once and not repeated. g, Kynurenine levels were depleted upon knockout of IDO1 in HCT116 cells (n = 3 in each condition). Data are presented as mean values ± s.d. h, Scatterplot of the association between tryptophan levels and IDO1 in the CAMP. Two-tailed P values were estimated from the unscaled concordance value’s z-score (Methods) and were corrected for multiple testing using the Benjamini–Hochberg method. i, Tryptophan levels increase upon IDO1 knockout (n = 3 in each condition). Data are presented as mean values ± s.d. j, Scatterplot of oxidized glutathione (GSSG) and GGT1. Two-tailed P values were estimated from the unscaled concordance value’s z-score (Methods) and were corrected for multiple testing using the Benjamini–Hochberg method. k, Validation of the GSSG and GGT1 relationship was based on the study from Priolo et al.42. The dataset includes four data points for each condition. The two-tailed P value was estimated with a Wilcoxon rank-sum test. a.u., arbitrary units.