Extended Data Fig. 1: Characteristics of the cell cultures included in the scRNA seq experiments.
From: Adipogenic and SWAT cells separate from a common progenitor in human brown and white adipose depots

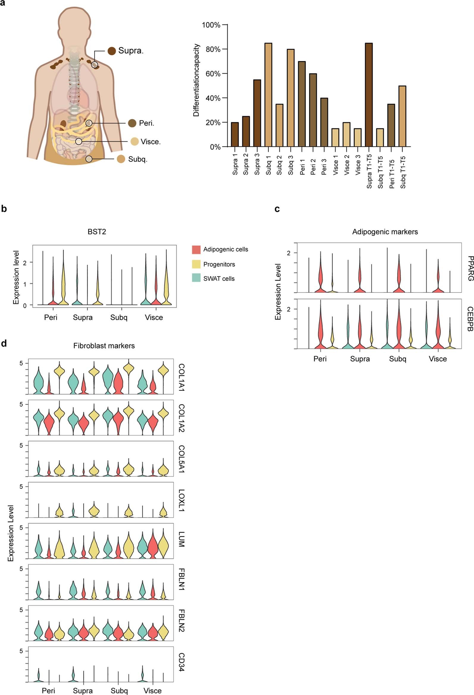
a) Differentiation capacity assessed by visual estimation of percentage of accumulated lipid droplets. b) Violin plots of BST2 gene expression divided among branches and based on depot origin. c) Violin plots of the adipogenic markers PPARG and CEBPB gene expression divided among branches and based on depot origin. d) Violin plots of multiple fibroblast markers gene expression divided among branches and based on depot origin.