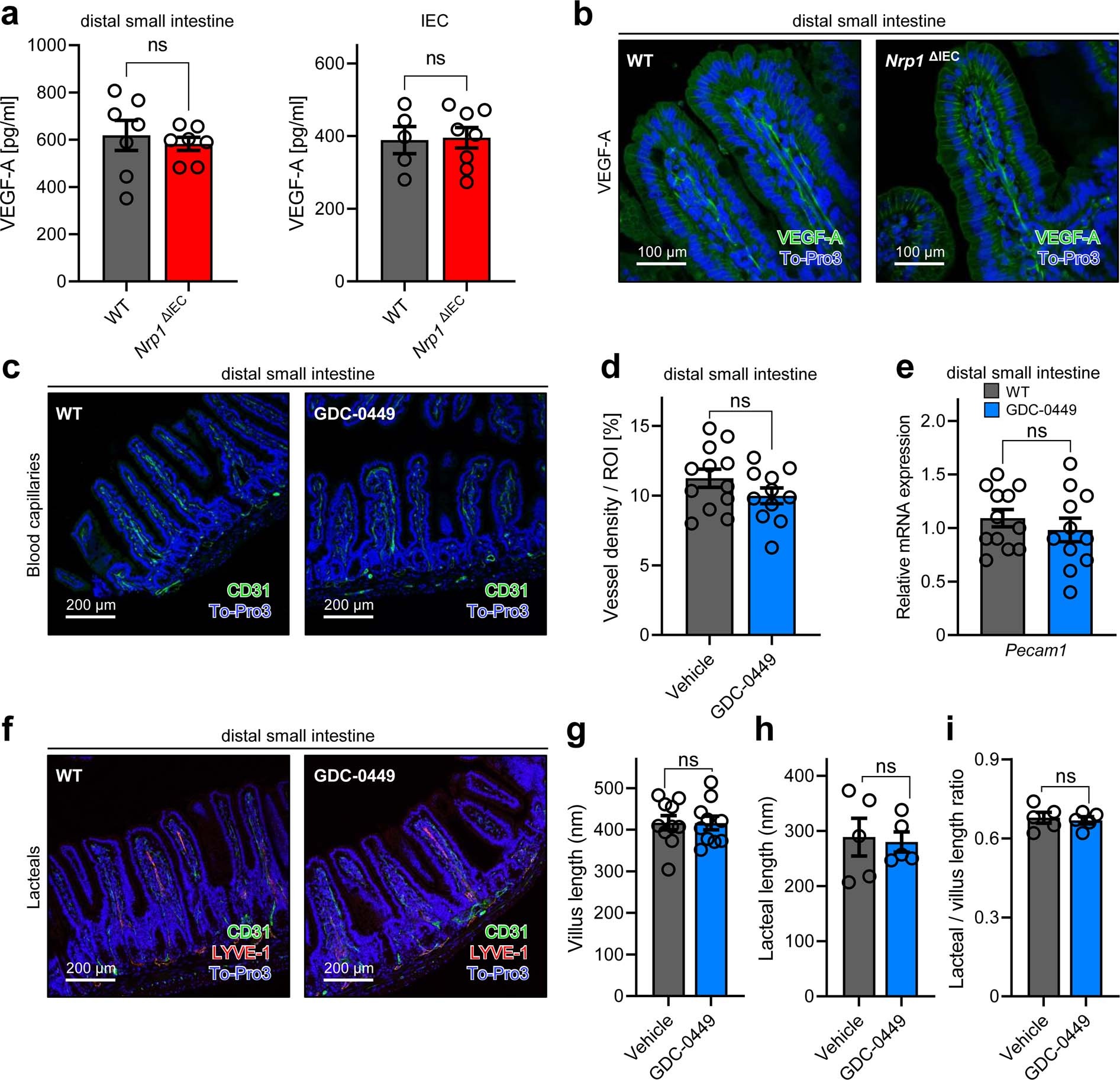
Extended Data Fig. 4: VEGF-A expression in the small intestine of the Nrp1ΔIEC mouse line and characterization of blood capillaries and lacteals in the distal small intestine of GDC-0449-treated mice.

(a) VEGF-A ELISA in the distal small intestine (n = 7 versus 7) and IECs (n = 5 versus 8) isolated from WT littermates versus Nrp1ΔIEC mice. (b) Representative immunofluorescence images of VEGF-A expression (in green) in the distal small intestine of Nrp1ΔIEC mice versus WT littermates. The stainings were repeated on n = 4 mice. For panels c-i, GDC-0449-treated mice are compared to vehicle controls. (c) Representative immunofluorescence images of PECAM-1 (CD31) expression (in green) in the distal small intestine of mice (n = 12 versus 11). (d) Quantification of CD31-positive area per villus structure (ROI: region of interest), representing vessel density (n = 12 versus 11). (e) Relative mRNA expression of Pecam1 in the distal small intestine (n = 12 versus 11). L32 was used as the housekeeping gene. (f) Representative immunofluorescence images of CD31 (green) and LYVE-1 (red) in the distal small intestine of mice (n = 10 versus 10). Measurements of (g) villus length (n = 10 versus 10), (h) lacteal length (n = 5 versus 5) and (i) the lacteal-to-villus ratio (n = 5 versus 5). For panels a, d-e, g-i, n represents the number of biological independent mice and individual values are shown as dots. Mean ± s.e.m. is shown as a column and error bar. For immunofluorescence images, cell nuclei are counterstained with To-Pro-3 iodide (in blue). Scale bar: 100 μm in panel b and 200 μm in panels c, f. For each mouse, the mean measurements of 5–10 villi were taken into account and displayed as a single dot. Unpaired Student’s t test, ns: P > 0.05.