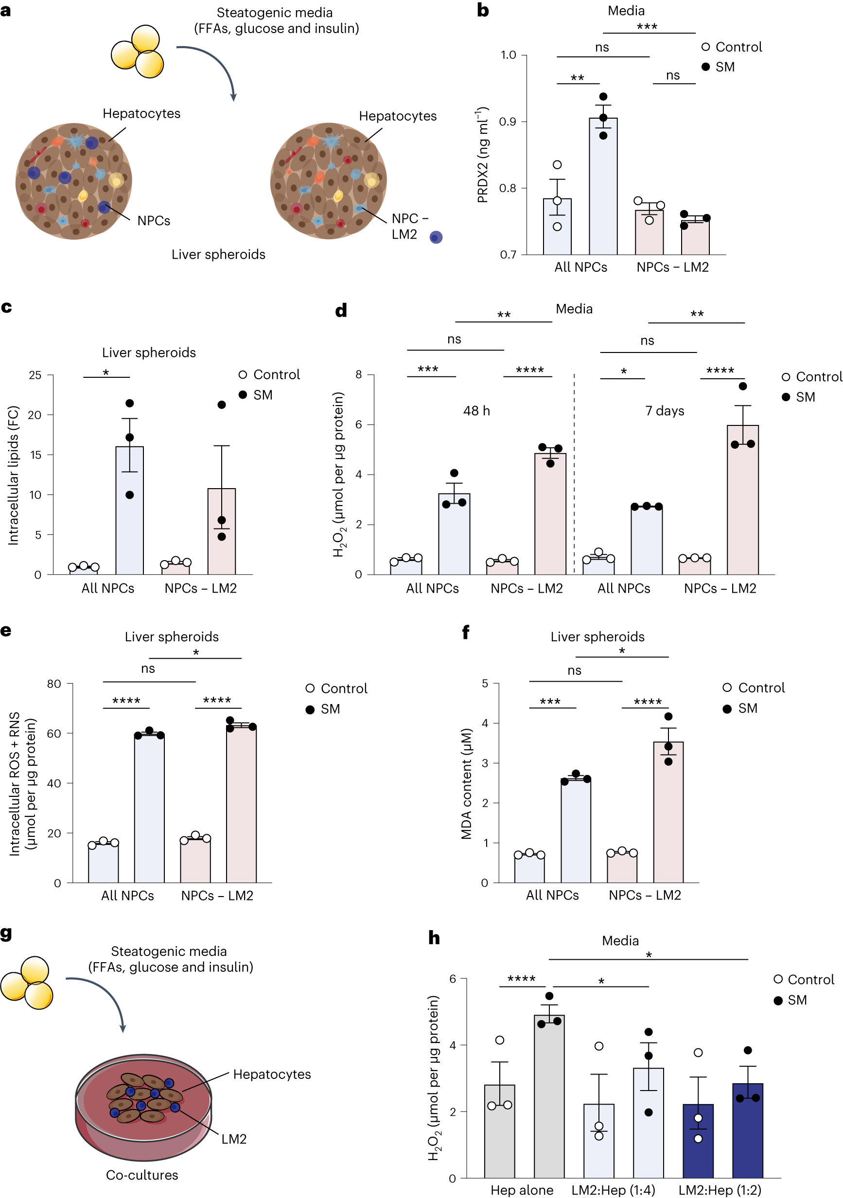
Fig. 5: LM2 is protective by reducing oxidative stress associated with obesity.
From: Human resident liver myeloid cells protect against metabolic stress in obesity

a, Experimental outline: human liver spheroids of hepatocytes and NPCs or with hepatocytes and NPCs where LM2 have been depleted (NPCs − LM2) using FACS were treated with high levels of FFAs, glucose and insulin (steatogenic media, SM) for 1 week. b, Protein quantification of PRDX2 levels in the media of liver spheroids after 7 days of treatment with SM (SM all NPCs versus NPCs − LM2, P = 0.0008; all NPCs SM versus control, P = 0.0040). c, Quantification of intracellular lipids in liver spheroids upon treatment with SM for 7 days (all NPCs SM versus control, P = 0.0339). FC, fold change. d, ROS (H2O2) content in media after 48 h and 7 days of treatment with SM (all NPCs SM versus control, P = 0.0002 (48 h) and P = 0.0263 (7 days); NPCs − LM2 SM versus control, P < 0.0001 (48 h) and P < 0.0001 (7 days); SM all NPC versus NPCs − LM2, P = 0.0050 (48 h) and P = 0.0016 (7 days)). e, Intracellular ROS and RNS in liver spheroids after 7 days of treatment with SM (all NPCs SM versus control, P < 0.0001; NPCs − LM2 SM versus control, P < 0.0001; SM all NPC versus NPCs − LM2, P = 0.0415). f, Lipid peroxidation by-product (MDA) content in liver spheroids after 7 days of treatment with SM (all NPCs SM versus control, P = 0.0002; NPCs − LM2 SM versus control, P < 0.0001; SM all NPC versus NPCs − LM2, P = 0.0213). g, Experimental outline: human primary hepatocytes were co-cultured with LM2 cells at a 1:2 or 1:4 ratio (LM2:Hep) and treated with SM for 48 h. h, ROS (H2O2) content in media after treatment with SM (Hep alone SM versus control, P < 0.0001; SM Hep alone versus LM2:Hep (1:4), P = 0.0346; SM Hep alone versus LM2:Hep (1:2), P = 0.0243). n = pooled liver spheroids from 1 hepatocyte donor and 3 NPC donors (a–f) or from 3 hepatocyte donors and 1 NPC donor (g, h). Data are presented as mean ± s.e.m. P values were calculated by one-way (b–f) or two-way (h) ANOVA with adjustment for multiple comparisons. *P < 0.05; **P < 0.01; ***P < 0.001; ****P < 0.0001. Illustrations in g were partly created using components adapted from Servier Medical Art, provided by Servier, licensed under a Creative Commons Attribution 3.0 unported license.