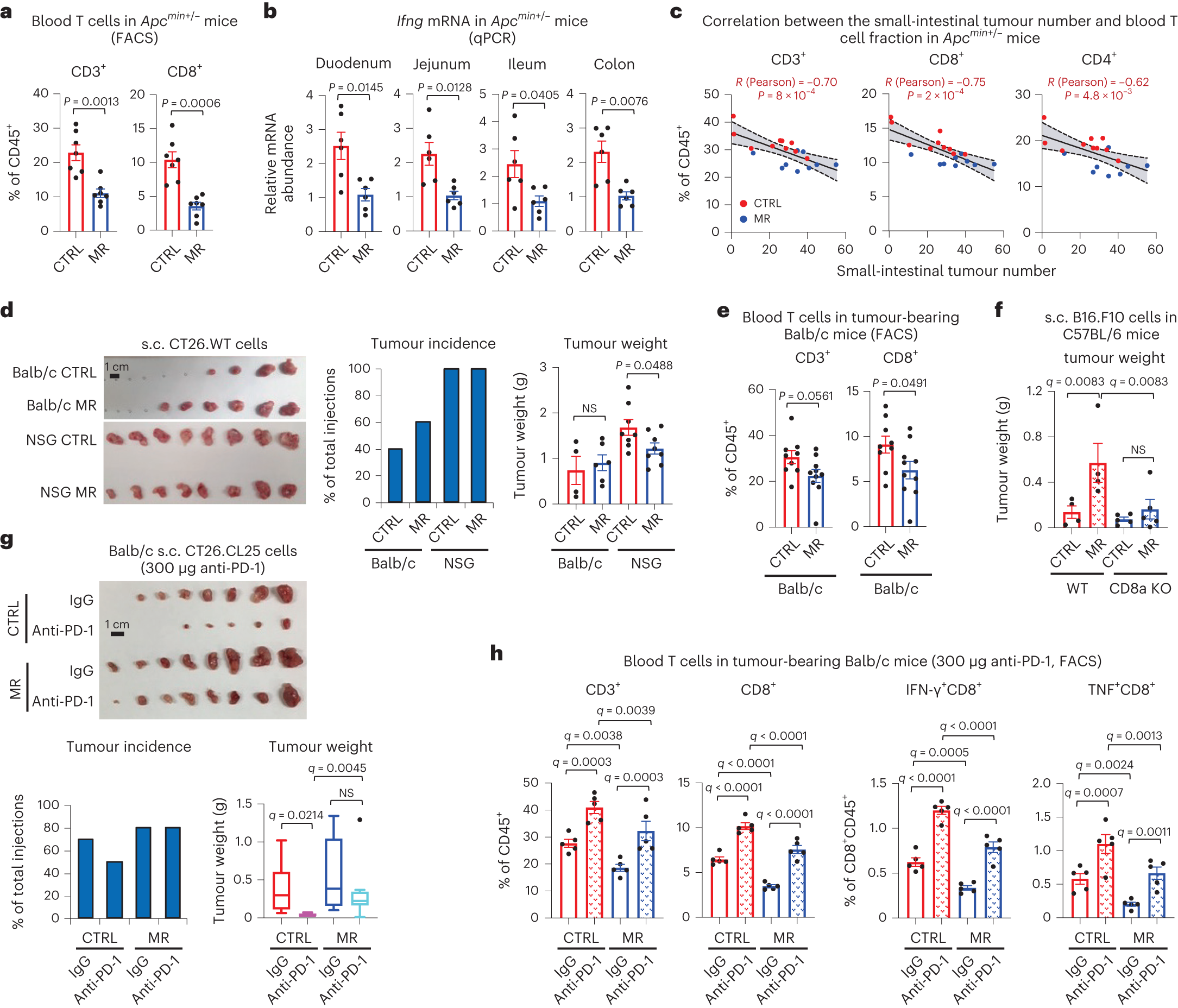
Fig. 2: Methionine restriction represses T cell activation and blunts tumour response to anticancer immunotherapy in immunocompetent mice.

a, MR reduced the fraction of circulating T cells in Apcmin+/− mice (n = 7 mice per group, two-tailed unpaired Student’s t-test). b, MR reduced the expression of Ifng in all segments of the tumour-containing intestine of in Apcmin+/− mice (n = 6 mice per group, two-tailed unpaired Student’s t-test). c, The small-intestinal tumour number was negatively correlated with the abundance of circulating T cells in Apcmin+/− mice fed with CTRL or MR diets. One-month-old Apcmin+/−mice were fed with CTRL or MR diet for 3 months (n = 10 mice for CTRL diet, 9 mice for MR diet). The Pearson correlation coefficient was analysed in Prism (two tailed, 95% confidence intervals are labelled). d, The impact of MR on tumour incidence and growth was dependent on the status of host immune system (n = 10 tumours per group for Balb/c mice; 8 tumours/for NSG mice, two-tailed unpaired Student’s t-test within each mouse strain). e, MR reduced blood CD3+ T cells in tumour-bearing immunocompetent Balb/c mice. The percentage of the indicated circulating T cell populations from Balb/c mice in d was analysed by flow cytometry (n = 10 mice per group, two-tailed unpaired Student’s t-test). f, MR failed to enhance the growth of allografted B16.F10 mouse melanoma cells in CD8a knockout mice (for WT mice, n = 4 mice per group; for CD8a knockout mice, n = 5 mice per group; two-way ANOVA). g, Anti-PD-1 antibody (300 μg per injection) failed to suppress tumour growth in methionine-restricted immunocompetent mice (n = 7 tumours for CTRL IgG group; 5 tumours for CTRL anti-PD-1 group; 8 tumours for MR IgG group; and 8 tumours for MR anti-PD-1 group; two-way ANOVA, one outlier in the MR anti-PD-1 group was removed by >Q3 + 3.0 times the IQR; box-and-whiskers plot, Tukey with whiskers: Q1 minus 1.5 times the IQR to Q3 plus 1.5 times the IQR). Mice were inoculated with tumour cells in both flanks. h, MR reduced circulating CD3+ and CD8+ T cells in tumour-bearing Balb/c mice treated with or without 300 μg per injection of anti-PD-1 (n = 5 mice per group, two-way ANOVA). Values are expressed as the mean ± s.e.m., except in c. Details of statistical tests are in Methods. NS, not significant.