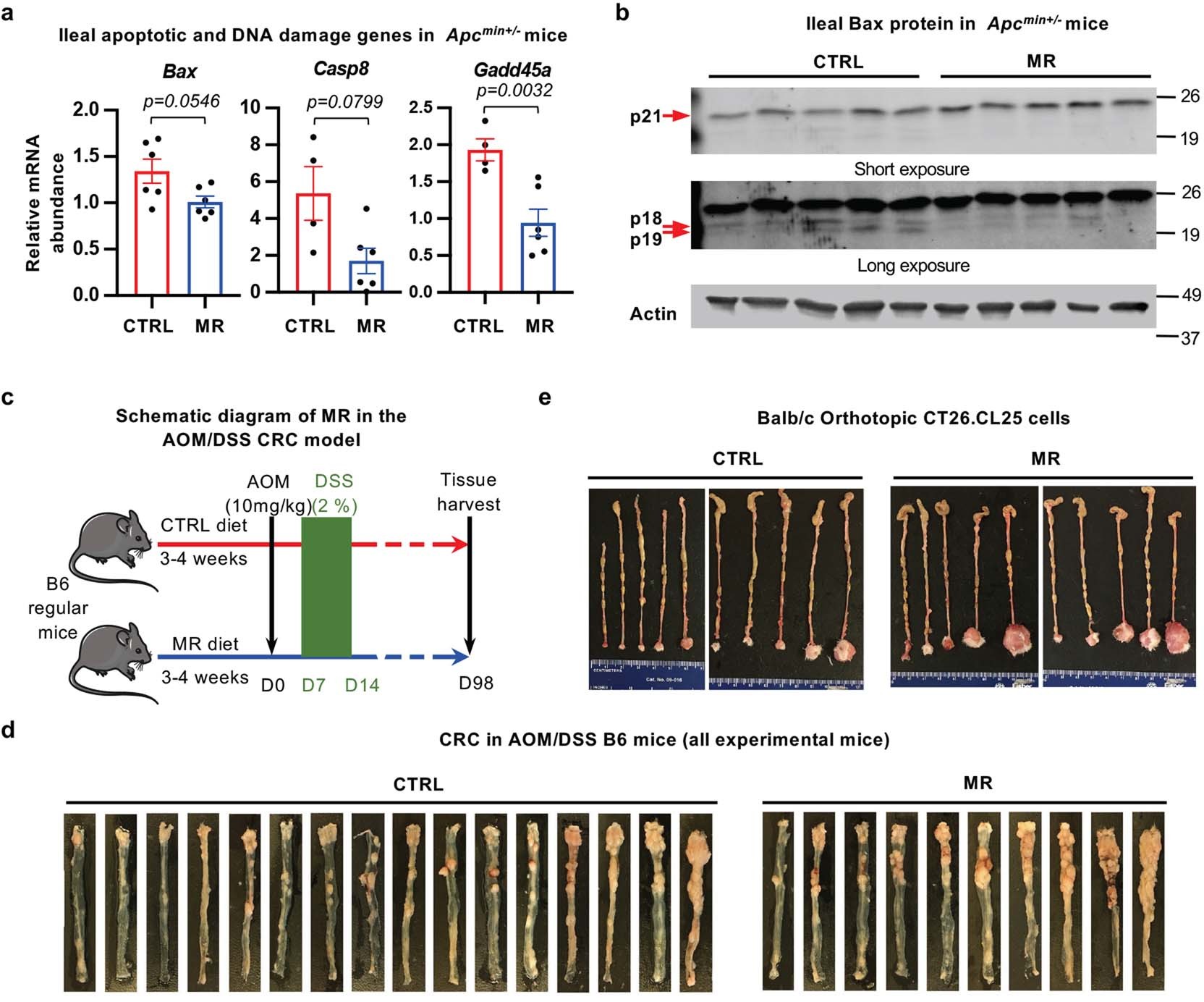
Extended Data Fig. 1: Dietary methionine restriction enhances tumor progression in immunocompetent mice.

a, MR-induced tumor growth is associated with reduced expression of apoptotic and DNA damage response genes in the ileum of Apcmin+/−mice. The expression of indicated apoptotic genes was analyzed by qPCR (For Bax, n = 6 mice on CTRL diet; 6 mice on MR diet; For Casp8 and Gadd45a, n = 4 mice on CTRL diet; 6 mice on MR diet; two-tailed unpaired Student’s t-test. Values are expressed as mean ± s.e.m.). b, MR increases the cleavage of Bax in the ileum of Apcmin+/− mice. The ileum sections from mice fed with CTRL diet and MR diet were immunoblotted with an anti-Bax antibody. The ilea from five pairs of CTRL and MR diet fed Apcmin+/− mice from one experiment were analyzed. c, Schematic diagram of dietary methionine restriction in the AOM/DSS CRC model. Regular C57BL/6 mice (B6) were fed with CTRL diet or MR diet for 3-4 weeks. They were then i.p. Injected with 10 mg/kg bwt AOM. One week later, they were treated with 2 % DSS in drinking water for 7 days, then return to regular water for the rest of the procedure. Colon tissues were dissected 14 weeks after the AOM injection to analyze the development and progression of CRC. Mouse cartoon images were drawn by using pictures from Servier Medical Art (https://smart.servier.com/wp-content/uploads/2016/10/Animals.pptx). Servier Medical Art by Servier is licensed under a Creative Commons Attribution 3.0 Unported License (https://creativecommons.org/licenses/by/3.0/). d, MR enhances tumor progression in C57BL/6 mice in an AOM/DSS CRC model. B6 mice were treated as in (c). Colon images from all experimental mice are shown. e, MR enhances orthotopically grafted CT26.CL25 tumor growth. Images of orthotopic tumors are shown. Details of statistical tests are included in the Methods.