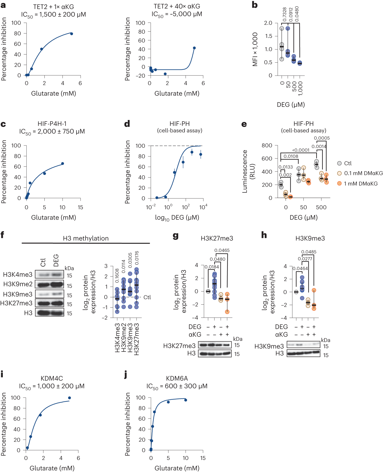
Fig. 2: Glutarate is an inhibitor of αKG-dependent reactions.
From: Glutarate regulates T cell metabolism and anti-tumour immunity

a, Cell-free enzymatic inhibition assay for TET2 using increasing concentrations of glutarate, using 1× IC50 for αKG (left) or 40× IC50 for αKG (right). b, 5hmC MFI, as determined using flow cytometry, in human CD8+ T cells after 7 days of treatment with increasing concentrations of DEG. Ordinary one-way ANOVA; n = 4. c, Cell-free enzymatic inhibition assay for HIF-P4H-1 using increasing concentrations of glutarate. d, HIF-PH activity luciferase reporter assay in mouse embryonic fibroblasts (MEFs) treated for 16 h with increasing concentrations of DEG. Data points are the mean ± s.e.m. n = 9. e, HIF-PH activity luciferase reporter assay in MEFs treated for 16 h with DEG and dimethyl αKG (DMαKG). Two-way ANOVA; n = 3. RLU, relative light unit. f, Representative western blot and log2 fold change in protein expression of specific histone 3 (H3) methylation sites in human CD8+ T cells treated for 7 days with or without DEG 500 µM. Each dot represents one human donor normalized to total H3 and relative to untreated control (dashed black line). Two-sided, one-sample t-test; H3K4me3, n = 6; H3K9me2, n = 11; H3K9me3, n = 11; H3K27me3, n = 10. g, Representative western blots and log2 fold change protein expression of H3K27me3 in human CD8+ T cells treated with or without 500 µM DEG or 500 µM αKG for 7 days. Ordinary one-way ANOVA; DEG, n = 10; αKG, n = 3; αKG + DEG, n = 3. h, Representative western blots and log2 fold change protein expression of H3K9me3 in human CD8+ T cells treated with or without 500 µM DEG or 500 µM αKG for 7 days. Ordinary one-way ANOVA; n = 3–5. DEG, n = 11; αKG, n = 3; αKG + DEG, n = 3. i, Cell-free enzymatic inhibition assay for KDM4C using increasing concentrations of glutarate. j, Cell-free enzymatic inhibition assay for KDM6A using increasing concentrations of glutarate. Cell-free enzymatic assay graphs showing Michaelis–Menten line of best fit of at least three independent experiments. All scatter plots show the median + 95% CI, where each dot represents one donor as indicated. *P < 0.05, **P < 0.01, ***P < 0.001, ****P < 0.0001.