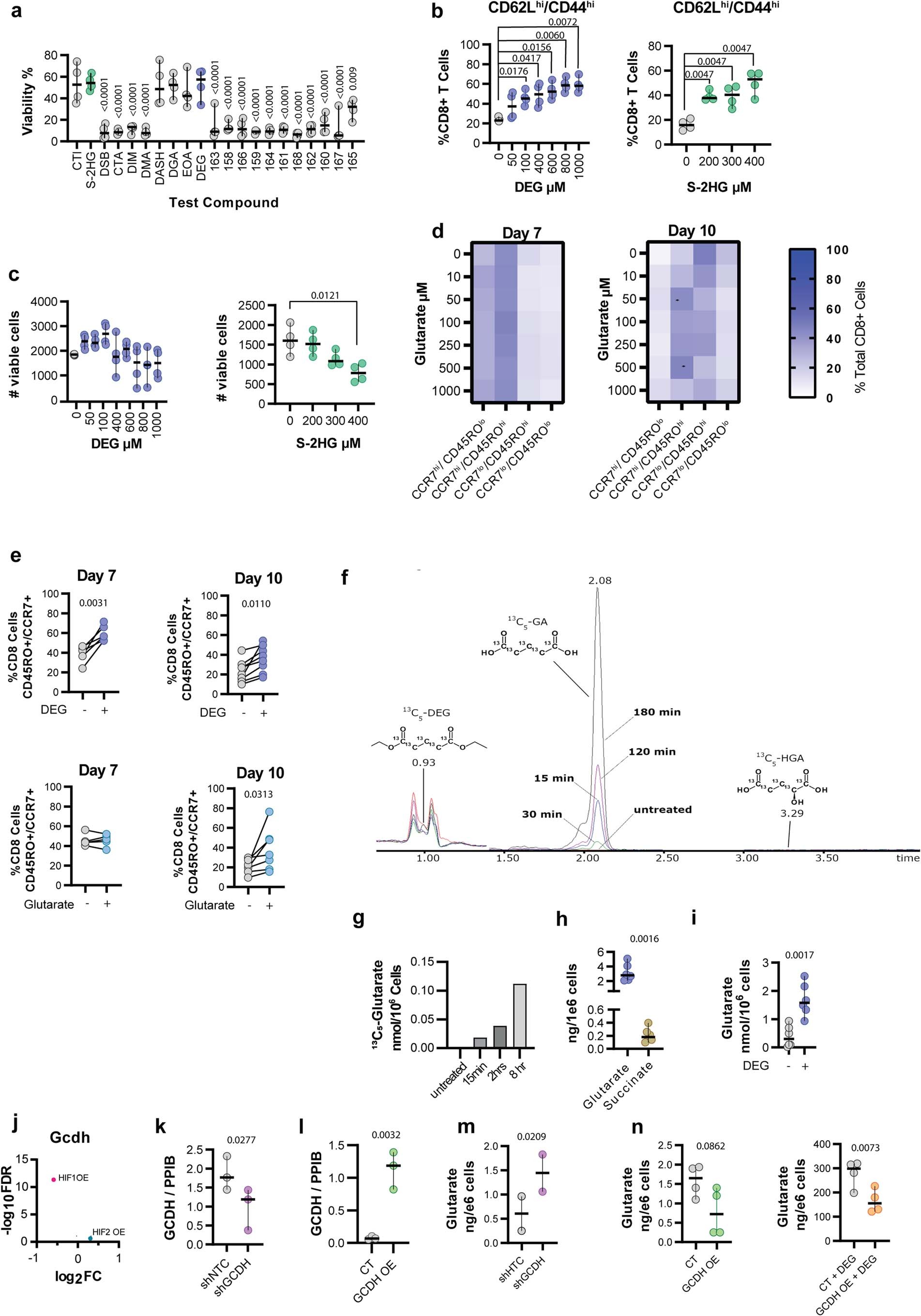
Extended Data Fig. 1: Glutarate is an endogenous regulator of CD8+ T cell function.
From: Glutarate regulates T cell metabolism and anti-tumour immunity

a, Percentage viability of murine CD8+ T cells following 7 days of treatment with 400 µM of test compound, as determined by flow cytometry. Ordinary one-way ANOVA relative to CT; n = 4. b, Percentage of murine CD62Lhi/CD44hi CD8+ T cells following 7 days of treatment with increasing concentrations of DEG (left) or S-2HG (right). Ordinary one-way ANOVA; n = 4. c, Number of viable murine CD8+ cells following 7 days of treatment with increasing concentration of DEG (right) or S-2HG (left), as determined by counting beads and flow cytometry. Ordinary one-way ANOVA relative to CT; n = 4. d, Heatmap representing the proportion of human CD8+ T cells expressing CCR7/CD45RO following 7 or 10 days treatment with increasing concentrations of DEG. Two-way ANOVA relative to CT; n = 4-5. e, Percentage of CD62Lhi/CD44hi human CD8+ T cells human 7- or 10-days culture with DEG 500 µM or Glutarate 500 µM. Two-tailed paired t-test; DEG 7 days n = 6; DEG 10 days n = 8, Glutarate 7 days n = 5; Glutarate 10 days n = 8. f, Chromatograms of isotope tracing. Human CD8+ T cells were treated with 13C5-DEG for varying time length and mass spectrometry for glutarate was performed. g, Quantified 13C5-Glutarate from cells treated as described and shown as chromatograms in Extended Data Fig. 1f. h, Glutarate and succinate levels in activated human CD8+ T cells. Two-tailed paired t-test; n = 6. i, Glutarate levels in CD8+ T cells cultured -/+ DEG 500 µM for 7 days. Two-tailed paired t-test; n = 6. j, Gcdh levels in transcripts HIF1 OE (HIF1AAA) and HIF2 OE (HIF2AAA) – transduced mouse CD8+ T cells, relative to vector control34. k, GCDH levels in T cells transduced with an shNTC or shGCDH vectors as determined by western blot analysis. Two-tailed paired t-test; n = 3. l, GCDH levels in T cells transduced with a CT or GCDH overexpressing vector as determined by western blot analysis. Two-tailed paired t-test; n = 3. m, Glutarate levels in HEK293 cells transduced with shGCDH overexpressing vectors used in Fig. 1k and Extended Data Fig. 1k. Two-tailed paired t-test; n = 2. n, Glutarate levels in HEK293 cells transduced with GCDH overexpressing vectors and treated with 500 µM and used in Fig. 1k and Extended Data Fig. 1l. Two-tailed paired t-test; n = 4. All scatter plots and bar charts show median and 95% CI where each dot represents one human donor. *p < 0.05.