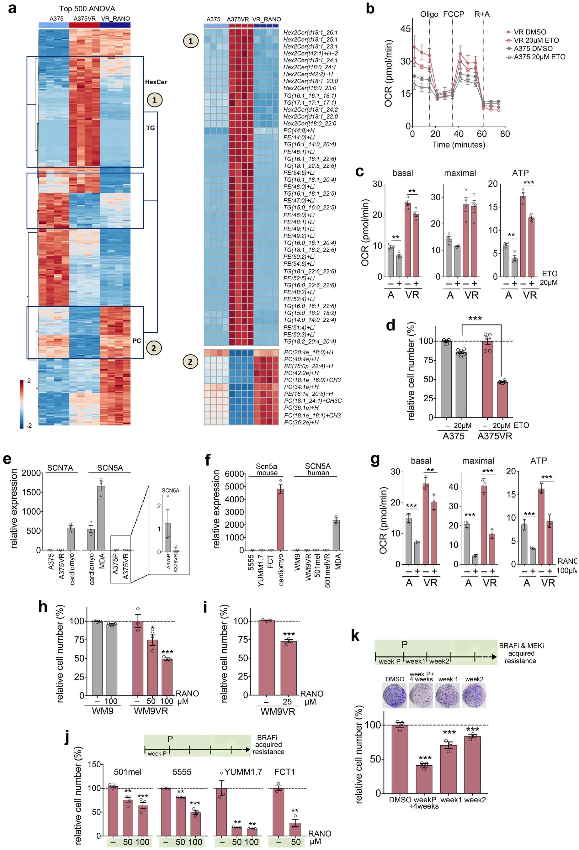
Extended Data Fig. 2: Ranolazine reverses BRAFi induced changes in the lipidome and counteracts BRAFi acquired resistance.

a, Heatmap of the top 500 significant (FDR corrected, ANOVA) lipids impacted by VR or VR_RANO in A375 cells; two main clusters were identified showing either increases or decreases in response to BRAFi treatment, respectively (normalized by VR_RANO). In the VR group, Hex2Ceramides, triacylglycerols (TGs) and phosphatidylethanolamines (PE) were over-represented, while in the VR_RANO group phosphatidylcholines (PCs) were the most common lipid class increasing after reduction by BRAFi treatment. b,c (b) OCR and (c) basal or maximal respiration and ATP production of A375 and A375VR cells in the absence (DMSO) or presence of 20 µM ETO. For (b) data are shown as mean ± s.d. with n = 2 replicate wells. For (c) data are presented as mean ± s.em. based on n = 2 biological replicates performed as n = 2 replicate wells and analysed by one-way ANOVA with uncorrected Fisher’s LSD. **P < 0.01; ***P < 0.001. d, Relative cell number of A375 or A375VR cells treated daily with 20 µM ETO. DMSO was set as 100%. Data are presented as mean ± s.em. based on n = 3 biological replicates performed as n = 2 replicate wells and analysed by one-way ANOVA with uncorrected Fisher’s LSD. ***P < 0.001. e,f qPCR analysis of SCN5A/Scn5a and SCN7A expression in (e) A375 and A375VR cells and (f) in the indicated human or mouse melanoma cell lines. Mouse or human cardiomyocytes and MDA-MB-231 cells served as positive controls. Data are presented as mean ± s.e.m based on n = 3 biological replicates. g, basal or maximal respiration and ATP production of A375 and A375VR cells in the absence or presence of 100 µM RANO. Data are presented as mean ± s.d. based on n = 3 replicate wells and analysed by one-way ANOVA with uncorrected Fisher’s LSD. **P < 0.01; ***P < 0.001. h, CFA quantification of WM9 or WM9VR cells treated with 50 µM or 100 µM RANO once per week. Data are presented as mean ± s.em. based on n = 3 biological replicates, and analysed by one-way ANOVA with Sidak’s multiple comparison test. *P < 0.05; ***P < 0.001. (i) CFA quantification of WM9VR cells treated daily with 25 µM RANO. Data are presented as mean ± s.em. based on n = 3 biological replicates analysed by two-tailed unpaired t-test. ***P < 0.001. j, 501mel, 5555, YUMM1.7 and FCT1 cells were treated with high concentrations of BRAFi (10 µM for 501mel and 5555; 5 µM for YUMM1.7, FCT1) for 1 week and then treatment continued at a lower concentration of BRAFi (1 or 0.5 µM, respectively) until acquired resistance was established. BRAFi treatment was in the absence or presence of 50 or 100 µM RANO added once per week. Data are presented as mean ± s.em. based on n = 4 biological replicates for 501mel and n = 3 biological replicates for 5555, YUMM1.7 and FCT1, and analysed by one-way ANOVA with Sidak’s multiple comparison test or two-tailed unpaired t-test. **P < 0.01; ***P < 0.001. k, A375 cells were treated with high concentrations of BRAFi and MEKi (5 µM and 100 nM, respectively) for 1 week and then treatment continued at a lower concentration (0,5 µM and 10 nM, respectively) until acquired resistance was established. MAPK inhibitor treatment was in the absence or presence of 100 µM RANO added once per week. Data are presented as mean ± s.em. based on n = 3 biological, and analysed by one-way ANOVA with Dunnett’s multiple comparisons test. ***P < 0.001.