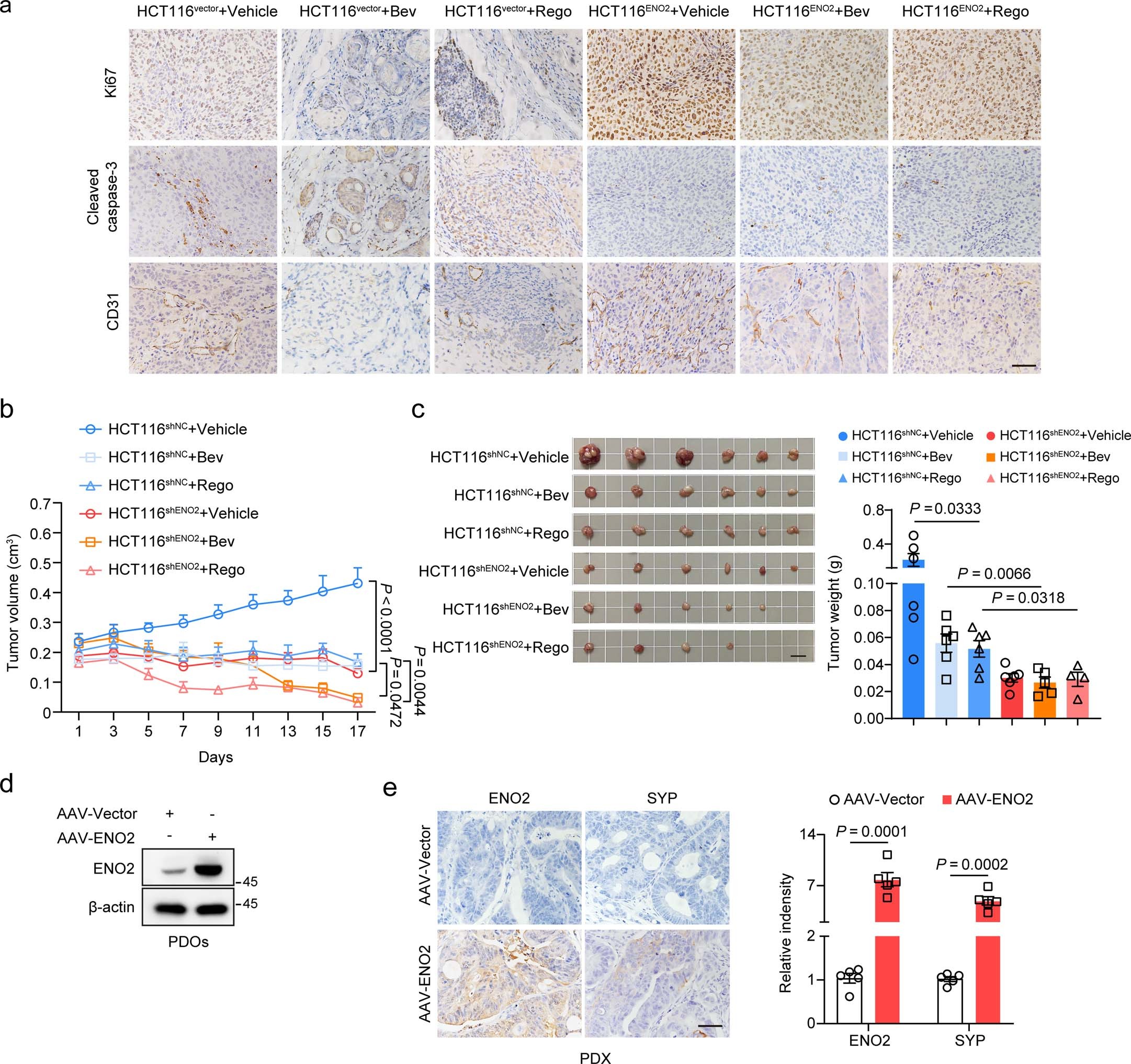
Extended Data Fig. 5: ENO2 affects the therapeutic efficacy of bevacizumab and regorafenib in CRC xenograft and PDX models.

a, Representative images of IHC staining of Ki67, cleaved caspase-3, and CD31 in HCT116 xenograft tumors in mice treated with bevacizumab or regorafenib. Scale bar, 50 μm. Representative IHC images are shown. b, c, BALB/c nude mice bearing HCT116shNC or HCT116shENO2 tumors were treated with vehicle, bevacizumab, or regorafenib for 17 days. (b) Tumor volume was calculated every three days, and (c) the tumors were removed and weighed. Scale bar, 1 cm. (a–c, n = 6 mice per group). d, Western blot analysis of ENO2 in CRC PDOs infected with the indicated AAVs. Representative of n = 3 independent samples. e, IHC staining and quantification of ENO2 and SYP in CRC PDX models in each group. Scale bar, 50 μm. n = 5 mice per group. Representative IHC images are shown. Data are presented as the mean ± s.e.m. P values were determined by two-way ANOVA with Tukey’s multiple comparison test (b) or unpaired two-tailed Student’s t-test (c and e).