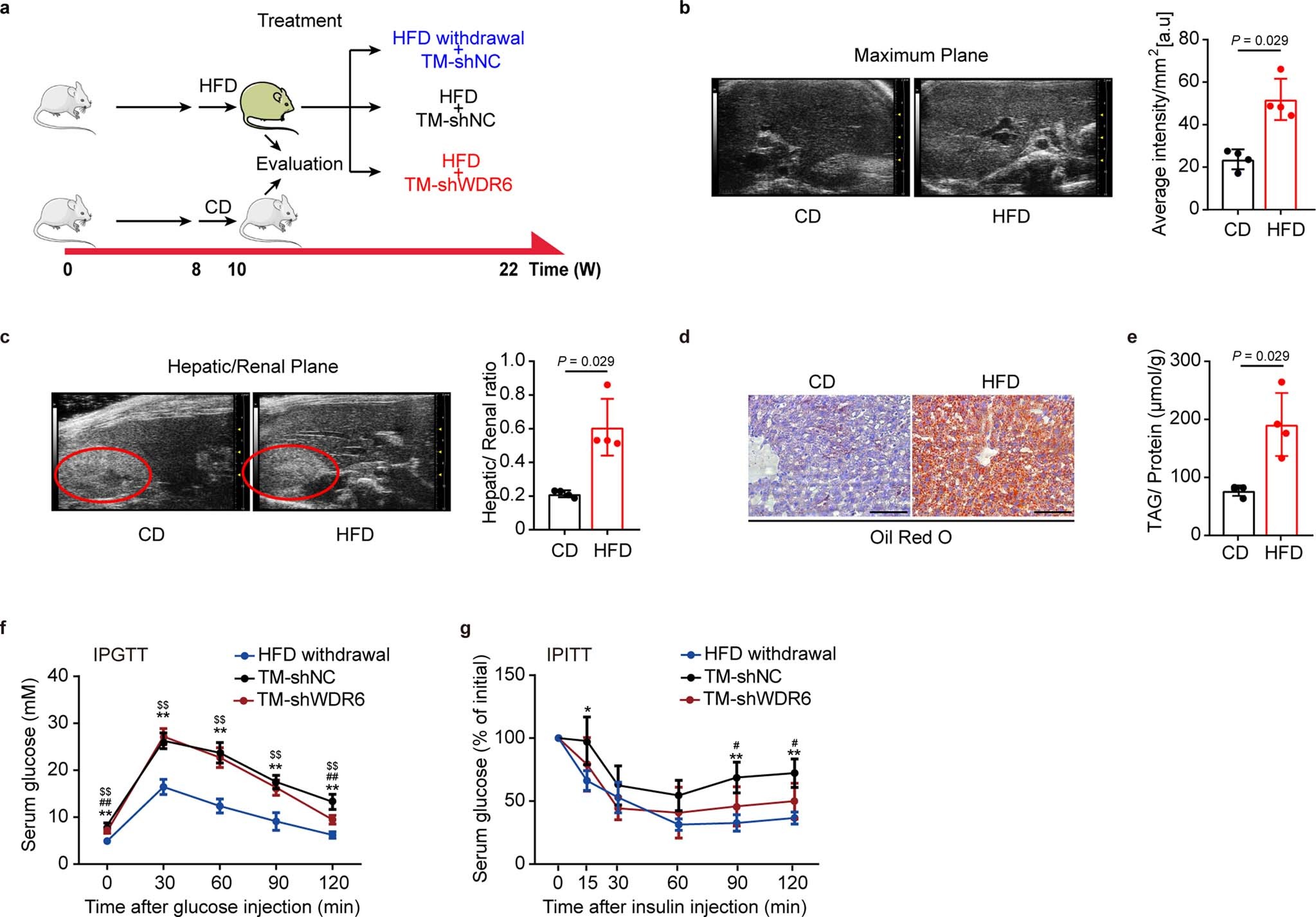
Extended Data Fig. 3: Liver-specific intervention of Wdr6 can ameliorate hepatic steatosis and IR, related to Fig. 2.
From: Upregulation of WDR6 drives hepatic de novo lipogenesis in insulin resistance in mice

a, Schematic diagram of the experimental strategy to estimate the therapeutic effect of Wdr6 knockdown on hepatic steatosis and insulin sensitivity. 8-week-old C57BL/6J mice were fed HFD/CD for 2 weeks. In HFD group, mice were separated into 3 subgroups: one group was injected with AAV2/8-TBG-shWDR6 (TM-shWDR6 group (red), the other two groups were injected with AAV2/8-TBG-shNC (HFD withdrawal group was switched to normal diet (blue), TM-shNC group were still fed HFD (black). Mouse icons produced using Servier Medical Art by Servier (https://smart.servier.com/) under a Creative Commons Attribution 3.0 Unported License (https://creativecommons.org/licenses/by/3.0/). b, Liver B-Mode ultrasound imaging of the maximum plane of the mice after CD or HFD consumption for 2 weeks. c, Liver B-Mode ultrasound imaging of the hepatic/renal plane of the mice after CD or HFD consumption for 2 weeks. The area circled in red represents the kidney. d, Representative ORO staining of liver sections of the mice after CD or HFD consumption for 2 weeks. Scale bars, 50 μm. e, Liver TAG levels of the mice after CD or HFD feeding for 2 weeks, the amount being normalized to the protein content of the same sample. f, g, IPGTT and IPITT of mice described in (a). For (b-e), n = 4 biologically independent mice per group. (f, g), n = 4 biologically independent mice in HFD withdrawal group. n = 6 biologically independent mice in other groups. Data in (b), (c) and (e) are presented as mean ± SD, determined by unpaired two-sided Mann-Whitney test, data in (f), (g) are presented as mean ± SD, determined by two-way ANOVA and Tukey’s multiple-comparisons test. * indicates statistically significance between TM-shNC vs. HFD withdrawal group, # indicates statistically significance between TM-shWDR6 vs. TM-shNC group, $ indicates statistically significance between TM-shWDR6 vs. HFD withdrawal group. *, #, $, P < 0.05, **, ##, $$, P < 0.01.