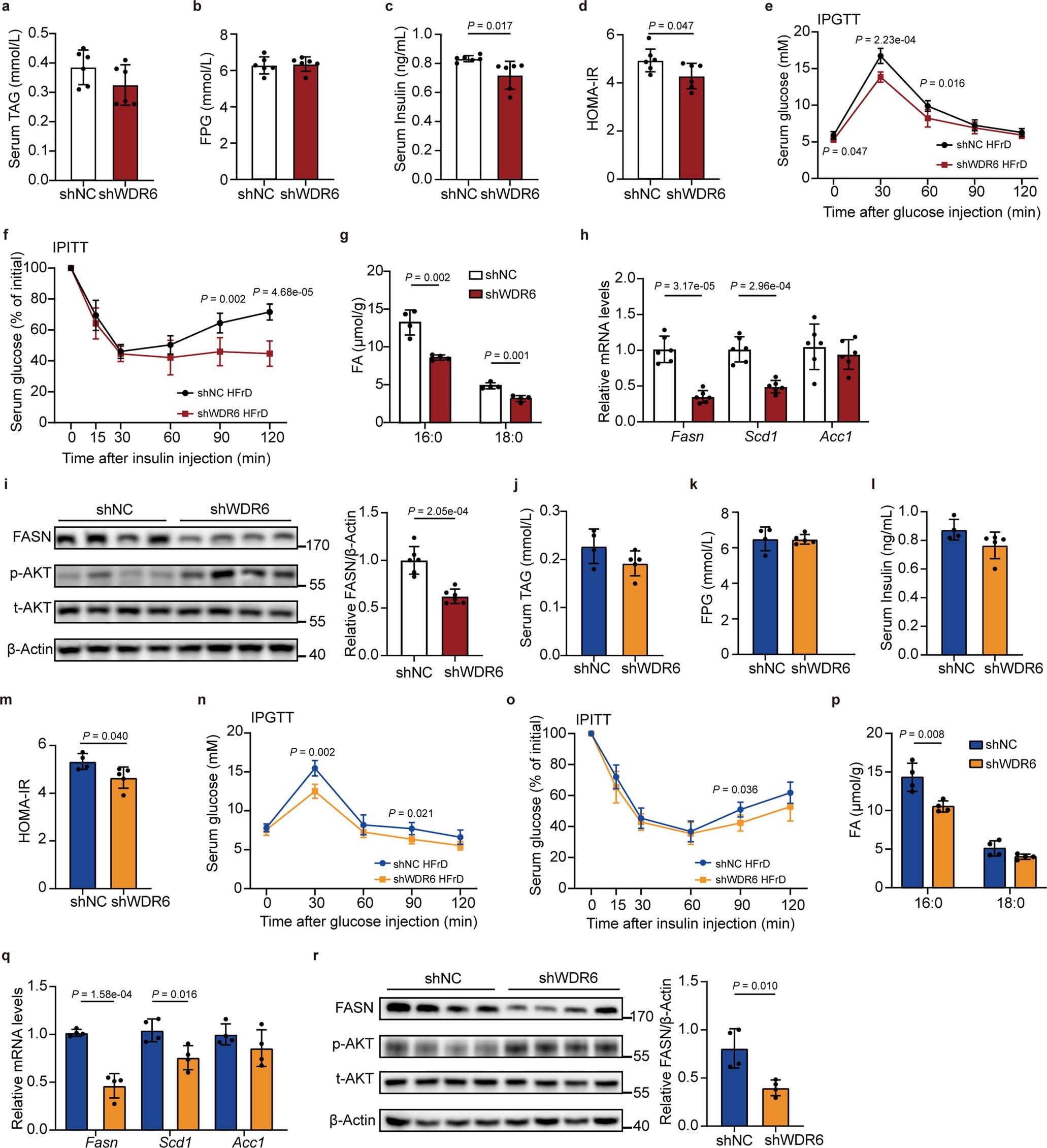
Extended Data Fig. 7: Liver-specific intervention of Wdr6 can ameliorate hepatic DNL in high fructose diet feeding mice, related to Fig. 3.
From: Upregulation of WDR6 drives hepatic de novo lipogenesis in insulin resistance in mice

a-d, Serum TAG, FPG, insulin levels and HOMA-IR index of male HFrD feeding shWDR6 mice or HFrD feeding shNC mice (control). e,f, IPGTT and IPITT of male shWDR6 mice with HFrD or control. g, Abundance of long-chain fatty acid species (FA16:0, FA 18:0) in liver of male shWDR6 mice with HFrD or control, respectively. h, qPCR of hepatic DNL genes in livers of male shWDR6 mice with HFrD or control, respectively. i, Western blots of FASN in liver of male shWDR6 mice with HFrD or control, respectively. j-m (♀), Serum TAG, FPG, insulin levels and HOMA-IR index of female HFrD fed shWDR6 mice or HFrD fed shNC mice (control). n,o (♀), IPGTT and IPITT of female shWDR6 mice with HFrD or control. p (♀), Abundance of long-chain fatty acid species (FA16:0, FA18:0) in livers of female shWDR6 mice with HFrD or control, respectively. q (♀), qPCR of hepatic DNL genes in livers of female shWDR6 mice with HFrD or control, respectively. r (♀), Western blots of FASN in livers of female shWDR6 mice with HFrD or control, respectively. For (a-f), (h, i), n = 6 biologically independent mice per group. (g), (p-r), n = 4 biologically independent mice per group. (j-o), n = 4 biologically independent mice in shNC group, n = 5 biologically independent mice in shWDR6 group. Data in (a)-(r) are presented as mean ± SD, determined by unpaired two-sided Student’s t-test. * P < 0.05, ** P < 0.01.