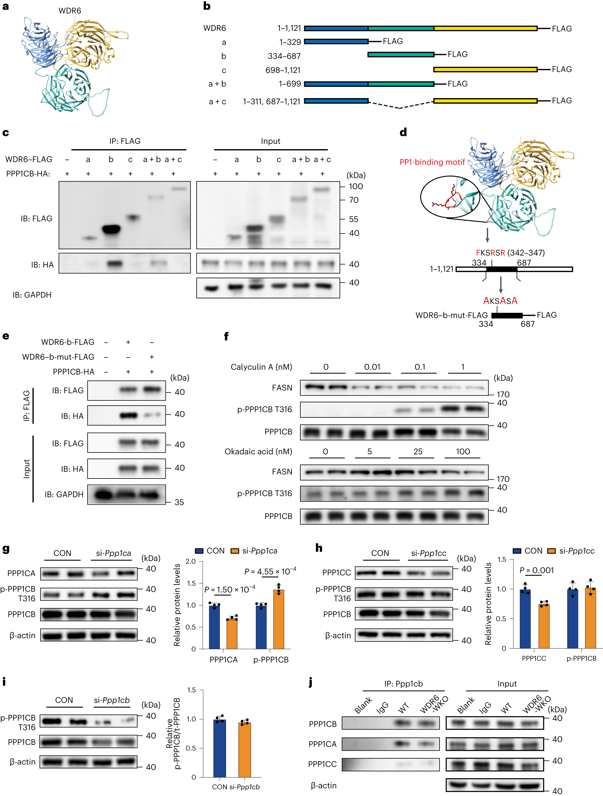
Fig. 6: An FKSRSR motif of WDR6 interacts with PPP1CB, while PPP1CA is involved in the dephosphorylation of PPP1CB.
From: Upregulation of WDR6 drives hepatic de novo lipogenesis in insulin resistance in mice

a, The protein structure of WDR6 predicted by the AlphaFold. b, The truncated WDR6 variants. c, Representative IP analysis of the interaction of truncated WDR6 proteins and PPP1CB in lysates of HEK293 cells. GAPDH served as the loading control. d, The corresponding location of the putative PP1-binding motif FKSRSR on WDR6 protein and the design of the WDR6–b-mut-FLAG variant. e, Representative IP analysis of WDR6–b-mut-FLAG and PPP1CB expressed in HEK293 cells. GAPDH served as a loading control. f, Representative western blots to evaluate the dose-dependent effects of treatment for 24 h with calyculin A or okadaic acid on the phospho-PPP1CB (Thr316) and FASN protein levels. g–i, Western blots for phospho-PPP1CB (Thr316) in mouse primary hepatocytes transfected with Ppp1ca siRNA (g), Ppp1cb siRNA (h) or Ppp1cc siRNA (i), as indicated. n = 4 independent experiments. β-actin served as the loading control. j, Representative IP analysis of the interaction of PPP1CB with PPP1CA, and PPP1CB with PPP1CC, in primary hepatocytes of WT and WDR6-WKO mice, respectively. β-actin served as the loading control. Data in g–i are presented as the mean ± s.d., determined by unpaired two-sided Student’s t-test.