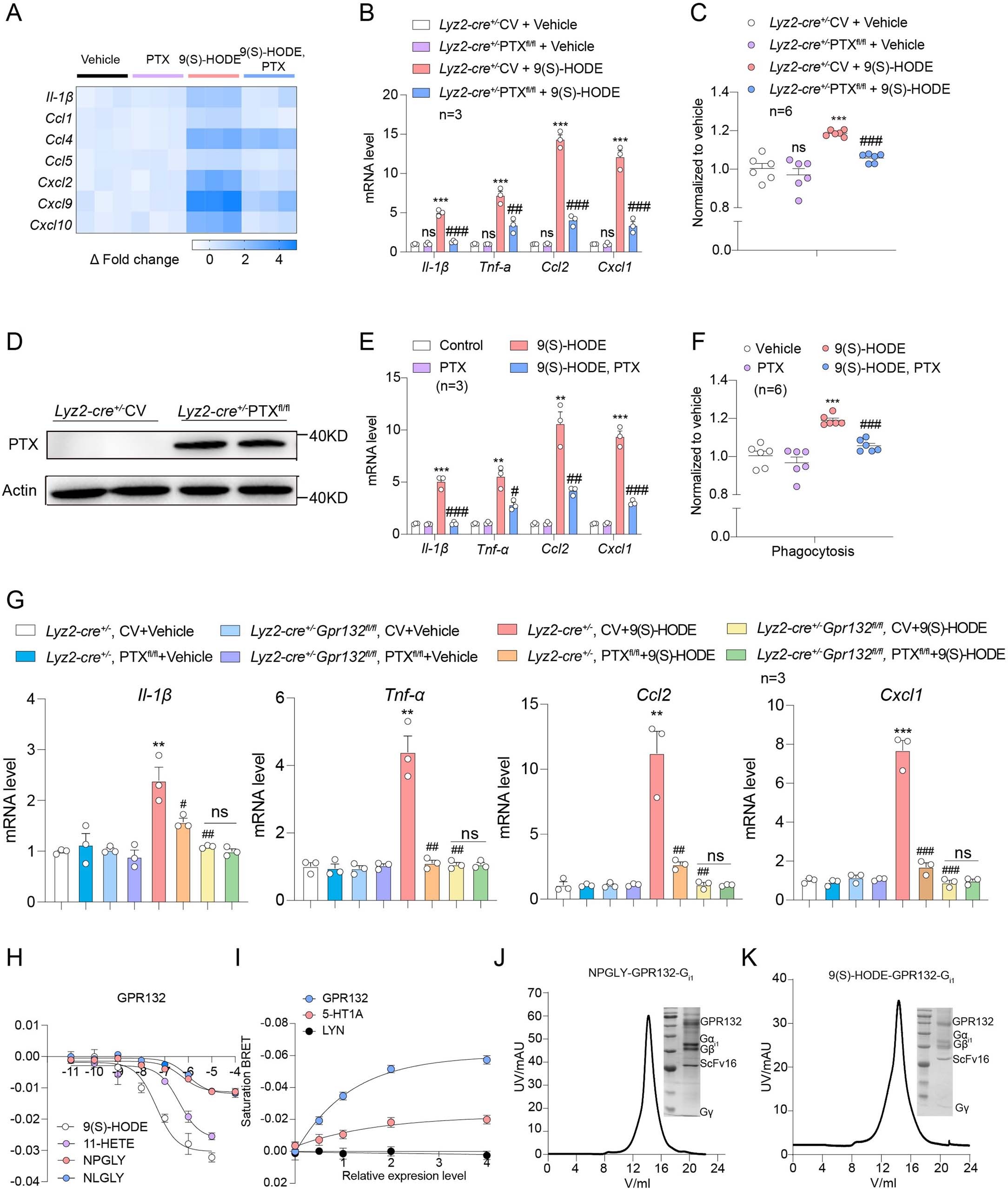
Extended Data Fig. 4: GPR132-Gi signaling contributed to the reprogramming of islet-resident macrophages and the GPR132 complexes samples preparation.
From: Functional screening and rational design of compounds targeting GPR132 to treat diabetes

(a) Heatmap showing inflammatory factors, including Il-1β, Ccl1, Ccl4, Ccl5, Cxcl2, Cxcl9 and Cxcl10, in pancreatic islets isolated from WT mice and pretreated with or without 100 ng/ml PTX after simulation with 1 μM 9(S)-HODE or vehicle for 24 hours. Four hundred islets from 6–8 WT mice were grouped (100 islets/group) for an independent experiment. Fold changes represent the differences in the mRNA levels of the indicated genes, which were normalized to the expression after vehicle treatment. Data are from three independent experiments (n = 3). (b) Relative mRNA levels of Il-1β, Tnf-α, Ccl2 and Cxcl1 in CD11c+Ly6C−F4/80low-labeled islet-resident macrophages isolated from Lyz2-Cre+/− mice infected with adenovirus containing the desired genes (PTXfl/fl or control vector) in response to stimulation with 1 μM 9(S)-HODE or vehicle for 24 hours. CV, control vector. 4*104 CD11c+Ly6C−F4/80low-labeled islet-resident macrophages isolated from 16–20 Lyz2-cre+/− mice were grouped (1*104 islet-resident macrophages/group), and subjected for RNA extraction for an independent experiment. Data are from three independent experiments (n = 3). (from left to right, P = 0.5648, P < 0.0001, P = 0.0001, P = 0.8490, P = 0.0004, P = 0.0085, P = 0.8298, P < 0.0001, P = 0.0001, P = 0.9610, P = 0.0002, P = 0.0009). (c) Phagocytosis of CD11c+Ly6C−F4/80low-labeled islet-resident macrophages isolated from Lyz2-Cre+/− mice infected with adenovirus containing the desired genes (PTXfl/fl or control vector) in response to stimulation with 1 μM 9(S)-HODE or vehicle for 24 hours. CV, control vector. 4*104 CD11c+Ly6C−F4/80low-labeled islet-resident macrophages isolated from 16–20 Lyz2-cre+/− mice were grouped (1*104 islet-resident macrophages/group), and subjected for the assay of phagocytosis for an independent experiment. Data are from six independent experiments (n = 6). (from left to right, P = 0.4485, P < 0.0001, P < 0.0001). (d) Representative western blots showing the expression of PTX in pancreatic islets isolated from Lyz2-cre+/− mice infected with adenovirus containing desired genes (PTXfl/fl or control vector). CV, control vector. 400 islets from 6–8 Lyz2-cre+/− mice infected with PTXfl/fl or CV were grouped (200 islets/group). Data are from three independent experiments (n = 3). (e) Relative mRNA levels of Il-1β, Tnf-α, Il-6 and Ccl2 in CD11c+Ly6C−F4/80low-labeled islet-resident macrophages isolated from WT mice pretreated with or without 100 ng/ml PTX in response to stimulations with 1 μM 9(S)-HODE or vehicle for 24h. Approximately 4*104 CD11c+Ly6C−F4/80low-labeled islet-resident macrophages isolated from 12–16 Lyz2-cre+/− mice (1*104 CD11c+ Ly6C−F4/80low cells/group), Data are from three independent experiments (n = 3). (from left to right, P = 0.0004, P = 0.0004, P = 0.0017, P = 0.0140, P = 0.0012, P = 0.0057, P = 0.0001, P = 0.0004). (f) Phagocytosis of CD11c+Ly6C−F4/80low-labeled islet-resident macrophages isolated from WT mice pretreated with or without 100 ng/ml PTX in response to stimulations with 1 μM 9(S)-HODE or vehicle for 24h. Approximately 4*104 CD11c+Ly6C−F4/80low-labeled islet-resident macrophages isolated from 12–16 Lyz2-cre+/− mice (1*104 CD11c+ Ly6C−F4/80low cells/group), Data are from three independent experiments (n = 6). (from left to right, P < 0.0001, P < 0.0001). (g) Relative mRNA levels of Il-1β, Tnf-α, Ccl2 and Cxcl1 in CD11c+Ly6C−F4/80low-labeled islet-resident macrophages isolated from Lyz2-Cre+/− mice and Lyz2-cre+/− GPR132fl/fl mice infected with adenovirus containing the desired genes (PTXfl/fl or control vector) in response to stimulation with 1 μM 9(S)-HODE or vehicle for 24 hours. CV, control vector. Approximately 4*104 CD11c+Ly6C−F4/80low-labeled islet-resident macrophages isolated from 12–16 NCD-fed of Lyz2-Cre+/− mice and Lyz2-cre+/− GPR132fl/fl mice (1*104 CD11c+ Ly6C−F4/80low cells/group), The data are from three independent experiments (n = 3). The inflammatory response of islet-resident macrophages treated with 9(S)-HODE was not significantly different between the group of Lyz2-Cre+/−GPR132fl/fl mice infected with control adenovirus and those infected with PTXfl/fl adenovirus. This result suggested that Gi/Go inhibition had no significant additional effect on CD11c+Ly6C−F4/80low-labeled islet-resident macrophages derived from mouse islets in response to 9(S)-HODE stimulation with GPR132 deficiency. Therefore, Gi/Go signaling downstream of 9(S)-HODE stimulation in CD11c+Ly6C−F4/80low-labeled islet-resident macrophages was mainly dependent on GPR132 but not other Gi/Go-coupled receptors. We also noted that the mRNA levels of Il-1β, Ccl2 and Cxcl1 in macrophages derived from Lyz2-Cre+/−GPR132fl/fl mouse islets were significantly decreased compared to those in macrophages derived from Lyz2-Cre+/− PTXfl/fl mouse islets (PTX was transduced by adenovirus) in response to 9(S)-HODE stimulation, suggesting that signals other than Gi/Go signaling may contribute to 9(S)-HODE-induced inflammatory responses via GPR132. (from left to right, P = 0.0060, P = 0.0391, P = 0.0075, P = 0.1621, P = 0.0023, P = 0.0025, P = 0.0023, P = 0.9964, P = 0.0042, P = 0.0075, P = 0.0041, P = 0.8655, P = 0.0002, P = 0.0004, P = 0.0002, P = 0.5992). (h) Notably, the endogenous agonists of GPR132 can be classified into at least two types: oxidized lipids (9(S)-HODE, 11-HETE, etc.) and lipoylglycine compounds (such as N‐linoleoylglycine (NLGLY)). Dose response curves in HEK293 cells overexpressing GPR132 in response to stimulations with 9(S)-HODE, 11-HETE, NPGLY or NLGLY by Gαi-Gγ dissociation assay. Among the endogenous ligands tested, 9(S)-HODE showed the highest activity, and its potency was 5-fold greater than that of 11-HETE. Among the aliphatic glycine compounds tested, NPGLY, which had the highest activity, functioned as a partial agonist compared with 9(S)-HODE (Supplementary Table 2). Data are from three independent experiments (n = 3). (i) GPR132 was constitutively coupled with Gi1. Constitutive activities of GPR132, LYN and 5-HT1A measured by BRET change ratio at similar protein expression levels. The LYN is a negative control and the 5-HT1A is a positive control. Data are from four independent experiments (n = 4). (j, k) We co-expressed BRIL-GPR132 with the Gαi1/Gβ1/Gγ2 trimer and scFv16 in Spodoptera frugiperda insect cells (SF9 cells), which we then incubated with 9(S)-HODE or NPGLY, two typical endogenous agonists. Representative size-exclusion chromatography profile (left panel) and SDS-PAGE Coomassie blue staining of the peak fraction for purification (right panel) of the NPGLY-GPR132-Gi1 complex (J), or 9(S)-HODE-GPR132-Gi1 complex (K). (B-C) ***P < 0.001; CD11c+Ly6C−F4/80low-labeled islet-resident macrophages isolated from Lyz2-Cre+/− mice and treated with 1 μM 9(S)-HODE compared with those treated with vehicle. ##P < 0.01, ###P < 0.001; CD11c+Ly6C−F4/80low-labeled islet-resident macrophages isolated from Lyz2-Cre+/− mice that had been infected with adenovirus containing desired genes PTXfl/fl compared with control vector. (E-F) **P < 0.01, ***P < 0.001, CD11c+Ly6C−F4/80low-labeled islet-resident macrophages isolated from WT mice treated with 9(S)-HODE compared with those treated with vehicle. #P < 0.05; ##P < 0.01; ###P < 0.001, CD11c+Ly6C−F4/80low-labeled islet-resident macrophages isolated from WT mice pretreated with 100 ng/ml PTX compared with those treated with vehicle. (G) **P < 0.01, ***P < 0.001; CD11c+Ly6C−F4/80low-labeled islet-resident macrophages isolated from Lyz2-Cre+/− mice and treated with 1 μM 9(S)-HODE compared with those treated with vehicle. #P < 0.05; ##P < 0.01; ###P < 0.001; CD11c+Ly6C−F4/80low-labeled islet-resident macrophages isolated from Lyz2-Cre+/− mice or Lyz2-cre+/− GPR132 fl/fl mice that had been infected with adenovirus containing desired genes PTXfl/fl and CD11c+Ly6C−F4/80low-labeled islet-resident macrophages isolated from Lyz2-cre+/− GPR132 fl/fl mice compared with CD11c+Ly6C−F4/80low-labeled islet-resident macrophages isolated from Lyz2-Cre+/− mice. Ns, $$P < 0.01; CD11c+Ly6C−F4/80low-labeled islet-resident macrophages isolated from Lyz2-cre+/− GPR132 fl/fl mice compared with those infected with adenovirus containing desired genes PTXfl/fl. The bars indicate the mean ± SEM values. Data were statistically analyzed using two-way ANOVA with Dunnett’s post hoc test.