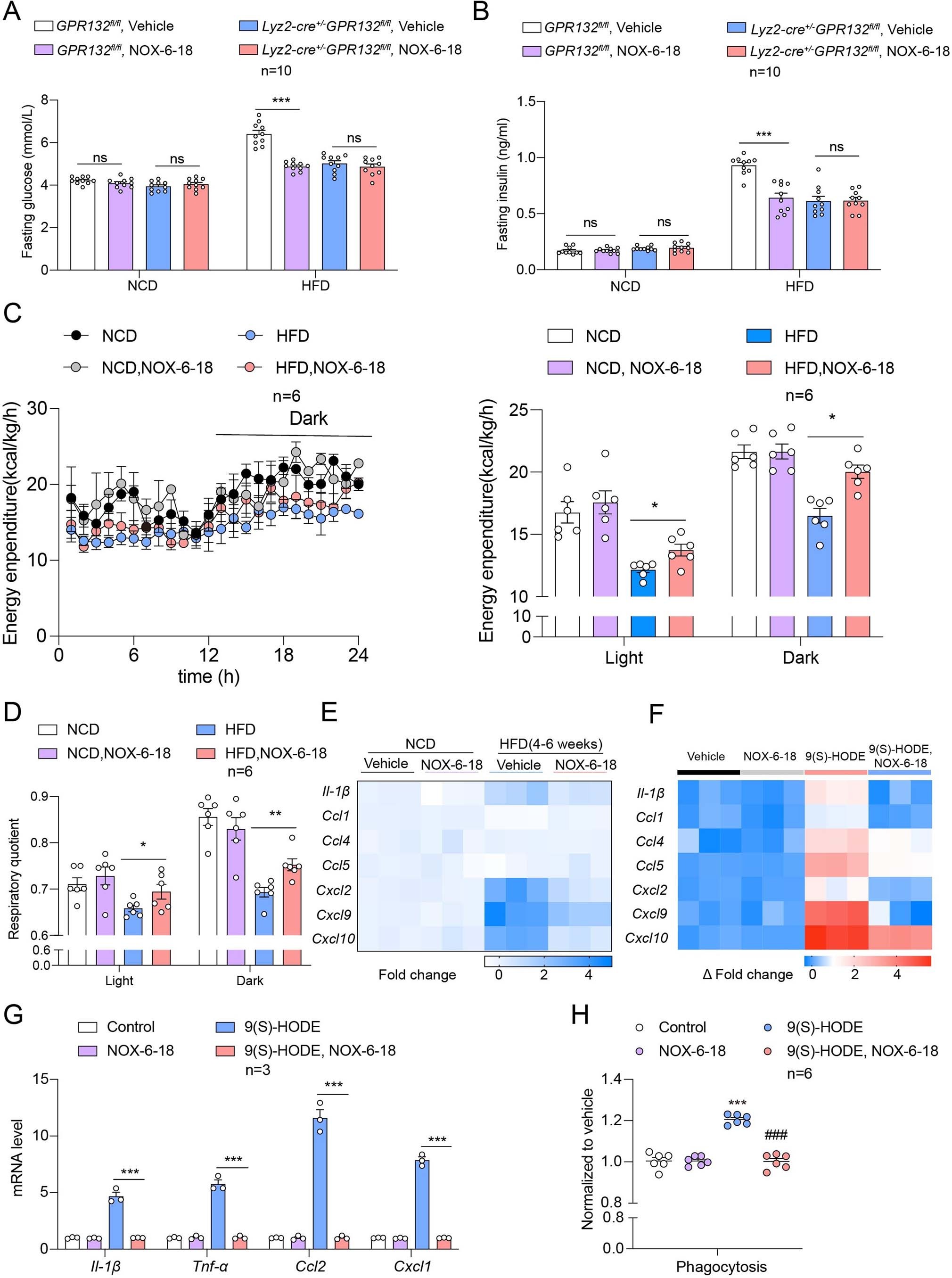
Extended Data Fig. 10: Gpr132 antagonist improved glucose metabolism and islet homeostasis in HFD-fed male mice.
From: Functional screening and rational design of compounds targeting GPR132 to treat diabetes

(a, b) Fasting plasma glucose (A) and insulin (B) levels in NCD-fed or HFD-fed Lyz2-cre+/−Gpr132fl/fl mice or Gpr132fl/fl mice treated with control vehicle or NOX-6-18 every other day (25ng/g, i.p.) for 12 weeks fasted for 16 hours. (n = 10). (from left to right, A, P = 0.1591, P = 0.3306, P < 0.0001, P = 0.4141; B, P = 0.8188, P = 0.6830, P < 0.0001, P = 0.9653). (c, d) Energy expenditure (C) and respiratory quotient (D) values in NCD mice or HFD mice treated with vehicle control or NOX-6-18 every other day (25ng/g, i.p.) for 12 weeks as measured by indirect calorimetry. (n = 6). (from left to right, C, P = 0.0384, P = 0.0107, D, P = 0.0647, P = 0.0050). (e) Heatmap showing inflammatory factors, including Il-1β, Ccl1, Ccl4, Ccl5, Cxcl2, Cxcl9 and Cxcl10 in islets isolated from NCD-fed or HFD-fed mice and pretreated with vehicle control or NOX-6-18 every other day (25 ng/g, i.p.) for four weeks. One hundred islets from 2-4 NCD-fed or 1–3 HFD-fed mice treated with vehicle control or NOX-6-18 were grouped (100 islets/group). Fold changes represent the changes in the mRNA levels of the indicated genes, which were normalized to the expression in the vehicle group. The data are from three independent experiments (n = 3). (f) Heatmap showing inflammatory factors, including Il-1β, Ccl1, Ccl4, Ccl5, Cxcl2, Cxcl9 and Cxcl10, in islets isolated from wild-type (WT) mice and pretreated with or without 1 μM NOX-6-18 in response to simulations with 1 μM 9(S)-HODE or vehicle for 24 hours. The inflammatory response of the islet cells to 9(S)-HODE treatment was significantly decreased in islet cells treated with the antagonist NOX-6-18. Four hundred islets from 6-8 WT mice were grouped (100 islets/group) for an independent experiment. Fold changes represent the changes in the mRNA levels of the indicated genes, which were normalized to the expression in the vehicle group. The data are from three independent experiments (n = 3). (g) Relative mRNA levels of Il-1β, Tnf-α, Ccl2 and Cxcl1 in CD11c+Ly6C−F4/80low-labeled islet-resident macrophages isolated from WT mice and pretreated with or without 1 μM NOX-6-18 in response to stimulation with 1 μM 9(S)-HODE or vehicle for 24 hours. 4*104 CD11c+Ly6C−F4/80low-labeled islet-resident macrophages isolated from 12–16 WT mice were grouped (1*104 CD11c+Ly6C−F4/80low macrophages /group), pretreated with or without 1 μM NOX-6-18 in response to stimulation with 1 μM 9(S)-HODE or vehicle for 24 hours, and subjected for RNA extraction for an independent experiment. The data are from three independent experiments (n = 3). (from left to right, P = 0.0005, P = 0.0002, P = 0.0001, P < 0.0001). (h) Phagocytosis of CD11c+Ly6C−F4/80low-labeled islet-resident macrophages isolated from WT mice and pretreated with or without 1 μM NOX-6-18 in response to stimulation with 1 μM 9(S)-HODE or vehicle for 24 hours. The extent of 9(S)-HODE-induced reprogramming of CD11c+Ly6C−F4/80low-labeled islet-resident macrophages and increased macrophage phagocytosis of isolated islet cells were significantly reduced in response to NOX-6-18 treatment4*104 CD11c+Ly6C−F4/80low-labeled islet-resident macrophages isolated from 12–16 WT mice were grouped (1*104 CD11c+Ly6C−F4/80low macrophages /group), pretreated with or without 1 μM NOX-6-18 in response to stimulation with 1 μM 9(S)-HODE or vehicle for 24 hours, and subjected for the assay of phagocytosis for an independent experiment. The data are from six independent experiments (n = 6). (from left to right, P < 0.0001, P < 0.0001). (a-b) ns, no significant difference; *P < 0.05; ***P < 0.001. NCD-fed or HFD-fed Lyz2-cre+/−Gpr132fl/fl mice or Gpr132fl/fl mice treated with NOX-6-18 compared with those treated with vehicle. (C-D, G) *P < 0.05; **P < 0.01; ***P < 0.001, HFD-fed mice or NCD-fed mice treated with NOX-6-18 (25 ng/g) for 12 weeks compared with those treated with vehicle. (H) ***P < 0.001, CD11c+Ly6C−F4/80low-labeled islet-resident macrophages of WT mice treated with 1 μM 9(S)-HODE compared with those treated with vehicle; ###P < 0.001, CD11c+Ly6C−F4/80low-labeled islet-resident macrophages pretreated with 1 μM NOX-6-18 compared with those treated with vehicle. The bars indicate the mean ± SEM values. The data were statistically analyzed using one-way ANOVA with Dunnett’s post hoc test.